电脑桌面
添加小米粒文库到电脑桌面
安装后可以在桌面快捷访问

呼吸喹诺酮类抗菌药物临床应用特点

呼吸喹诺酮类抗菌药物临床应用特点_第1页
1/4
呼吸喹诺酮类抗菌药物临床应用特点_第2页
2/4
呼吸喹诺酮类抗菌药物临床应用特点_第3页
3/4
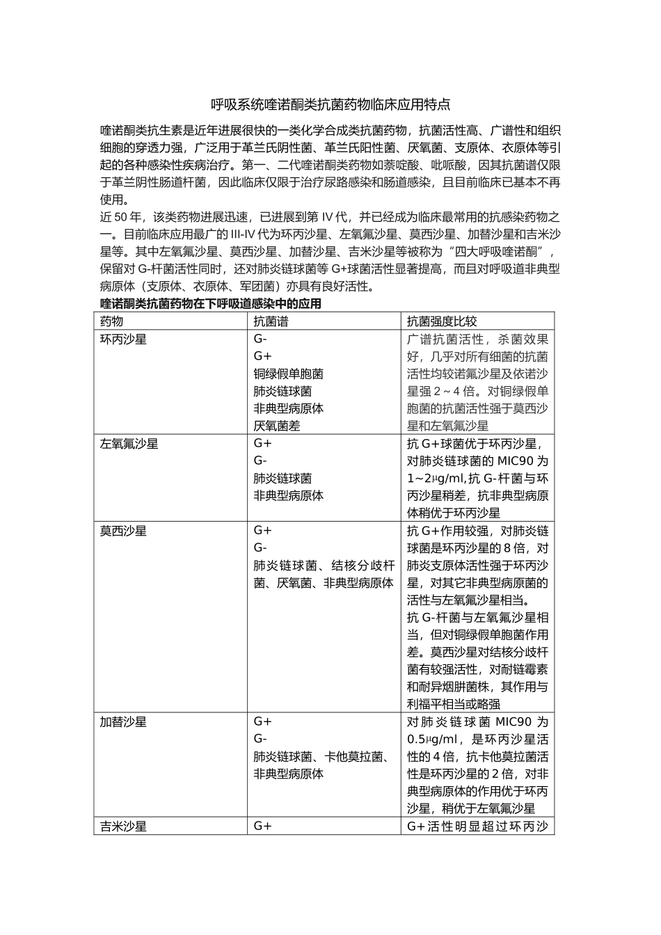
呼吸系统喹诺酮类抗菌药物临床应用特点喹诺酮类抗生素是近年进展很快的一类化学合成类抗菌药物,抗菌活性高、广谱性和组织细胞的穿透力强,广泛用于革兰氏阴性菌、革兰氏阳性菌、厌氧菌、支原体、衣原体等引起的各种感染性疾病治疗。第一、二代喹诺酮类药物如萘啶酸、吡哌酸,因其抗菌谱仅限于革兰阴性肠道杆菌,因此临床仅限于治疗尿路感染和肠道感染,且目前临床已基本不再使用。近 50 年,该类药物进展迅速,已进展到第 IV 代,并已经成为临床最常用的抗感染药物之一。目前临床应用最广的 III-IV 代为环丙沙星、左氧氟沙星、莫西沙星、加替沙星和吉米沙星等。其中左氧氟沙星、莫西沙星、加替沙星、吉米沙星等被称为“四大呼吸喹诺酮”,保留对 G-杆菌活性同时,还对肺炎链球菌等 G+球菌活性显著提高,而且对呼吸道非典型病原体(支原体、衣原体、军团菌)亦具有良好活性。喹诺酮类抗菌药物在下呼吸道感染中的应用药物抗菌谱抗菌强度比较环丙沙星G-G+铜绿假单胞菌肺炎链球菌非典型病原体厌氧菌差广谱抗菌活性,杀菌效果好,几乎对所有细菌的抗菌活性均较诺氟沙星及依诺沙星强 2~4 倍。对铜绿假单胞菌的抗菌活性强于莫西沙星和左氧氟沙星左氧氟沙星G+G-肺炎链球菌非典型病原体抗 G+球菌优于环丙沙星,对肺炎链球菌的 MIC90 为1~2µg/ml,抗 G-杆菌与环丙沙星稍差,抗非典型病原体稍优于环丙沙星莫西沙星G+G-肺炎链球菌、结核分歧杆菌、厌氧菌、非典型病原体 抗 G+作用较强,对肺炎链球菌是环丙沙星的 8 倍,对肺炎支原体活性强于环丙沙星,对其它非典型病原菌的活性与左氧氟沙星相当。抗 G-杆菌与左氧氟沙星相当,但对铜绿假单胞菌作用差。莫西沙星对结核分歧杆菌有较强活性,对耐链霉素和耐异烟肼菌株,其作用与利福平相当或略强加替沙星G+G-肺炎链球菌、卡他莫拉菌、非典型病原体对 肺 炎 链 球 菌 MIC90 为0.5µg/ml,是环丙沙星活性的 4 倍,抗卡他莫拉菌活性是环丙沙星的 2 倍,对非典型病原体的作用优于环丙沙星,稍优于左氧氟沙星吉米沙星G+G+ 活 性 明 显 超 过 环 丙 沙G-肺炎链球菌、非典型病原体星,抗肺炎链球菌活性是环丙沙星的 60 倍,明显优于左氧氟沙星、加替沙星和莫西沙星,吉米沙星对 G-杆菌活性与环丙沙星相似,对非典型病原体作用稍优于加替沙星及莫西沙星喹诺酮类抗菌药物不同品种药动学的差异药品常 用 剂 量(po)常 用 计 量(iv)血 清 半 衰期(h)肾排泄(%)生 ...

1、当您付费下载文档后,您只拥有了使用权限,并不意味着购买了版权,文档只能用于自身使用,不得用于其他商业用途(如 [转卖]进行直接盈利或[编辑后售卖]进行间接盈利)。
2、本站所有内容均由合作方或网友上传,本站不对文档的完整性、权威性及其观点立场正确性做任何保证或承诺!文档内容仅供研究参考,付费前请自行鉴别。
3、如文档内容存在违规,或者侵犯商业秘密、侵犯著作权等,请点击“违规举报”。

碎片内容

呼吸喹诺酮类抗菌药物临床应用特点

您可能关注的文档

确认删除?
VIP
微信客服
  • 扫码咨询
会员Q群
  • 会员专属群点击这里加入QQ群
客服邮箱
回到顶部