电脑桌面
添加小米粒文库到电脑桌面
安装后可以在桌面快捷访问

景观绿化工程施工合同

景观绿化工程施工合同_第1页
1/10
景观绿化工程施工合同_第2页
2/10
景观绿化工程施工合同_第3页
3/10
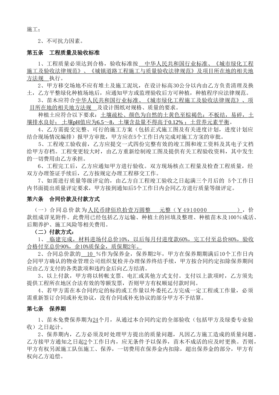
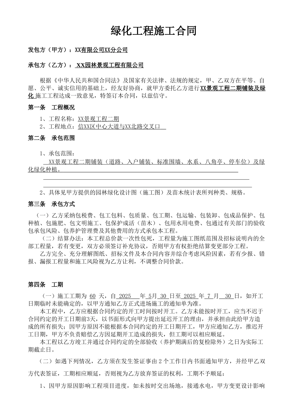
绿化工程施工合同发包方(甲方):XX有限公司 XX 分公司 承包方(乙方): XX 园林景观工程有限公司 根据《中华人民共和国合同法》及国家有关法律、法规的规定,甲、乙双方在平等、自愿、公平、诚实信用的基础上,经友好协商,就甲方委托乙方进行XX 景观工程二期铺装及绿 化 施工工程达成一致意见,特签订本合同,以兹信守。第一条 工程概况1、工程名称:XX 景观工程二期 2、工程地点:信 XX 区中心大道与 XX 北路交叉口 第二条 承包范围1、承包范围: XX 景观工程二期铺装(道路、入户铺装、标准围墙、水系、八角亭、停车位)及绿 化绿化种植。 2、具体见甲方提供的园林绿化设计图(施工图)及苗木统计表所列种类、规格。 第三条 承包方式(一)乙方采纳包税费、包工包料、包质量、包工期、包运输、包装卸、包成品保护、包种植、包施肥、包文明施工、包保护成活(苗木)、包用水用电费、包通过有关部门的验收包承包风险、包养护管理费及其他费用的方式承包本工程。(二)结算办法:本工程总价款一次性包死,工程量为施工图纸范围及招标说明内的全部工程量,若有变更,双方必须签订补充协议,否则甲方有权拒绝结算变更部分工程。乙方完全、充分理解图纸、招标文件及本合同内容并综合考虑风险因素,若有少报、错报、漏报工程量和施工风险视为乙方让利,不调整合同价款。 第四条 工期(一)施工工期为 60 天,自 2025 年 5 月 30 日至 2025 年 7 月 30 日,如开工日期临时未能确定的,以甲方通知乙方正式进场施工的通知单为准。 本工程中,乙方应根据合同约定的开工时间按时开工。乙方未能按时开工,应当不迟于合同约定的开工日期前3天,以书面形式向甲方提出延迟开工的理由,并承担由此给甲方造成的所有损失;因甲方原因不能根据本合同约定的开工日期开工,甲方应通知乙方,推迟开工日期,甲方不负责赔偿乙方因延期开工造成的损失,但工期可以相应顺延。 本工程以乙方竣工并通过合同约定的全部验收(养护期满后的复检除外)之日为实际工期截止日。(二)如遇下列情况,乙方须在发生签证事由 2 个工作日内书面通知甲方,并经甲乙双方代表签证,工期相应顺延,否则视为乙方放弃签证的权利,工期不予顺延:1、因甲方原因影响工程项目进度,如未按时交出场地,接通水电,甲方变更设计影响施工;2、不可抗力因素。第五条 工程质量及验收标准1、工程质量必须达到合格,验收标准按 中华人民共和国行业标准、...

1、当您付费下载文档后,您只拥有了使用权限,并不意味着购买了版权,文档只能用于自身使用,不得用于其他商业用途(如 [转卖]进行直接盈利或[编辑后售卖]进行间接盈利)。
2、本站所有内容均由合作方或网友上传,本站不对文档的完整性、权威性及其观点立场正确性做任何保证或承诺!文档内容仅供研究参考,付费前请自行鉴别。
3、如文档内容存在违规,或者侵犯商业秘密、侵犯著作权等,请点击“违规举报”。

碎片内容

景观绿化工程施工合同

您可能关注的文档

确认删除?
VIP
微信客服
  • 扫码咨询
会员Q群
  • 会员专属群点击这里加入QQ群
客服邮箱
回到顶部