电脑桌面
添加小米粒文库到电脑桌面
安装后可以在桌面快捷访问

模板施工技术交底

模板施工技术交底_第1页
1/6
模板施工技术交底_第2页
2/6
模板施工技术交底_第3页
3/6
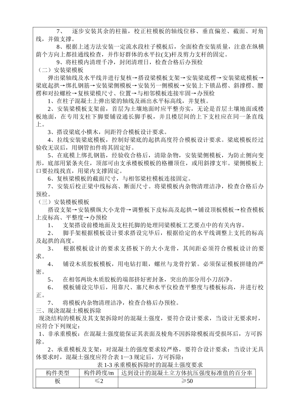
施 工 技 术 交 底 记 录施工单位:上海住豪建筑工程有限公司 工程名称奉贤区奉城镇 44-06 地块住宅项目交底时间2025.02.25承接施工单位或班组交底项目模板工程一、施工准备 (一)作业条件 1、 模板加工好后,专人认真检查模板规格尺寸,根据配模图编号,并均匀涂刷隔离剂,分规格码放,并有防雨、防潮、防砸措施。 2、 放好轴线、模板边线、水平控制标高,模板底口平整、坚实,若达不到要求的应做水泥砂浆找平层,预先设好柱子模板加固用的地锚。 (二)材料要求 1、木质胶合板,规格为 1800×90×15mm,方木:50×70mm。 对拉螺栓:采纳 φ12 以上的Ⅰ级钢筋,双边套丝扣,并且两边带好两个螺母,沾油备用。 2.隔离剂:严禁使用油性隔离剂,必须使用水性隔离剂。 3、模板截面支撑用料:采纳钢筋支撑,两端点涂好防锈漆。 4、支撑体系:支承架采纳壁厚为 3.5mm,直径为 48mm 的圆形钢管,配用相关的标准扣件柱箍. 二、现浇混凝土模板安装 (1)现浇钢筋混凝土梁、板,当跨度大于等于 4m 时模板应拱起,当设计无具体要求时,起拱高度宜为全跨长的 1/1000~3/1000(钢模 1/1000~2/1000,木模 1.5/1000~3/1000)。 (2)模板及其支架在安装过程中,必须设置防倾置的临时固定设施。 (3)现浇多层房屋和构筑物,应实行分段支模的方法,安装上层模板及其支架应符合下列规定: ① 下层楼板应具有承受上层荷载的承载能力或加设支架支撑;②上层支架的立柱应对准下层支架的立柱,并铺设垫板:③当采纳悬吊模板、桁架支模方法时,其支撑结构的承载能力和刚度必需符合要求。 (4)当层间高度大于 5m 时,宜选用桁架支模或多层支架支模。当采纳多层支架支模时,支架的横垫板应平整,支柱应垂直,上下层支柱应同一坚向中心线上。 (5)当采纳分节脱模时,底模的支点应按模板设计设置,各节模板应在同一平面上,高低差不得超过 3mm。 (6)当承重焊接钢筋架和模板一起安装时,应符合下列规定:①模板必须固定在承重焊接钢筋骨架的结点上;②安装钢筋模板组合体时,吊索应按模板设计的吊点位置绑扎。 (7)模板及其支架必须要保证工程结构和构件各部分形状尺寸和相互位置的正确,模板的接缝不应漏浆,具有足够的承载能力、刚度和稳定性,能可靠地承受新浇筑的混凝土的自重和侧压力,以及在施工过程中所产生的荷载。 (8)模板安装后应认真检查各部构件是否牢固,在浇筑混凝土过程中要常常检查,如发现松动等现象,要...

1、当您付费下载文档后,您只拥有了使用权限,并不意味着购买了版权,文档只能用于自身使用,不得用于其他商业用途(如 [转卖]进行直接盈利或[编辑后售卖]进行间接盈利)。
2、本站所有内容均由合作方或网友上传,本站不对文档的完整性、权威性及其观点立场正确性做任何保证或承诺!文档内容仅供研究参考,付费前请自行鉴别。
3、如文档内容存在违规,或者侵犯商业秘密、侵犯著作权等,请点击“违规举报”。

碎片内容

模板施工技术交底

确认删除?
VIP
微信客服
  • 扫码咨询
会员Q群
  • 会员专属群点击这里加入QQ群
客服邮箱
回到顶部