电脑桌面
添加小米粒文库到电脑桌面
安装后可以在桌面快捷访问

电梯维保合同范本课件

电梯维保合同范本课件_第1页
1/10
电梯维保合同范本课件_第2页
2/10
电梯维保合同范本课件_第3页
3/10
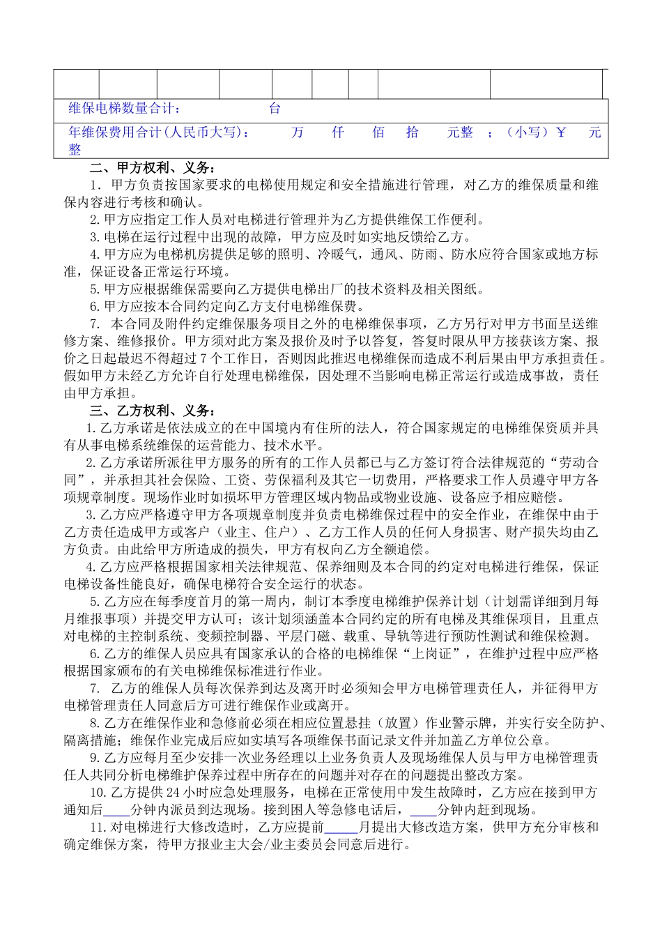
电梯维保合同提示:1、本合同为示范文本;2、本示范文本中蓝色空格部分请根据双方谈判的约定填写;3、附件中表格内容请根据本项目电梯维保实际情况及双方约定内容填写;4、提示部分(红色字体)不属于合同内容,报送审批时请删除。甲方: 住所: 负责人: 联系电话: 乙方: 住所: 负责人: 联系电话: 根据《中华人民共和国合同法》及相关法律、法规的规定,为确保甲方管理服务区域内的电梯安全正常运行、延长电梯使用寿命,甲乙双方在平等、自愿、公平、诚信的基础上,经友好协商,达成以下条款,以资双方共同遵照执行:一、合同标的、价款:1.乙方为甲方管理服务的 (项目及组团名称)电梯提供维保服务。2.甲方提供本合同约定的电梯设备明细。3.双方协商确定电梯维保费,具体内容如下表:电 梯品 牌制造编号生产工号型号规格层 /站 /门台数位置维保费用单价(元/台/月)合 计 ( 元 / 台 /年)维保电梯数量合计: 台年维保费用合计(人民币大写): 万 仟 佰 拾 元整 ;(小写)¥ 元整二、甲方权利、义务:1.甲方负责按国家要求的电梯使用规定和安全措施进行管理,对乙方的维保质量和维保内容进行考核和确认。2.甲方应指定工作人员对电梯进行管理并为乙方提供维保工作便利。3.电梯在运行过程中出现的故障,甲方应及时如实地反馈给乙方。4.甲方应为电梯机房提供足够的照明、冷暖气,通风、防雨、防水应符合国家或地方标准,保证设备正常运行环境。5.甲方应根据维保需要向乙方提供电梯出厂的技术资料及相关图纸。6.甲方应按本合同约定向乙方支付电梯维保费。7. 本合同及附件约定维保服务项目之外的电梯维保事项,乙方另行对甲方书面呈送维修方案、维修报价。甲方须对此方案及报价及时予以答复,答复时限从甲方接获该方案、报价之日起最迟不得超过 7 个工作日,否则因此推迟电梯维保而造成不利后果由甲方承担责任。假如甲方未经乙方允许自行处理电梯维保,因处理不当影响电梯正常运行或造成事故,责任由甲方承担。三、乙方权利、义务:1.乙方承诺是依法成立的在中国境内有住所的法人,符合国家规定的电梯维保资质并具有从事电梯系统维保的运营能力、技术水平。2.乙方承诺所派往甲方服务的所有的工作人员都已与乙方签订符合法律规范的“劳动合同”,并承担其社会保险、工资、劳保福利及其它一切费用,严格要求工作人员遵守甲方各项规章制度。现场作业时如损坏甲方管理区域内物品或物业设施、设备应予相应赔偿。3.乙方...

1、当您付费下载文档后,您只拥有了使用权限,并不意味着购买了版权,文档只能用于自身使用,不得用于其他商业用途(如 [转卖]进行直接盈利或[编辑后售卖]进行间接盈利)。
2、本站所有内容均由合作方或网友上传,本站不对文档的完整性、权威性及其观点立场正确性做任何保证或承诺!文档内容仅供研究参考,付费前请自行鉴别。
3、如文档内容存在违规,或者侵犯商业秘密、侵犯著作权等,请点击“违规举报”。

碎片内容

电梯维保合同范本课件

领读文化+ 关注
实名认证
内容提供者

传播文化,铸就未来

相关文档

确认删除?
VIP
微信客服
  • 扫码咨询
会员Q群
  • 会员专属群点击这里加入QQ群
客服邮箱
回到顶部