电脑桌面
添加小米粒文库到电脑桌面
安装后可以在桌面快捷访问

集团合同管理办法

集团合同管理办法_第1页
1/7
集团合同管理办法_第2页
2/7
集团合同管理办法_第3页
3/7
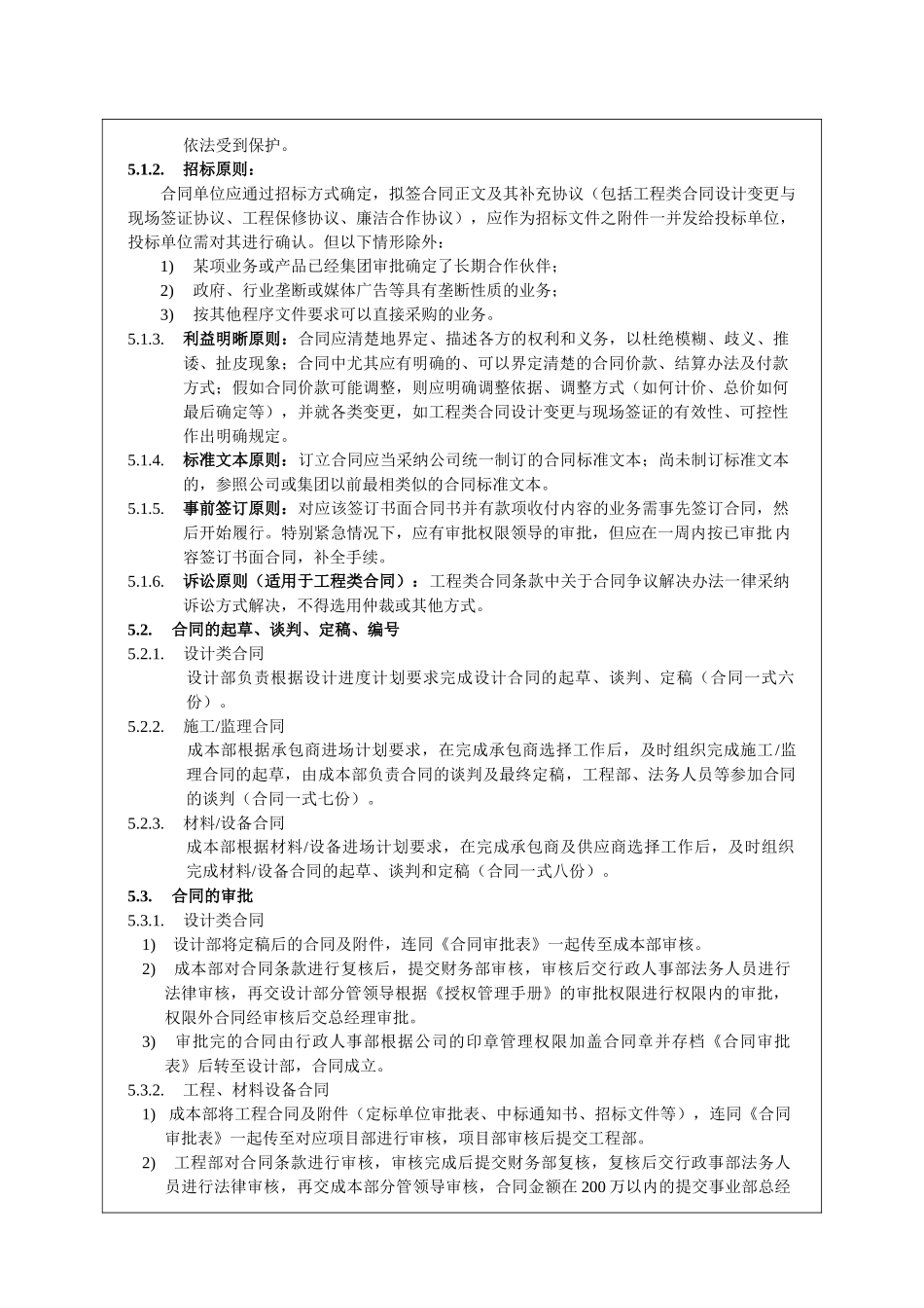
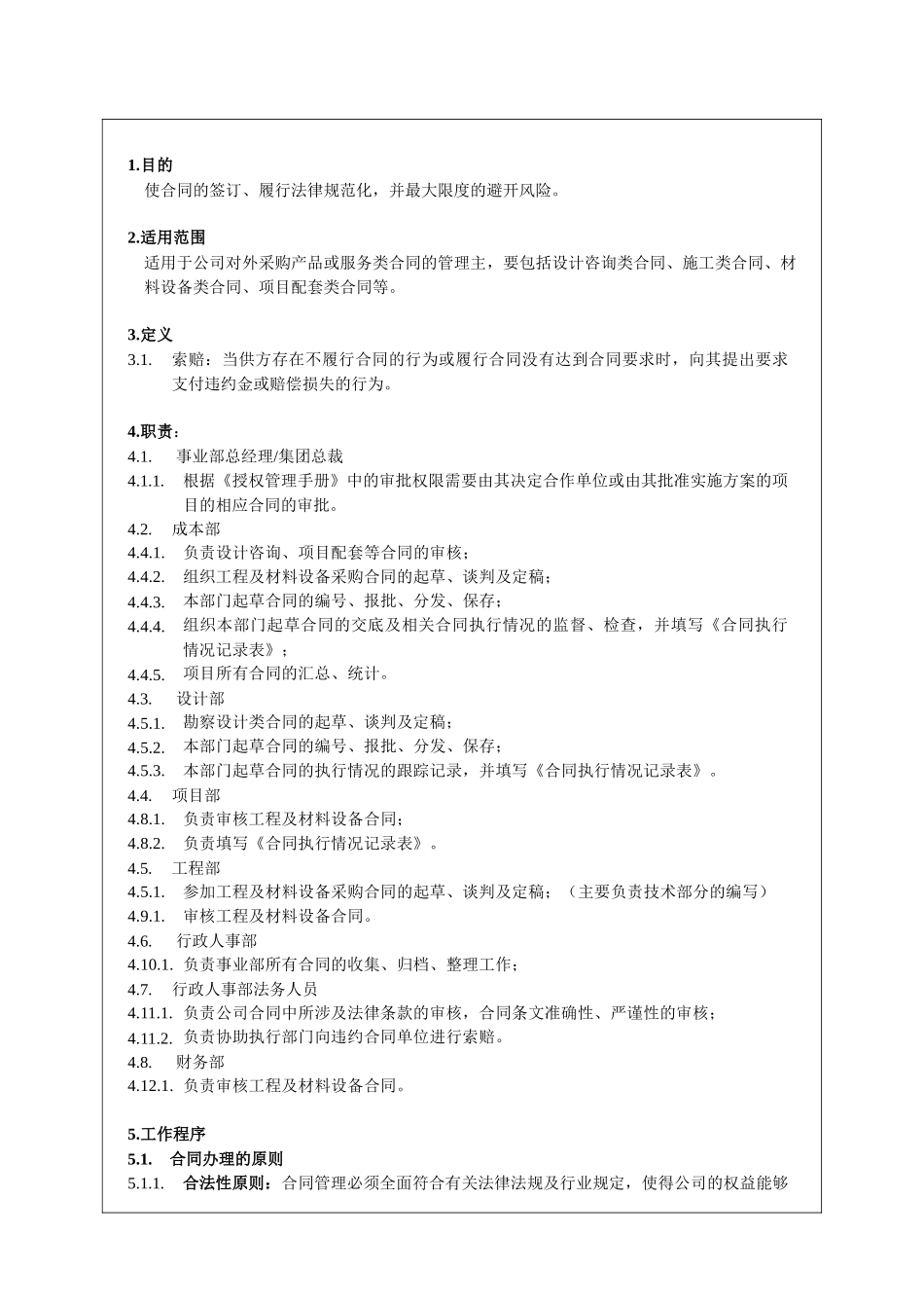
合同管理作业指引编制日期审核日期批准日期修订记录日 期修订状态修改内容修改人审核人批准人1.目的使合同的签订、履行法律规范化,并最大限度的避开风险。2.适用范围适用于公司对外采购产品或服务类合同的管理主,要包括设计咨询类合同、施工类合同、材料设备类合同、项目配套类合同等。3.定义3.1.索赔:当供方存在不履行合同的行为或履行合同没有达到合同要求时,向其提出要求支付违约金或赔偿损失的行为。4.职责:4.1. 事业部总经理/集团总裁4.1.1.根据《授权管理手册》中的审批权限需要由其决定合作单位或由其批准实施方案的项目的相应合同的审批。4.2.成本部4.4.1.负责设计咨询、项目配套等合同的审核;4.4.2.组织工程及材料设备采购合同的起草、谈判及定稿;4.4.3.本部门起草合同的编号、报批、分发、保存;4.4.4.组织本部门起草合同的交底及相关合同执行情况的监督、检查,并填写《合同执行情况记录表》;4.4.5.项目所有合同的汇总、统计。4.3. 设计部4.5.1.勘察设计类合同的起草、谈判及定稿;4.5.2.本部门起草合同的编号、报批、分发、保存;4.5.3.本部门起草合同的执行情况的跟踪记录,并填写《合同执行情况记录表》。4.4.项目部4.8.1.负责审核工程及材料设备合同;4.8.2.负责填写《合同执行情况记录表》。4.5.工程部4.5.1.参加工程及材料设备采购合同的起草、谈判及定稿;(主要负责技术部分的编写)4.9.1.审核工程及材料设备合同。4.6. 行政人事部4.10.1. 负责事业部所有合同的收集、归档、整理工作;4.7.行政人事部法务人员4.11.1. 负责公司合同中所涉及法律条款的审核,合同条文准确性、严谨性的审核;4.11.2. 负责协助执行部门向违约合同单位进行索赔。4.8. 财务部4.12.1. 负责审核工程及材料设备合同。5.工作程序5.1.合同办理的原则5.1.1.合法性原则:合同管理必须全面符合有关法律法规及行业规定,使得公司的权益能够依法受到保护。5.1.2.招标原则:合同单位应通过招标方式确定,拟签合同正文及其补充协议(包括工程类合同设计变更与现场签证协议、工程保修协议、廉洁合作协议),应作为招标文件之附件一并发给投标单位,投标单位需对其进行确认。但以下情形除外:1)某项业务或产品已经集团审批确定了长期合作伙伴;2)政府、行业垄断或媒体广告等具有垄断性质的业务;3)按其他程序文件要求可以直接采购的业务。5.1.3.利益明晰原则:合同应清楚地界定、描述各方的权利和义务,以杜绝模糊、歧义、推诿、扯皮现象;合同中尤...

1、当您付费下载文档后,您只拥有了使用权限,并不意味着购买了版权,文档只能用于自身使用,不得用于其他商业用途(如 [转卖]进行直接盈利或[编辑后售卖]进行间接盈利)。
2、本站所有内容均由合作方或网友上传,本站不对文档的完整性、权威性及其观点立场正确性做任何保证或承诺!文档内容仅供研究参考,付费前请自行鉴别。
3、如文档内容存在违规,或者侵犯商业秘密、侵犯著作权等,请点击“违规举报”。

碎片内容

集团合同管理办法

确认删除?
VIP
微信客服
  • 扫码咨询
会员Q群
  • 会员专属群点击这里加入QQ群
客服邮箱
回到顶部