电脑桌面
添加小米粒文库到电脑桌面
安装后可以在桌面快捷访问

预应力管桩基础工程施工合同

预应力管桩基础工程施工合同_第1页
1/20
预应力管桩基础工程施工合同_第2页
2/20
预应力管桩基础工程施工合同_第3页
3/20
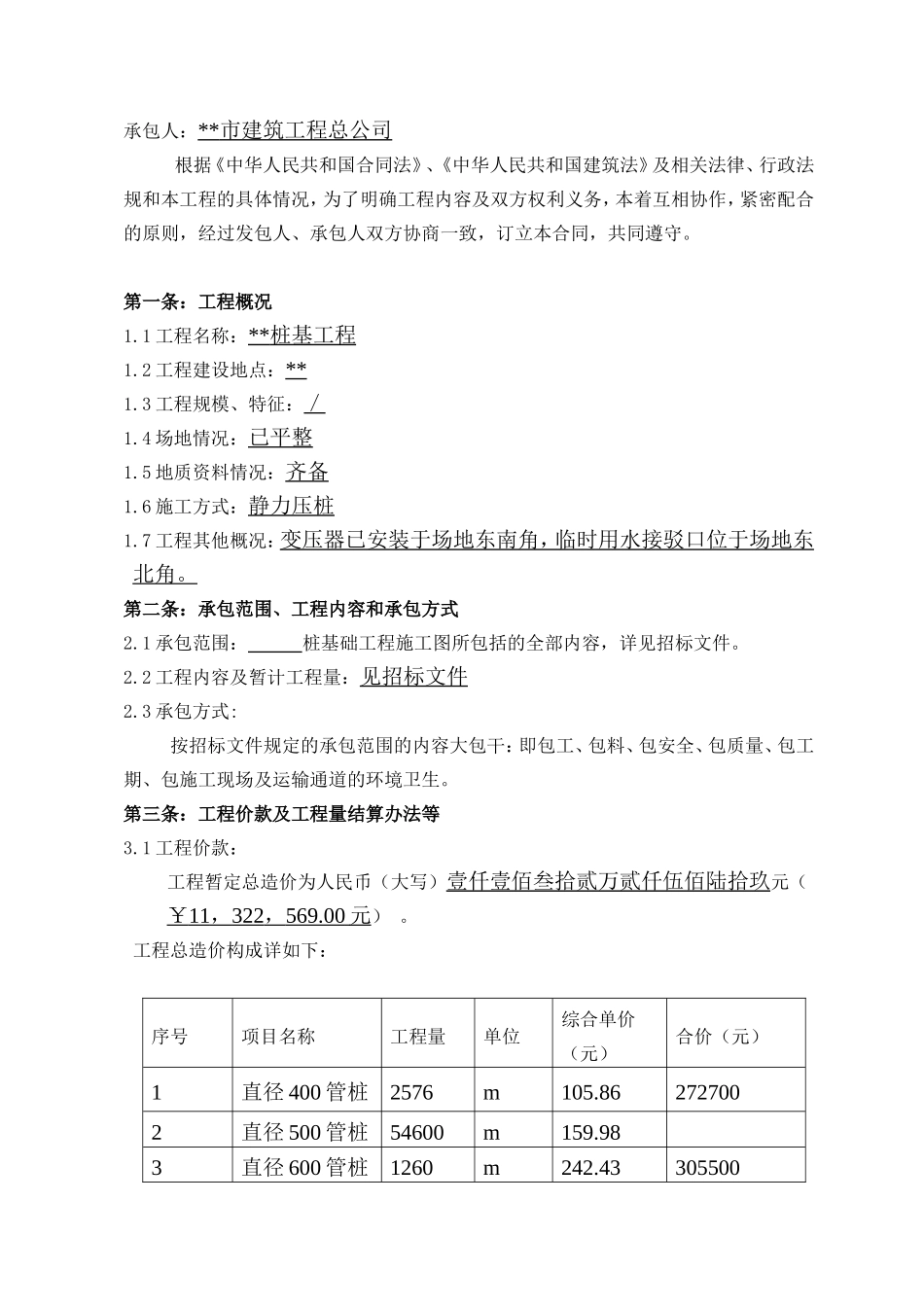
合同编号: 预应力管桩基础工程施工合同工 程 名 称:** 桩基工程 工 程 地 点:** 路 南、 ** 路东 发 包 人:** 房地产 有限 公司 承 包 人:** 建筑工程总公司 签 订 日 期: **局地产控股股份有限公司发包人:** 房地产有限公司 承包人:** 市建筑工程总公司 根据《中华人民共和国合同法》、《中华人民共和国建筑法》及相关法律、行政法规和本工程的具体情况,为了明确工程内容及双方权利义务,本着互相协作,紧密配合的原则,经过发包人、承包人双方协商一致,订立本合同,共同遵守。第一条:工程概况1.1 工程名称:** 桩基工程 1.2 工程建设地点:** 1.3 工程规模、特征:/ 1.4 场地情况:已平整 1.5 地质资料情况:齐备 1.6 施工方式:静力压桩 1.7 工程其他概况:变压器已安装于场地东南角,临时用水接驳口位于场地东 北角。 第二条:承包范围、工程内容和承包方式2.1 承包范围: 桩基础工程施工图所包括的全部内容,详见招标文件。2.2 工程内容及暂计工程量:见招标文件 2.3 承包方式: 按招标文件规定的承包范围的内容大包干:即包工、包料、包安全、包质量、包工期、包施工现场及运输通道的环境卫生。第三条:工程价款及工程量结算办法等3.1 工程价款:工程暂定总造价为人民币(大写)壹仟壹佰叁拾贰万贰仟伍佰陆拾玖 元(¥ 11 , 322 , 569.00 元 ) 。工程总造价构成详如下:序号项目名称工程量单位综合单价(元)合价(元)1直径 400 管桩2576m105.862727002直径 500 管桩54600m159.983直径 600 管桩1260m242.433055004400 管桩桩尖92个75.2769005500 管桩桩尖1950个131.712568006600 管桩桩尖45个173.1178007大型机械进出场费1项1240001240008静载试验费1项5880005880009其他措施费1项9300093000合计(未计规费、税金) 以上述暂定合同总价作为支付工程进度款的依据(其中项目名称填入桩基名称、措施费用名称及检测费用名称等)。3.2 工程价款的说明:各项施工措施费用(包括临时设施、打桩机械现场安拆及进退场费、安全文明施工措施费、施工排水降水、材料设备的二次运输等在内)及桩基检测费用按投标报价一次包死,结算时不再调整。桩基础综合单价为固定单价,无论桩进深、地质情况如何变化,结算时不再调整。桩基础的工程量按实调整。3.2.1 桩基础综合单价包括以下各项的分摊费用:3.2.1.1 预制钢筋混凝土桩的打试桩、送桩、接桩、凿桩头等费用...

1、当您付费下载文档后,您只拥有了使用权限,并不意味着购买了版权,文档只能用于自身使用,不得用于其他商业用途(如 [转卖]进行直接盈利或[编辑后售卖]进行间接盈利)。
2、本站所有内容均由合作方或网友上传,本站不对文档的完整性、权威性及其观点立场正确性做任何保证或承诺!文档内容仅供研究参考,付费前请自行鉴别。
3、如文档内容存在违规,或者侵犯商业秘密、侵犯著作权等,请点击“违规举报”。

碎片内容

预应力管桩基础工程施工合同

确认删除?
VIP
微信客服
  • 扫码咨询
会员Q群
  • 会员专属群点击这里加入QQ群
客服邮箱
回到顶部