电脑桌面
添加小米粒文库到电脑桌面
安装后可以在桌面快捷访问

人事管理系统需求分析报告

人事管理系统需求分析报告_第1页
1/4
人事管理系统需求分析报告_第2页
2/4
人事管理系统需求分析报告_第3页
3/4
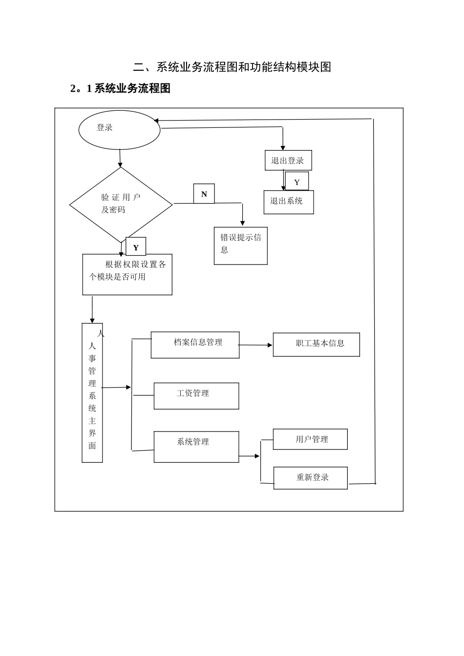
人事管理系统需求分析一、背景介绍1。1、系统目标 企业人事管理系统,是为了迎合现在人们的工作而设计的。随着网络的覆盖面的增广,上网的人们也就越来越多了,人事管理的对象是一个单位或若干单位种的员工的基本信息这些信息是在变化的.人事管理系统能够味用户提供充足的信息和快捷的查询手段。使用计算机对人事资料进行管理,会给应用者带来很多方便,例如检索迅速、查找方便、可靠性高、存储量大、保密性好、寿命长、成本低等。这些优点能够极大地提高人事管理的效率,同时,这也是企业的科学化、正规化管理以及与世界先进管理技术接轨的重要条件。人事管理系统是现代企业管理工作不可缺少的一部分,是适应现代企业制度要求、推动企业劳动人事管理走向科学化、法律规范化的必要条件.人事管理系统可以用于支持企业完成劳动人事管理工作,有如下三个方面的目标。 (1) 支持企业实现法律规范化的管理;(2) 支持企业高效率完成劳动人事管理的日常业务;(3) 支持企业进行劳动人事管理及其相关方面的科学决策。1.2、企业人事管理系统功能需求根据市场调查及分析,企业人事管理系统应该具有以下功能: (1)可以真正地实现对企业人事的管理。 (2) 系统的功能要符合本企业的实际情况. (3) 系统的功能操作要方便、易懂,不要有多余或复杂的操作. (4)可以方便地对人事信息进行输出打印. (5) 方便对企业内部的人事档案及岗位调动调动进行管理.1.3、企业人事管理系统模块需求企业人事管理系统应该包括以下模块:(1) 基本信息管理该模块实现职工基本信息的管理,包含职工的名族类别、职工类别、文化程度、政治面貌、部门类别、工资类别、职务类别、职称类别、奖惩类别、记事本类别以及员工生日和员工合同提示等。(2) 工资管理通过该模块,能够对员工的工资进行管理,查询、打印工资明细信息等。(3) 系统管理该模块实现重新登录、用户设置、系统退出等功能,使用户能正确的登录和使用该系统。二、系统业务流程图和功能结构模块图2。1 系统业务流程图 登录验 证 用 户及密码根据权限设置各个模块是否可用人人事管理系统主界面档案信息管理系统管理工资管理错误提示信息NY退出登录退出系统职工基本信息Y用户管理重新登录2。2 系统功能结构图系统功能设计的主要是建立系统模块结构,在模块化结构系统中,由于各个模块之间基本是相互独立的,所以每个模块都可以独立的被理解、编程、调试和修改,这样就使得复杂的工作变的相对简单、层...

1、当您付费下载文档后,您只拥有了使用权限,并不意味着购买了版权,文档只能用于自身使用,不得用于其他商业用途(如 [转卖]进行直接盈利或[编辑后售卖]进行间接盈利)。
2、本站所有内容均由合作方或网友上传,本站不对文档的完整性、权威性及其观点立场正确性做任何保证或承诺!文档内容仅供研究参考,付费前请自行鉴别。
3、如文档内容存在违规,或者侵犯商业秘密、侵犯著作权等,请点击“违规举报”。

碎片内容

人事管理系统需求分析报告

确认删除?
VIP
微信客服
  • 扫码咨询
会员Q群
  • 会员专属群点击这里加入QQ群
客服邮箱
回到顶部