电脑桌面
添加小米粒文库到电脑桌面
安装后可以在桌面快捷访问

企业创造价值的过程——实战模拟财务观点下的经营管理培训资料

企业创造价值的过程——实战模拟财务观点下的经营管理培训资料_第1页
1/49
企业创造价值的过程——实战模拟财务观点下的经营管理培训资料_第2页
2/49
企业创造价值的过程——实战模拟财务观点下的经营管理培训资料_第3页
3/49
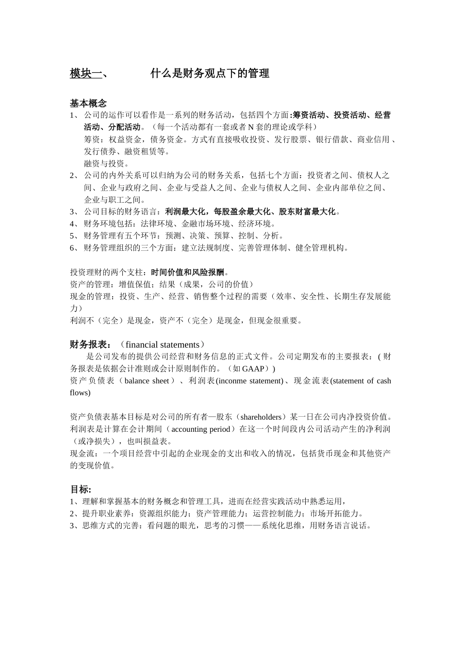
管理人员职业化培训之一: 企业创造价值的过程——实战模拟财务观点下的经营管理公司名称: 学员姓名: 部门: 授课讲师: 时间: 模块一、 什么是财务观点下的管理基本概念1、 公司的运作可以看作是一系列的财务活动,包括四个方面:筹资活动、投资活动、经营活动、分配活动。(每一个活动都有一套或者 N 套的理论或学科)筹资:权益资金,债务资金。方式有直接吸收投资、发行股票、银行借款、商业信用 、发行债券、融资租赁等。融资与投资。2、 公司的内外关系可以归纳为公司的财务关系,包括七个方面:投资者之间、债权人之间、企业与政府之间、企业与受益人之间、企业与债权人之间、企业内部单位之间、企业与职工之间。3、 公司目标的财务语言:利润最大化,每股盈余最大化、股东财富最大化。4、 财务环境包括:法律环境、金融市场环境、经济环境。5、 财务管理有五个环节:预测、决策、预算、控制、分析。6、 财务管理组织的三个方面:建立法规制度、完善管理体制、健全管理机构。投资理财的两个支柱:时间价值和风险报酬。资产的管理:增值保值;结果(成果,公司的价值)现金的管理:投资、生产、经营、销售整个过程的需要(效率、安全性、长期生存发展能力)利润不(完全)是现金,资产不(完全)是现金,但现金很重要。财务报表:(financial statements)是公司发布的提供公司经营和财务信息的正式文件。公司定期发布的主要报表:( 财务报表是依据会计准则或会计原则制作的。(如 GAAP))资产负债表(balance sheet)、利润表(inconme statement)、现金流表(statement of cash flows)资产负债表基本目标是对公司的所有者—股东(shareholders)某一日在公司内净投资价值。利润表是计算在会计期间(accounting period)在这一个时间段内公司活动产生的净利润(或净损失),也叫损益表。现金流:一个项目经营中引起的企业现金的支出和收入的情况,包括货币现金和其他资产的变现价值。目标: 1、理解和掌握基本的财务概念和管理工具,进而在经营实践活动中熟悉运用, 2、提升职业素养:资源组织能力;资产管理能力;运营控制能力;市场开拓能力。3、思维方式的完善:看问题的眼光,思考的习惯——系统化思维,用财务语言说话。规 则企业概况你的企业在初期生产及出售黄色的产品,租用经营场地并可以扩充,而且计划要发展更高品质的绿色和蓝色的产品。租金每月是 4 个银码。租金中包括家具、水电等,不论你要安放...

1、当您付费下载文档后,您只拥有了使用权限,并不意味着购买了版权,文档只能用于自身使用,不得用于其他商业用途(如 [转卖]进行直接盈利或[编辑后售卖]进行间接盈利)。
2、本站所有内容均由合作方或网友上传,本站不对文档的完整性、权威性及其观点立场正确性做任何保证或承诺!文档内容仅供研究参考,付费前请自行鉴别。
3、如文档内容存在违规,或者侵犯商业秘密、侵犯著作权等,请点击“违规举报”。

碎片内容

企业创造价值的过程——实战模拟财务观点下的经营管理培训资料

确认删除?
VIP
微信客服
  • 扫码咨询
会员Q群
  • 会员专属群点击这里加入QQ群
客服邮箱
回到顶部