电脑桌面
添加小米粒文库到电脑桌面
安装后可以在桌面快捷访问

户外游乐园安全管理方案

户外游乐园安全管理方案_第1页
1/13
户外游乐园安全管理方案_第2页
2/13
户外游乐园安全管理方案_第3页
3/13
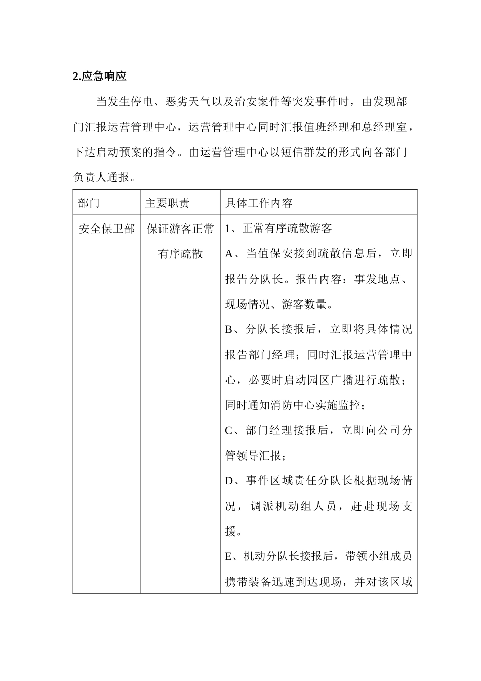
安全管理方案1、危险性分析游乐园属于人员密集、滞留时间长的场所,危险分析如下:1.1 举办的活动规模较大、人员相对密集。游乐园属于人员密集性场所,游客高峰期主要出现在黄金周旅游旺季、节庆活动以及游乐园举办的大型主题文化活动时期。这个时期游客量骤增、人员密集,一旦发生突发事件,容易导致人员拥护、产生安全隐患。1.2 儿童及老人的安全管理。由于园区地处山坡,对于年幼儿童及老人在园区游玩时,必须全程有成年人监护,在入园门票及大门口温馨提示中将会对入园要求进行告知,针对每个游玩项目也将做好温馨提示及游玩须知。1.3 室外活动区域广、易受恶劣天气影响。作为人员密集场所中的一种,在遭遇恶劣天气时(如雷电、冰雹、台风、暴雨以及其他影响运营的特殊天气),也容易导致游客惊慌,游乐园需对这种情况采取有效的控制办法、及时疏导、合理安置游客,避免伤害及其他不良影响。 1.4 常规性安全预防措施不可少。园区由于人员密集、混杂,也应采取措施预防和避免治安事件以及园区其他各类危险事件的发生。2.应急响应当发生停电、恶劣天气以及治安案件等突发事件时,由发现部门汇报运营管理中心,运营管理中心同时汇报值班经理和总经理室,下达启动预案的指令。由运营管理中心以短信群发的形式向各部门负责人通报。部门主要职责具体工作内容安全保卫部保证游客正常有序疏散1、正常有序疏散游客A、当值保安接到疏散信息后,立即报告分队长。报告内容:事发地点、现场情况、游客数量。B、分队长接报后,立即将具体情况报告部门经理;同时汇报运营管理中心,必要时启动园区广播进行疏散;同时通知消防中心实施监控;C、部门经理接报后,立即向公司分管领导汇报;D、事件区域责任分队长根据现场情况,调派机动组人员,赶赴现场支援。E、机动分队长接报后,带领小组成员携带装备迅速到达现场,并对该区域的安全通道进行步岗,保证出口通畅,引导游客离开。2、当游客出现投诉抱怨时,做好戒备工作:A、命令下达:a)部门经理接报后,做出“戒备”级别指令,同时命令消防中心对事发现场实施监控。b)机动分队长立即带领机动组赶往现场。B、现场处置:a)引导游客疏散后对该区域出口实行封闭。机场分队长带机场组携带装备到达现场,打开疏散通道,确保游客安全撤离,对于情绪激动者设法带离现场,防止事态升级。b)加强对现场秩序的维护,防止拥挤、踩踏及恶意破坏等事件的发生,保证游客的安全,待游客疏散后立即对该出口实行封闭。C、...

1、当您付费下载文档后,您只拥有了使用权限,并不意味着购买了版权,文档只能用于自身使用,不得用于其他商业用途(如 [转卖]进行直接盈利或[编辑后售卖]进行间接盈利)。
2、本站所有内容均由合作方或网友上传,本站不对文档的完整性、权威性及其观点立场正确性做任何保证或承诺!文档内容仅供研究参考,付费前请自行鉴别。
3、如文档内容存在违规,或者侵犯商业秘密、侵犯著作权等,请点击“违规举报”。

碎片内容

户外游乐园安全管理方案

确认删除?
VIP
微信客服
  • 扫码咨询
会员Q群
  • 会员专属群点击这里加入QQ群
客服邮箱
回到顶部