电脑桌面
添加小米粒文库到电脑桌面
安装后可以在桌面快捷访问

存量房居间合同-VIP免费

存量房居间合同-_第1页
1/3
存量房居间合同-_第2页
2/3
存量房居间合同-_第3页
3/3
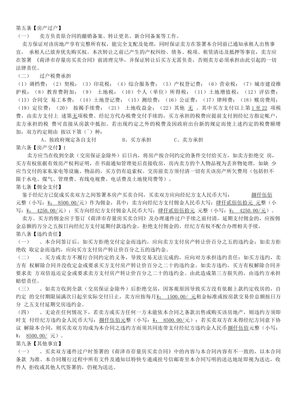
!三」1==卖方:方相杰证件名称及号码:372925197808143455送达地址:吉林省靖宇具龙泉镇大北山村一组证件名称及号码:372925198808010913送达地址:山东省单具李田楼镇安德行政村安德村13号根据《中华人民共和国合同法》及其他有关法律、法规的规定,买卖双方在平等、自愿、协商一致的基础上,甲乙双方就房产买卖关系的相关事宜达成以下合同条款:第一条【转让房产】卖方转让给买方的房产位于荷泽市单县阳光水岸9#楼1单元302户单位物业(下称该房地产),建筑面积为135平方米,混合结构,住宅用途,单位物业《购房合同》编号为。第二条【房产产权状况】房地产产权现状及赎楼约定为以下第(1)种:1.房产无抵押,卖方应在签订本合同后当个工作日内将房产证(或购房合同)原件交付经纪方办理过户手续。2.房产有抵押,卖方应以种方式赎楼:A、委托担保公司赎楼:卖方应在签订本合同后/日内作委托第三方办理赎楼、过户等手续的全权委托公证书,公证书原件交付担保公司用于办理赎楼、过户等;B、卖方现金赎楼:应在签订本合同_乙日内向原按揭银行申请提前还款,在按揭银行批准提前还款的期限内及时还款,并在房产注销抵押登记后将房产证原件交付第三方办理过户。第三条【房产转让价格】该房产转让价格为按套转让,转让价人民币肆拾贰万伍仟元整(小写:¥:425000.00元),如包括其它随房转让的家私家电的,以列明的清单为准。第四条【付款约定】:(一)定金人民币大写:叁万元整(小写:¥:30000.00)为第一部分房款。卖方同意买方在签署本合同时支付定金,经纪方应预留人民币大写:壹万元整(小写:¥:10000.00/)在经纪方作为交房保证金。交房保证金在卖方办理完房产交接手续、水电过户手续、并结清所欠的水电费、物管费等费用后5个工作日内由经纪方直接划入卖方指定的收款帐户。若有未结费用或财物丢失、损毁,卖方同意经纪方将交楼押金抵扣所欠费用或用于补偿损失,不足部分仍由卖方承担。本条所约定的定金如部分或全部交由经纪方托管的,买方将定金支付给经纪方后,视为卖方收讫,发生定金效力。如买方在签署本合同前已支付过诚意金,在签署本合同时自动转为定金。托管在经纪方的定金于^时由经纪方直接支付给卖方,如在支付托管定金条件成立时,买卖双方因发生纠纷导致合同无法履行的,经纪方托管定金依据买卖双方签署的书面协议付款,无法签署书面协议的,任何一方无权单方要求经纪方付款,应通过诉讼途径解决。(二)房屋尾款人民币大写:叁拾玖万伍仟元整(小写:¥:395000.00/)为第二部分房款付款方式为以下第(二)种:1.一次性付款:买方应在更名后将房款人民币大写:叁拾玖万伍仟元整(小写:¥:395000.00/)足额支付给卖方。2.银行按揭付款,按二(A、商业贷款B、公积金贷款C、组合贷款)种方式:人民币大写:—元整(¥:—元),买方向银行提交按揭贷款申请的相关资料,卖方须配合买方提交申请银行所需全部资料并按银行规定签署所需法律文书。按揭贷款金额以银行承诺的贷款金额为准,由贷款银行按约定时间支付给卖方。如买方已付首期款金额少于上述第三部分房款总额减去银行承诺贷款之金额,则买方须于银行出具《贷款承诺函》(或贷款审批同意书)后一—日内补足首期款。买方:王光帅第五条【房产过户】(一)卖方负责原合同的撤销备案、转让更名、新合同备案等工作。卖方保证对该房地产享有完整所有权,能完全支配及处理,同时保证卖方在签署本合同前已通知承租人出售事宜,承租人已放弃优先购买权。本次转让之前已产生的产权纠纷、债务、税项、租赁清还及抵押等事宜,卖方应在签署《荷泽市存量房买卖合同》前清理完毕,并保证转让后买方无需负责,否则卖方必须承担由此引起的一切法律责任。(二)过户税费承担(1)调档费;(2)契税;(3)印花税;(4)综合服务费;(5)产权登记费;(6)营业税;(7)城市建设维护税;(8)教育费附加;(9)土地税;(10)个人(单位)所得税;(11)土地增值税;(12)评估费;(13)合同交易工本费;(14)土地登记费;(15)测绘费;(16)公证费;(17)律师费;(18)赎房费用;(19)定位费;(20)按揭手续费;(21...

1、当您付费下载文档后,您只拥有了使用权限,并不意味着购买了版权,文档只能用于自身使用,不得用于其他商业用途(如 [转卖]进行直接盈利或[编辑后售卖]进行间接盈利)。
2、本站所有内容均由合作方或网友上传,本站不对文档的完整性、权威性及其观点立场正确性做任何保证或承诺!文档内容仅供研究参考,付费前请自行鉴别。
3、如文档内容存在违规,或者侵犯商业秘密、侵犯著作权等,请点击“违规举报”。

碎片内容

存量房居间合同-

确认删除?
VIP
微信客服
  • 扫码咨询
会员Q群
  • 会员专属群点击这里加入QQ群
客服邮箱
回到顶部