电脑桌面
添加小米粒文库到电脑桌面
安装后可以在桌面快捷访问

运输分包合同VIP免费

运输分包合同_第1页
1/5
运输分包合同_第2页
2/5
运输分包合同_第3页
3/5
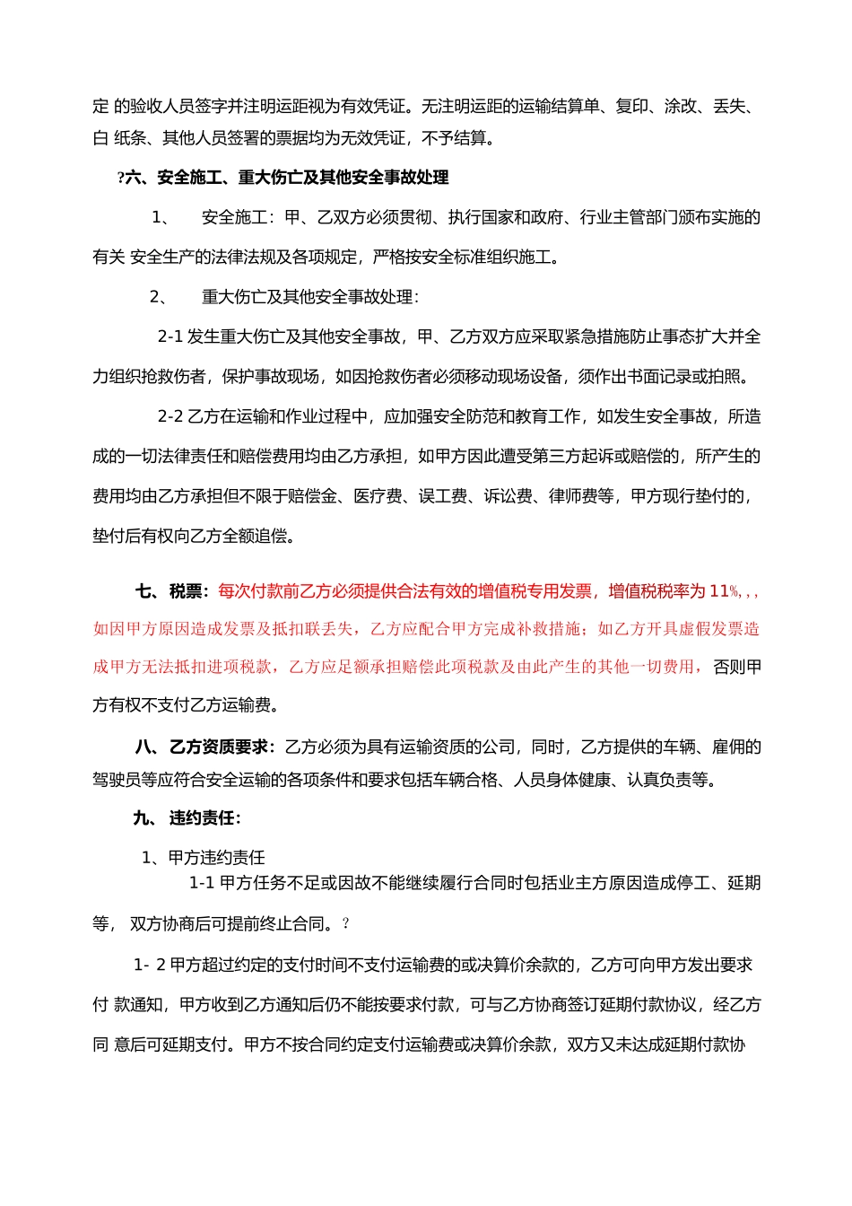
运输合同合同编号:xxxxx甲方:合肥市公路桥梁工程有限责任公司乙方:______________________________因甲方工程建设需要,需运,甲方将运输事宜交由乙方负责,现经甲、乙双方协商达成如下条款:一、工作内容:二、合同单价:三、乙方责任、义务和权利1、人员要求:乙方必须有一名负责人和项目部联系、便于调度,乙方聘请驾驶员必须听从甲方管理。2—、车辆要求:乙方提供自卸车(规格要求),数量必须保证辆,必要时甲方可根据工程实际要求乙方增加车辆。3、车辆保险:乙方自行办理车辆保险,,承担相关费用。4、安全文明:安全文明施工环境等均由乙方自行负责,甲方不承担任何经济及法律责任。四、甲方责任、义务和权利1、甲方及时提供工作断面。2、甲方可以为乙方提供油料(费用从乙方结算中扣除》3、经济保障:甲方按照合同约定支付乙方车辆服务费。4、甲方有权要求乙方在安全文明作业及人员意外保险等方面不足之处进行整改,不整改的或整改不到位的甲方有权代为整改,所发生费用由乙方承担。五、结算方式:1、每月结算一次,付款额为每次结算总价的%,甲方不预付运输费,实行转帐支付,—余款在整个工程竣工验收合格并经审计后内付清。2、凭甲方材料人员开具的运输结算单(财务联)作为结算凭证,该单据必须有甲方指定的验收人员签字并注明运距视为有效凭证。无注明运距的运输结算单、复印、涂改、丢失、白纸条、其他人员签署的票据均为无效凭证,不予结算。?六、安全施工、重大伤亡及其他安全事故处理1、安全施工:甲、乙双方必须贯彻、执行国家和政府、行业主管部门颁布实施的有关安全生产的法律法规及各项规定,严格按安全标准组织施工。2、重大伤亡及其他安全事故处理:2-1发生重大伤亡及其他安全事故,甲、乙方双方应采取紧急措施防止事态扩大并全力组织抢救伤者,保护事故现场,如因抢救伤者必须移动现场设备,须作出书面记录或拍照。2-2乙方在运输和作业过程中,应加强安全防范和教育工作,如发生安全事故,所造成的一切法律责任和赔偿费用均由乙方承担,如甲方因此遭受第三方起诉或赔偿的,所产生的费用均由乙方承担但不限于赔偿金、医疗费、误工费、诉讼费、律师费等,甲方现行垫付的,垫付后有权向乙方全额追偿。七、税票:每次付款前乙方必须提供合法有效的增值税专用发票,增值税税率为11%,,,如因甲方原因造成发票及抵扣联丢失,乙方应配合甲方完成补救措施;如乙方开具虚假发票造成甲方无法抵扣进项税款,乙方应足额承担赔偿此项税款及由此产生的其他一切费用,否则甲方有权不支付乙方运输费。八、乙方资质要求:乙方必须为具有运输资质的公司,同时,乙方提供的车辆、雇佣的驾驶员等应符合安全运输的各项条件和要求包括车辆合格、人员身体健康、认真负责等。九、违约责任:1、甲方违约责任1-1甲方任务不足或因故不能继续履行合同时包括业主方原因造成停工、延期等,双方协商后可提前终止合同。?1-2甲方超过约定的支付时间不支付运输费的或决算价余款的,乙方可向甲方发出要求付款通知,甲方收到乙方通知后仍不能按要求付款,可与乙方协商签订延期付款协议,经乙方同意后可延期支付。甲方不按合同约定支付运输费或决算价余款,双方又未达成延期付款协议,乙方有权书面告知甲方理由,撤走其车辆,并依法追索拖欠款及损失赔偿费。?2、乙方违约责任2-1—因乙方原因造成甲方工期延误时甲方可以终止协议或解除合同并要求乙方在日内退出施工现场,乙方必须退出施工现场,否则,甲方有权拒绝跟乙方结算,也无需支付之前的运费。造成损失的,乙方还需全额赔偿。乙方退场后15日内与甲方就结算事宜进行商谈,双方结算。2-2乙方未按甲方要求及时进场,甲方有权单方面终止合同,造成的损失由乙方承担;2-3乙方未经甲方同意,不得擅自将车辆撤离工地现场,造成损失将从乙方运输费或履约保证金中扣除。十、其他未尽事宜及争议双方应协商解决。协商不成时向甲方注册所在地法院诉讼解决。本合同一式柒份,甲方收执陆份,乙方收执壹份。双方签字盖章后生效,运输款结算完毕后失效。甲方(盖章):乙方(盖章):法定代表人(签字):法定代表人(签字):或授权的代理人(签字)...

1、当您付费下载文档后,您只拥有了使用权限,并不意味着购买了版权,文档只能用于自身使用,不得用于其他商业用途(如 [转卖]进行直接盈利或[编辑后售卖]进行间接盈利)。
2、本站所有内容均由合作方或网友上传,本站不对文档的完整性、权威性及其观点立场正确性做任何保证或承诺!文档内容仅供研究参考,付费前请自行鉴别。
3、如文档内容存在违规,或者侵犯商业秘密、侵犯著作权等,请点击“违规举报”。

碎片内容

运输分包合同

您可能关注的文档

确认删除?
VIP
微信客服
  • 扫码咨询
会员Q群
  • 会员专属群点击这里加入QQ群
客服邮箱
回到顶部