电脑桌面
添加小米粒文库到电脑桌面
安装后可以在桌面快捷访问

【企业管理】联想手机销售手册VIP免费

【企业管理】联想手机销售手册_第1页
1/10
【企业管理】联想手机销售手册_第2页
2/10
【企业管理】联想手机销售手册_第3页
3/10
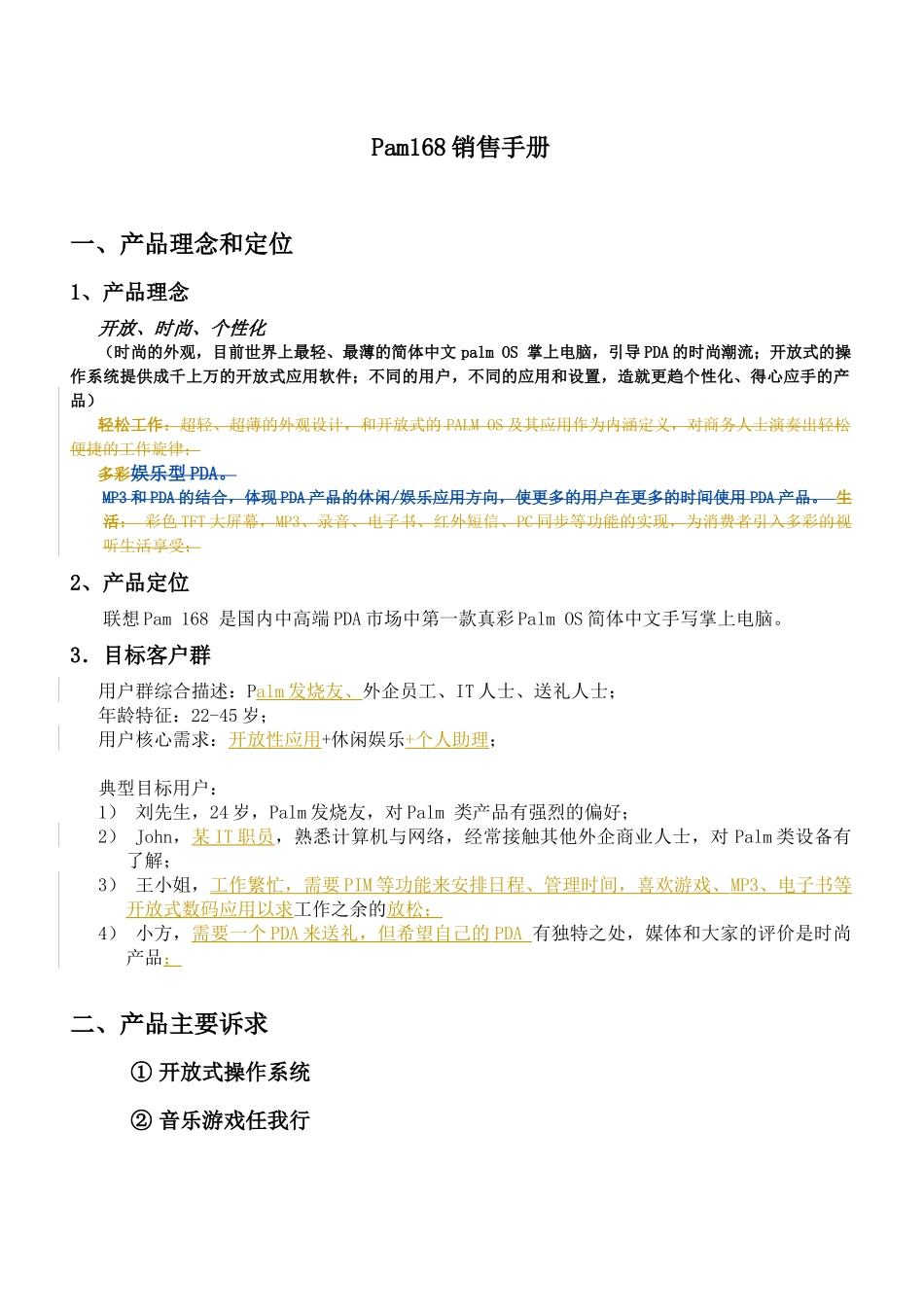
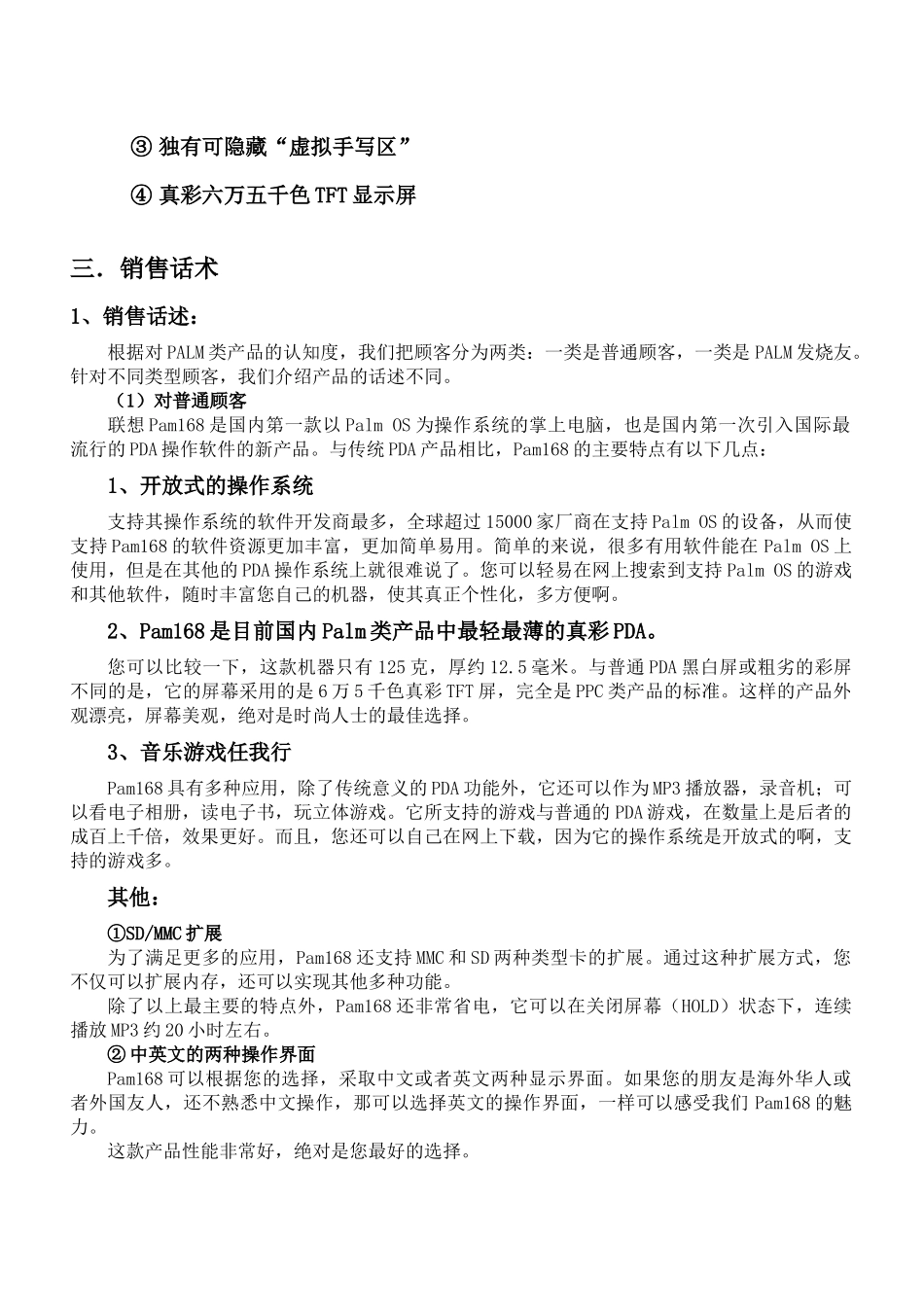
Pam168销售手册一、产品理念和定位1、产品理念开放、时尚、个性化(时尚的外观,目前世界上最轻、最薄的简体中文palmOS掌上电脑,引导PDA的时尚潮流;开放式的操作系统提供成千上万的开放式应用软件;不同的用户,不同的应用和设置,造就更趋个性化、得心应手的产品)轻松工作:超轻、超薄的外观设计,和开放式的PALMOS及其应用作为内涵定义,对商务人士演奏出轻松便捷的工作旋律;多彩娱乐型PDA。MP3和PDA的结合,体现PDA产品的休闲/娱乐应用方向,使更多的用户在更多的时间使用PDA产品。生活:彩色TFT大屏幕,MP3、录音、电子书、红外短信、PC同步等功能的实现,为消费者引入多彩的视听生活享受;2、产品定位联想Pam168是国内中高端PDA市场中第一款真彩PalmOS简体中文手写掌上电脑。3.目标客户群用户群综合描述:Palm发烧友、外企员工、IT人士、送礼人士;年龄特征:22-45岁;用户核心需求:开放性应用+休闲娱乐+个人助理;典型目标用户:1)刘先生,24岁,Palm发烧友,对Palm类产品有强烈的偏好;2)John,某IT职员,熟悉计算机与网络,经常接触其他外企商业人士,对Palm类设备有了解;3)王小姐,工作繁忙,需要PIM等功能来安排日程、管理时间,喜欢游戏、MP3、电子书等开放式数码应用以求工作之余的放松;4)小方,需要一个PDA来送礼,但希望自己的PDA有独特之处,媒体和大家的评价是时尚产品;二、产品主要诉求①开放式操作系统②音乐游戏任我行③独有可隐藏“虚拟手写区”④真彩六万五千色TFT显示屏三.销售话术1、销售话述:根据对PALM类产品的认知度,我们把顾客分为两类:一类是普通顾客,一类是PALM发烧友。针对不同类型顾客,我们介绍产品的话述不同。(1)对普通顾客联想Pam168是国内第一款以PalmOS为操作系统的掌上电脑,也是国内第一次引入国际最流行的PDA操作软件的新产品。与传统PDA产品相比,Pam168的主要特点有以下几点:1、开放式的操作系统支持其操作系统的软件开发商最多,全球超过15000家厂商在支持PalmOS的设备,从而使支持Pam168的软件资源更加丰富,更加简单易用。简单的来说,很多有用软件能在PalmOS上使用,但是在其他的PDA操作系统上就很难说了。您可以轻易在网上搜索到支持PalmOS的游戏和其他软件,随时丰富您自己的机器,使其真正个性化,多方便啊。2、Pam168是目前国内Palm类产品中最轻最薄的真彩PDA。您可以比较一下,这款机器只有125克,厚约12.5毫米。与普通PDA黑白屏或粗劣的彩屏不同的是,它的屏幕采用的是6万5千色真彩TFT屏,完全是PPC类产品的标准。这样的产品外观漂亮,屏幕美观,绝对是时尚人士的最佳选择。3、音乐游戏任我行Pam168具有多种应用,除了传统意义的PDA功能外,它还可以作为MP3播放器,录音机;可以看电子相册,读电子书,玩立体游戏。它所支持的游戏与普通的PDA游戏,在数量上是后者的成百上千倍,效果更好。而且,您还可以自己在网上下载,因为它的操作系统是开放式的啊,支持的游戏多。其他:①SD/MMC扩展为了满足更多的应用,Pam168还支持MMC和SD两种类型卡的扩展。通过这种扩展方式,您不仅可以扩展内存,还可以实现其他多种功能。除了以上最主要的特点外,Pam168还非常省电,它可以在关闭屏幕(HOLD)状态下,连续播放MP3约20小时左右。②中英文的两种操作界面Pam168可以根据您的选择,采取中文或者英文两种显示界面。如果您的朋友是海外华人或者外国友人,还不熟悉中文操作,那可以选择英文的操作界面,一样可以感受我们Pam168的魅力。这款产品性能非常好,绝对是您最好的选择。(2)对Palm发烧友Pam168绝对是喜爱Palm类产品朋友的最好选择,它与目前的Palm类产品水货相比优点太多了。1、简体中文,服务至优Pam168是国内第一款PalmOS中文真彩掌上电脑。您可以方便的用中文操作了,避免了以英文、日文等为操作界面的产品的困扰,而且,这种Pam168的中文支持软件是量身定做的,不会像其他“外挂”的产品那样,可能会出现不兼容的现象。另外,您可以享受全面的售后服务——联想阳光服务,再不用担心机器坏了到哪里去修的问题了。2、可隐藏的“虚拟手写区”Pam168独有可隐藏“虚拟手写区”,您只有在需要的时候,它才会...

1、当您付费下载文档后,您只拥有了使用权限,并不意味着购买了版权,文档只能用于自身使用,不得用于其他商业用途(如 [转卖]进行直接盈利或[编辑后售卖]进行间接盈利)。
2、本站所有内容均由合作方或网友上传,本站不对文档的完整性、权威性及其观点立场正确性做任何保证或承诺!文档内容仅供研究参考,付费前请自行鉴别。
3、如文档内容存在违规,或者侵犯商业秘密、侵犯著作权等,请点击“违规举报”。

碎片内容

【企业管理】联想手机销售手册

确认删除?
VIP
微信客服
  • 扫码咨询
会员Q群
  • 会员专属群点击这里加入QQ群
客服邮箱
回到顶部