电脑桌面
添加小米粒文库到电脑桌面
安装后可以在桌面快捷访问

XXX集团公司计算机网络及通讯管理制度(草稿)(DOC 4)VIP免费

XXX集团公司计算机网络及通讯管理制度(草稿)(DOC 4)_第1页
1/3
XXX集团公司计算机网络及通讯管理制度(草稿)(DOC 4)_第2页
2/3
XXX集团公司计算机网络及通讯管理制度(草稿)(DOC 4)_第3页
3/3
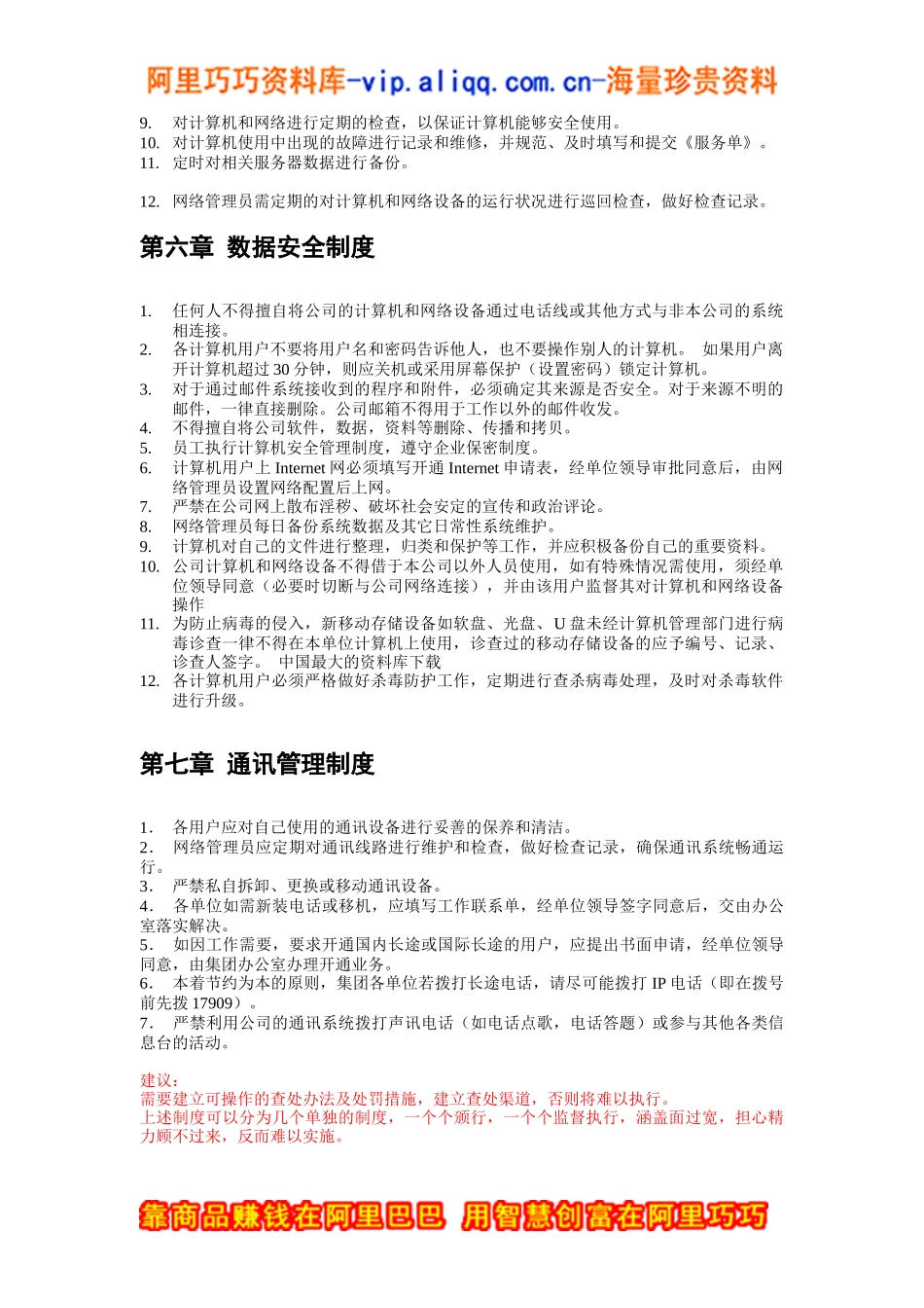
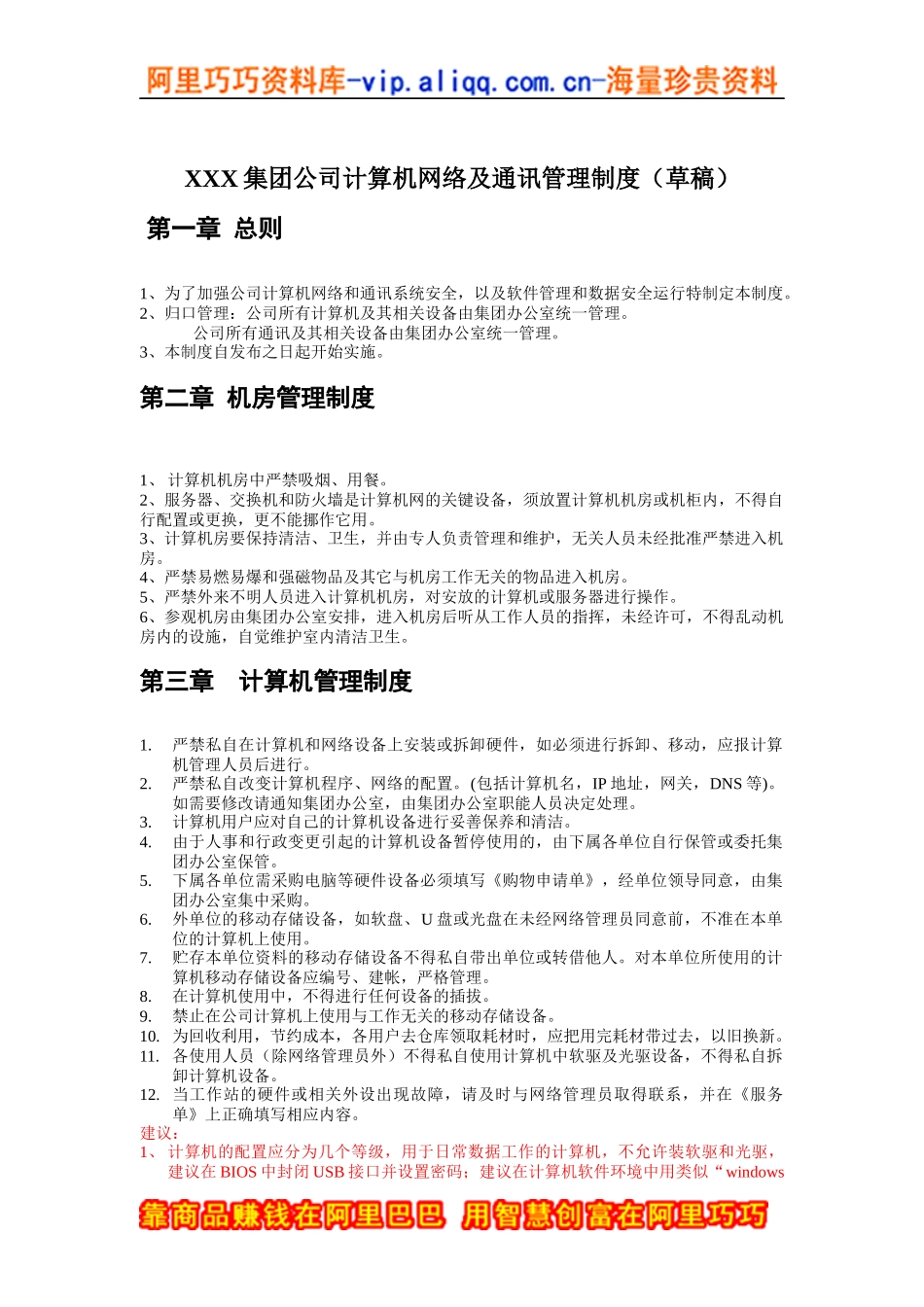
XXX集团公司计算机网络及通讯管理制度(草稿)第一章总则1、为了加强公司计算机网络和通讯系统安全,以及软件管理和数据安全运行特制定本制度。2、归口管理:公司所有计算机及其相关设备由集团办公室统一管理。公司所有通讯及其相关设备由集团办公室统一管理。3、本制度自发布之日起开始实施。第二章机房管理制度1、计算机机房中严禁吸烟、用餐。2、服务器、交换机和防火墙是计算机网的关键设备,须放置计算机机房或机柜内,不得自行配置或更换,更不能挪作它用。3、计算机房要保持清洁、卫生,并由专人负责管理和维护,无关人员未经批准严禁进入机房。4、严禁易燃易爆和强磁物品及其它与机房工作无关的物品进入机房。5、严禁外来不明人员进入计算机机房,对安放的计算机或服务器进行操作。6、参观机房由集团办公室安排,进入机房后听从工作人员的指挥,未经许可,不得乱动机房内的设施,自觉维护室内清洁卫生。第三章计算机管理制度1.严禁私自在计算机和网络设备上安装或拆卸硬件,如必须进行拆卸、移动,应报计算机管理人员后进行。2.严禁私自改变计算机程序、网络的配置。(包括计算机名,IP地址,网关,DNS等)。如需要修改请通知集团办公室,由集团办公室职能人员决定处理。3.计算机用户应对自己的计算机设备进行妥善保养和清洁。4.由于人事和行政变更引起的计算机设备暂停使用的,由下属各单位自行保管或委托集团办公室保管。5.下属各单位需采购电脑等硬件设备必须填写《购物申请单》,经单位领导同意,由集团办公室集中采购。6.外单位的移动存储设备,如软盘、U盘或光盘在未经网络管理员同意前,不准在本单位的计算机上使用。7.贮存本单位资料的移动存储设备不得私自带出单位或转借他人。对本单位所使用的计算机移动存储设备应编号、建帐,严格管理。8.在计算机使用中,不得进行任何设备的插拔。9.禁止在公司计算机上使用与工作无关的移动存储设备。10.为回收利用,节约成本,各用户去仓库领取耗材时,应把用完耗材带过去,以旧换新。11.各使用人员(除网络管理员外)不得私自使用计算机中软驱及光驱设备,不得私自拆卸计算机设备。12.当工作站的硬件或相关外设出现故障,请及时与网络管理员取得联系,并在《服务单》上正确填写相应内容。建议:1、计算机的配置应分为几个等级,用于日常数据工作的计算机,不允许装软驱和光驱,建议在BIOS中封闭USB接口并设置密码;建议在计算机软件环境中用类似“windows优化大师”的软件,封闭所有的.EXE程序的运行,封闭“控制面板”、“运行”。能用技术手段解决的不用管理手段解决。2、等级设计,例如:应用等级适应岗位/工作软驱光驱USB运行控制面板OFFICE程序互联网数据操作×××××××文字操作××√××√×管理应用××√××√×综合使用×√√××√√3、对于哪些违反制度私自装拆计算机硬件的行为,要设立重罚办法。我相信各公司领导一定支持我们对上网、玩游戏等做与工作无关事情的管理。如果我们确实觉得在管理中难以撕开面子做事,可以使用网络活动的即时监控软件监控大家的上网行为,反正没查到就作为不罪不罚;一旦查到,可以用截屏方式指出处罚依据,打印给所属单位进行处罚,同时进行登记,必要时予以公布。第四章软件应用管理制度1.各单位需开发的应用软件,应向集团办公室提出申请。2.应用软件的开发分为自力开发、协作开发、委托开发三类。3.严禁私自在计算机安装与工作无关的软件,严禁任何人私自安装盗版软件,责任自负。4.公司的计算机内不得存储和运行游戏等其它娱乐性软件。严禁在网上聊天、私设BBS、游戏和下载与工作无关的内容。5.软件应用人员在计算机输入数据时要进行仔细核对。6.外单位的资料未经集团办公室职能人员同意前,不准在本单位的计算机上输入、打印或贮存。7.各工作站使用人员不得擅自增加、删除、修改、移动文件及文件夹,如发生以上行为而导致计算机不能启动或应用程序运行异常,经集团办公室职能人员查实后严格处理。8.各工作站使用人员只允许运行相关工作应用程序。9.各工作站使用人员不得修改、增加、删除他人录入的数据,如需要修改请通知其本人,由其本人修改。不得用他人的用户名、口...

1、当您付费下载文档后,您只拥有了使用权限,并不意味着购买了版权,文档只能用于自身使用,不得用于其他商业用途(如 [转卖]进行直接盈利或[编辑后售卖]进行间接盈利)。
2、本站所有内容均由合作方或网友上传,本站不对文档的完整性、权威性及其观点立场正确性做任何保证或承诺!文档内容仅供研究参考,付费前请自行鉴别。
3、如文档内容存在违规,或者侵犯商业秘密、侵犯著作权等,请点击“违规举报”。

碎片内容

XXX集团公司计算机网络及通讯管理制度(草稿)(DOC 4)

您可能关注的文档

确认删除?
VIP
微信客服
  • 扫码咨询
会员Q群
  • 会员专属群点击这里加入QQ群
客服邮箱
回到顶部