电脑桌面
添加小米粒文库到电脑桌面
安装后可以在桌面快捷访问

脱硫除尘废水处理合同VIP免费

脱硫除尘废水处理合同_第1页
1/3
脱硫除尘废水处理合同_第2页
2/3
脱硫除尘废水处理合同_第3页
3/3
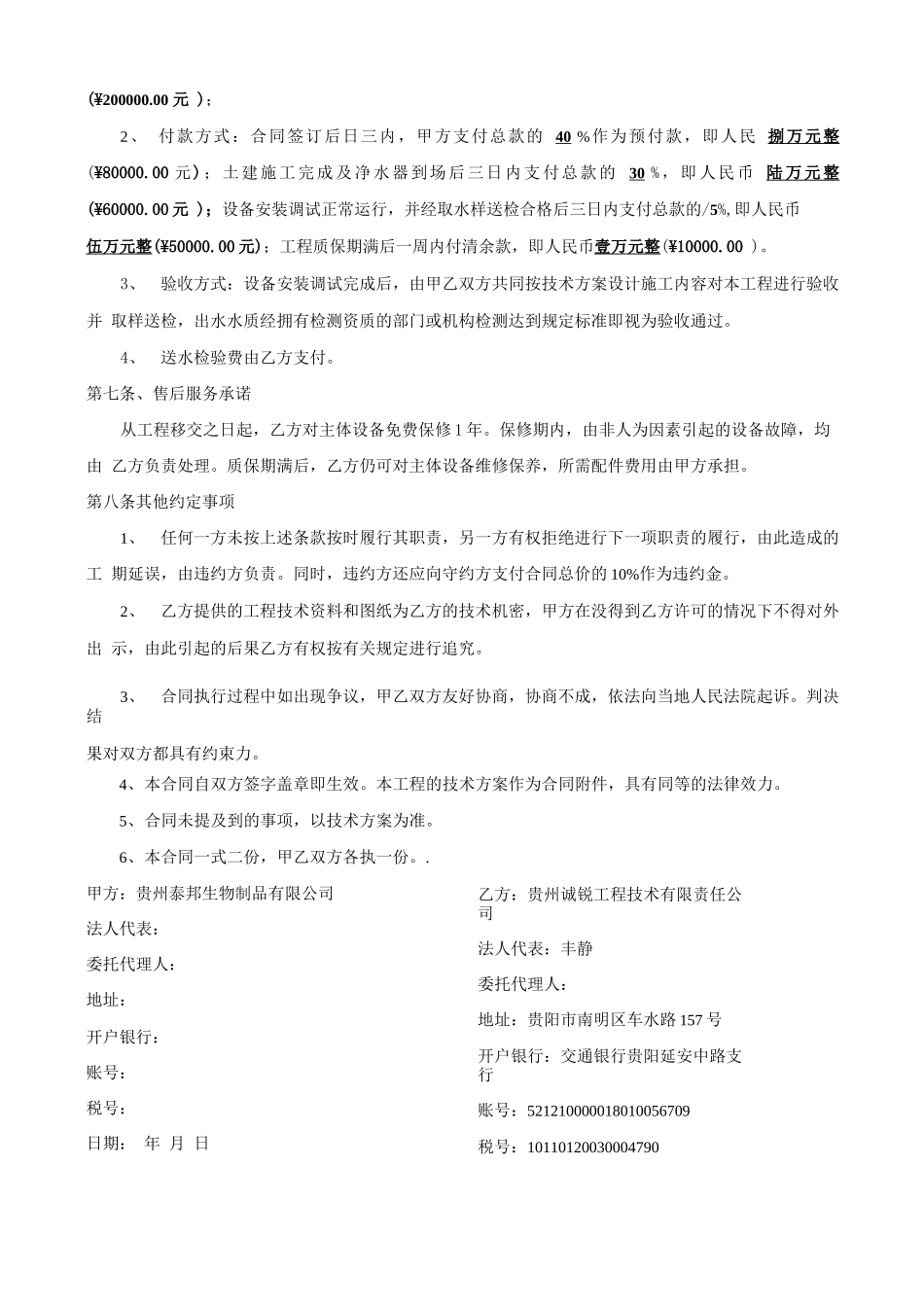
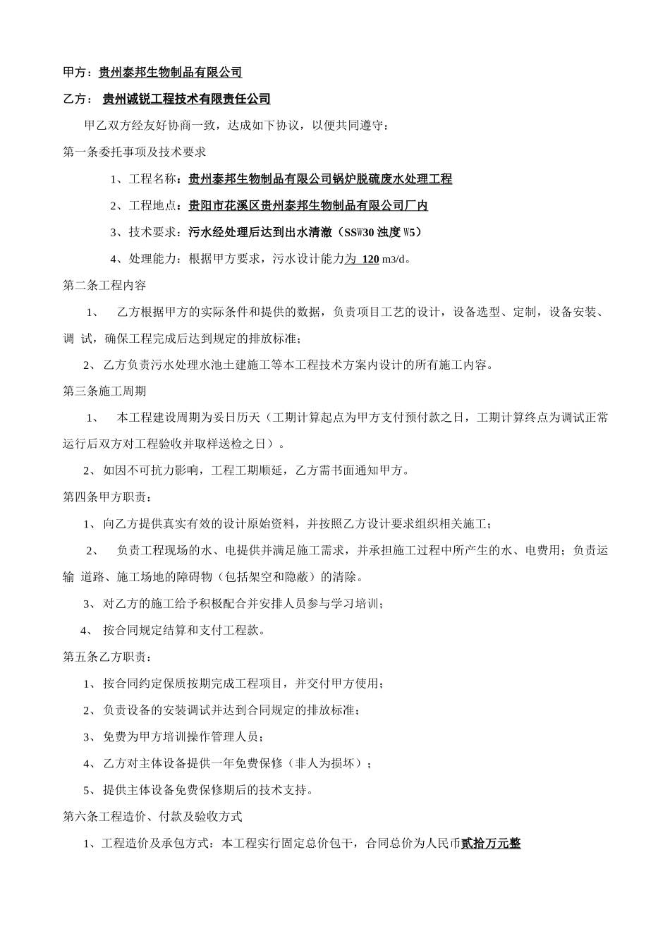
合同编号:20120401锅炉脱硫废水处理工程甲方:贵州泰邦生物制品有限公司乙方:贵州诚锐工程技术有限责任公司甲方:贵州泰邦生物制品有限公司乙方:贵州诚锐工程技术有限责任公司甲乙双方经友好协商一致,达成如下协议,以便共同遵守:第一条委托事项及技术要求1、工程名称:贵州泰邦生物制品有限公司锅炉脱硫废水处理工程2、工程地点:贵阳市花溪区贵州泰邦生物制品有限公司厂内3、技术要求:污水经处理后达到出水清澈(SSW30浊度W5)4、处理能力:根据甲方要求,污水设计能力为120m3/d。第二条工程内容1、乙方根据甲方的实际条件和提供的数据,负责项目工艺的设计,设备选型、定制,设备安装、调试,确保工程完成后达到规定的排放标准;2、乙方负责污水处理水池土建施工等本工程技术方案内设计的所有施工内容。第三条施工周期1、本工程建设周期为妥日历天(工期计算起点为甲方支付预付款之日,工期计算终点为调试正常运行后双方对工程验收并取样送检之日)。2、如因不可抗力影响,工程工期顺延,乙方需书面通知甲方。第四条甲方职责:1、向乙方提供真实有效的设计原始资料,并按照乙方设计要求组织相关施工;2、负责工程现场的水、电提供并满足施工需求,并承担施工过程中所产生的水、电费用;负责运输道路、施工场地的障碍物(包括架空和隐蔽)的清除。3、对乙方的施工给予积极配合并安排人员参与学习培训;4、按合同规定结算和支付工程款。第五条乙方职责:1、按合同约定保质按期完成工程项目,并交付甲方使用;2、负责设备的安装调试并达到合同规定的排放标准;3、免费为甲方培训操作管理人员;4、乙方对主体设备提供一年免费保修(非人为损坏);5、提供主体设备免费保修期后的技术支持。第六条工程造价、付款及验收方式1、工程造价及承包方式:本工程实行固定总价包干,合同总价为人民币贰拾万元整(¥200000.00元);2、付款方式:合同签订后日三内,甲方支付总款的40%作为预付款,即人民捌万元整(¥80000.00元);土建施工完成及净水器到场后三日内支付总款的30%,即人民币陆万元整(¥60000.00元);设备安装调试正常运行,并经取水样送检合格后三日内支付总款的/5%,即人民币伍万元整(¥50000.00元);工程质保期满后一周内付清余款,即人民币壹万元整(¥10000.00)。3、验收方式:设备安装调试完成后,由甲乙双方共同按技术方案设计施工内容对本工程进行验收并取样送检,出水水质经拥有检测资质的部门或机构检测达到规定标准即视为验收通过。4、送水检验费由乙方支付。第七条、售后服务承诺从工程移交之日起,乙方对主体设备免费保修1年。保修期内,由非人为因素引起的设备故障,均由乙方负责处理。质保期满后,乙方仍可对主体设备维修保养,所需配件费用由甲方承担。第八条其他约定事项1、任何一方未按上述条款按时履行其职责,另一方有权拒绝进行下一项职责的履行,由此造成的工期延误,由违约方负责。同时,违约方还应向守约方支付合同总价的10%作为违约金。2、乙方提供的工程技术资料和图纸为乙方的技术机密,甲方在没得到乙方许可的情况下不得对外出示,由此引起的后果乙方有权按有关规定进行追究。3、合同执行过程中如出现争议,甲乙双方友好协商,协商不成,依法向当地人民法院起诉。判决结果对双方都具有约束力。4、本合同自双方签字盖章即生效。本工程的技术方案作为合同附件,具有同等的法律效力。5、合同未提及到的事项,以技术方案为准。6、本合同一式二份,甲乙双方各执一份。.甲方:贵州泰邦生物制品有限公司法人代表:委托代理人:地址:开户银行:账号:税号:日期:年月日乙方:贵州诚锐工程技术有限责任公司法人代表:丰静委托代理人:地址:贵阳市南明区车水路157号开户银行:交通银行贵阳延安中路支行账号:521210000018010056709税号:10110120030004790

1、当您付费下载文档后,您只拥有了使用权限,并不意味着购买了版权,文档只能用于自身使用,不得用于其他商业用途(如 [转卖]进行直接盈利或[编辑后售卖]进行间接盈利)。
2、本站所有内容均由合作方或网友上传,本站不对文档的完整性、权威性及其观点立场正确性做任何保证或承诺!文档内容仅供研究参考,付费前请自行鉴别。
3、如文档内容存在违规,或者侵犯商业秘密、侵犯著作权等,请点击“违规举报”。

碎片内容

脱硫除尘废水处理合同

您可能关注的文档

确认删除?
VIP
微信客服
  • 扫码咨询
会员Q群
  • 会员专属群点击这里加入QQ群
客服邮箱
回到顶部