电脑桌面
添加小米粒文库到电脑桌面
安装后可以在桌面快捷访问

MBA组织行为学试题01VIP免费

MBA组织行为学试题01_第1页
1/5
MBA组织行为学试题01_第2页
2/5
MBA组织行为学试题01_第3页
3/5
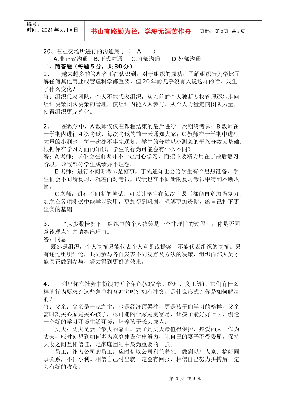
第1页共5页编号:时间:2021年x月x日书山有路勤为径,学海无涯苦作舟页码:第1页共5页组织行为学试题姓名王晓兵学籍号HKCKCN91052312268成绩考试要求:1.学一门考一门,学员必须在课后一个月内提交试题。2.考试方式为开卷考试,考试时学员必须独立完成试卷。3.本试卷考试成绩按70%的比例计入该科总成绩。4.凡不能准时提交试题者,必须申请补交或缓交。一、单项选择题(每题1.5分,共30分)在每小题列出的四个备选项中只有一个是符合题目要求的,错选、多选或未选均无分。1、提出了理想的行政组织体系理论,主张通过职务或职位而不是个人或世袭地位来管理,还着有《新教的伦理》、《社会和经济组织的理论》等著作,因此被称为组织管理之父的是(C)A.法约尔B.泰罗C.马科思•韦伯D.亨利•甘特2、敏感、多疑、感情比较脆弱,遇事优柔寡断,但细心谨慎,观察力极强,与人相处得很好的气质特征,属于(D)A.多血质B.胆汁质C.粘液质D.抑郁质3、管理层次与管理跨度的关系是(C)A.正相关关系B.等比关系C.反相关关系D.互动关系4、20世纪20年代至30年代,美国有关研究人员在美国西方电气公司进行了有关工作条件、社会因素与生产效率之间关系的试验。这个试验为后来的行为科学研究奠定了基础,对企业管理的发展有着重要的影响。这个试验是(B)A.社会试验B.霍桑试验C.疲劳试验D.心理试验5、管理层次是组织中建立的授权级别的数量,是企业纵向管理的等级层次,又称为(D)A.组织结构B.管理跨度C.控制幅度D.组织层次6、命令统一性的基本含义是(A)A.一个下级只服从一个上级的直接指挥B.命令由上级作出C.命令由专门部门拟订D.命令必须执行第2页共5页第1页共5页编号:时间:2021年x月x日书山有路勤为径,学海无涯苦作舟页码:第2页共5页7、依照有关管理部门的决定、命令、批示,为完成特定的任务而建立的组织被称为(B)A.有机式组织B.正式组织C.机械式组织D.非正式组织8、把按职能划分的部门同按产品(或工程项目、服务项目等)划分的小组结合成的一种纵横交错的组织形式是(C)A.职能型结构B.参谋型结构C.矩阵型结构D.直线型结构9、大量事实表明,群体能够给予其成员巨大压力,使他们改变自己的态度和行为,采取与群体多数成员的言行保持一致的行为,这种行为是(D)A.大众行为B.社会行为C.自然行为D.从众行为10、当群体确立了被强制执行的一系列的行为规范后,有必要通过沟通使群体的新成员了解和执行这些行为规范,这样一种沟通活动被称为(D)A.群体影响B.群体约定C.群体压力D.群体社会化11、马里帝兹•拜尔宾(MeredithBelbin)把个人的个性特征同群体的角色行为相联系,提出的理论是(B)A.功能角色理论B.团队角色理论C.社会角色理论D.相关角色理论12、自然或者自发形成的、以共同的兴趣或者爱好为基础而建立的群体是(B)A.正式群体B.非正式群体C.工作群体D.业余群体13、当假设(也许这种假设是错误的)某个人有某一行为特征时,将推断某人必然具有其他的行为特征,这种现象是(D)A.刻板印象B.轮换效应C.波及效应D.晕轮效应14、按照不同的具体条件,采取相应的组织结构、领导方式和管理机制。把一个组织看成社会系统中的分系统,要求组织各方面的活动都要适应外部环境的要求。这是(A)A.权变方法的特点B.管理方格理论的特点C.信息沟通理论的特点D.突变调节理论的特点15、最为简单、花费最低的管理群体间互动的方法是(A)A.组建工作团队B.成立特别工作组C.制定计划D.构建规则与程序16、就一般情况来看,领导者的主要职能是(A)A.完成任务职能和管理职能B.完成任务职能和指挥职能C.完成任务职能和群体维持职能D.完成任务职能和控制职能17、组织成长阶段理论认为组织发展到协调发展阶段,管理重点应置于(D)A.生产和销售方面B.扩大市场方面C.强化组织方面D.解惑及革新方面18、日裔美国管理学者威廉•大内(WilliamOuchi)提出的专门研究人与企业、人与工作之间关系的理论是(B)A.X理论B.Z理论C.超Y理论D.Y理论19、根据弗鲁姆的期望理论,以下公式中不正确的是(B)A.E高×V高=M高B.E低×V高=M高C.E高×V低=M低D.E低×V低=M低第3页共5页第2页共5页编号:时间:2021年x月x日书山有路勤为径,学...

1、当您付费下载文档后,您只拥有了使用权限,并不意味着购买了版权,文档只能用于自身使用,不得用于其他商业用途(如 [转卖]进行直接盈利或[编辑后售卖]进行间接盈利)。
2、本站所有内容均由合作方或网友上传,本站不对文档的完整性、权威性及其观点立场正确性做任何保证或承诺!文档内容仅供研究参考,付费前请自行鉴别。
3、如文档内容存在违规,或者侵犯商业秘密、侵犯著作权等,请点击“违规举报”。

碎片内容

MBA组织行为学试题01

您可能关注的文档

确认删除?
VIP
微信客服
  • 扫码咨询
会员Q群
  • 会员专属群点击这里加入QQ群
客服邮箱
回到顶部