电脑桌面
添加小米粒文库到电脑桌面
安装后可以在桌面快捷访问

商业医疗保险条款指南VIP免费

商业医疗保险条款指南_第1页
1/13
商业医疗保险条款指南_第2页
2/13
商业医疗保险条款指南_第3页
3/13
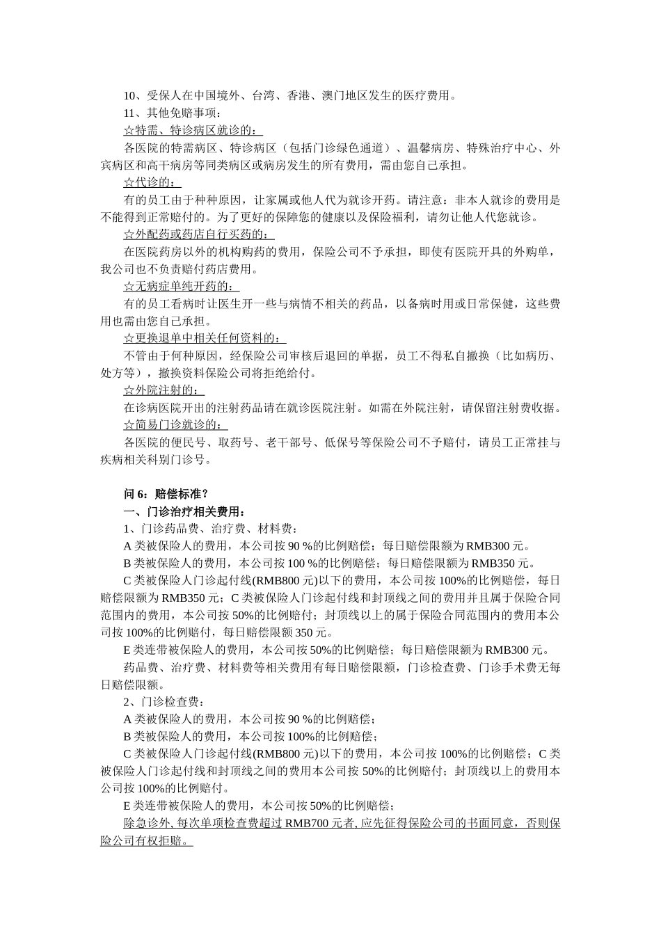
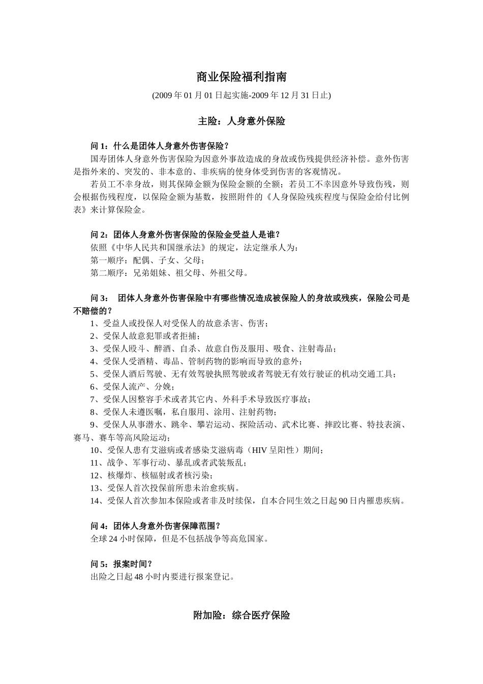
商业保险福利指南(2009年01月01日起实施-2009年12月31日止)主险:人身意外保险问1:什么是团体人身意外伤害保险?国寿团体人身意外伤害保险为因意外事故造成的身故或伤残提供经济补偿。意外伤害是指外来的、突发的、非本意的、非疾病的使身体受到伤害的客观情况。若员工不幸身故,则其保障金额为保险金额的全额;若员工不幸因意外导致伤残,则会根据伤残程度,以保险金额为基数,按照附件的《人身保险残疾程度与保险金给付比例表》来计算保险金。问2:团体人身意外伤害保险的保险金受益人是谁?依照《中华人民共和国继承法》的规定,法定继承人为:第一顺序:配偶、子女、父母;第二顺序:兄弟姐妹、祖父母、外祖父母。问3:团体人身意外伤害保险中有哪些情况造成被保险人的身故或残疾,保险公司是不赔偿的?1、受益人或投保人对受保人的故意杀害、伤害;2、受保人故意犯罪或者拒捕;3、受保人殴斗、醉酒、自杀、故意自伤及服用、吸食、注射毒品;4、受保人受酒精、毒品、管制药物的影响而导致的意外;5、受保人酒后驾驶、无有效驾驶执照驾驶或者驾驶无有效行驶证的机动交通工具;6、受保人流产、分娩;7、受保人因整容手术或者其它内、外科手术导致医疗事故;8、受保人未遵医嘱,私自服用、涂用、注射药物;9、受保人从事潜水、跳伞、攀岩运动、探险活动、武术比赛、摔跤比赛、特技表演、赛马、赛车等高风险运动;10、受保人患有艾滋病或者感染艾滋病毒(HIV呈阳性)期间;11、战争、军事行动、暴乱或者武装叛乱;12、核爆炸、核辐射或者核污染;13、受保人首次投保前所患未治愈疾病。14、受保人首次参加本保险或者非及时续保,自本合同生效之日起90日内罹患疾病。问4:团体人身意外伤害保障范围?全球24小时保障,但是不包括战争等高危国家。问5:报案时间?出险之日起48小时内要进行报案登记。附加险:综合医疗保险问1:被保险人及投保范围是什么?1、如果您年龄在65周岁以下,身体健康,可由您的单位统一为您在保险公司投保。2、患有恶性肿瘤、心脏病(心功能不全Ⅱ级以上)、心肌梗塞、白血病、高血压病(Ⅱ期以上)、肝硬化、慢性阻塞性支气管疾病、脑血管疾病、慢性肾脏疾病、糖尿病、再生障碍性贫血、先天性疾病、精神病或者精神分裂、癫痫病、特定传染病、艾滋病、性病或者正患病住院及全休、半休者不能参加本保险。投保时,被保险人应提供本人和连带被保险人的资料,包括本人的姓名、性别、身份证号、工作单位、保险类别,以及十八周岁以下连带被保险人的姓名、性别、出生日期和出生证或独生子女证复印件。贵公司投保员工需参加每年一度的员工体检。如果您喜得贵子,请将新生儿的姓名、出生日期、性别及出生证明的复印件于出生当月报给天津外企公司,外企公司将以出生日期作为新生儿投保日期起保,如果您未及时在新生儿出生当月通知的,将以收到您实际通知日期为新生儿投保,投保前所发生费用保险公司不予赔付。问2:连带被保险人指得是谁?连带被保险人是指:被保险人十八周岁以下的独生子女。问3:投保内容是什么?如果您因疾病或意外事故需要到医院就诊,包括门诊和住院,您在医院里所发生的药品费、治疗费、手术费、材料费、检查费和住院床位费,都可以从保险公司获得赔偿。如果您公司为女员工投保了生育保险,则女员工符合国家计划生育政策的孕产期检查费,产妇分娩的费用(不包括婴儿费用),已婚者人工流产或由于终止妊娠手术而支出的医疗费用,上环、取环、结扎的费用,保胎、安胎的费用,住院床位费等可以从保险公司获得赔偿。问4:保险额度有多少?每一A类、B类被保险人(纯商业保险)每年报销最高额度为RMB2万元。每一C类被保险人(商业+统筹=两种都报)每年报销最高额度为RMB2万元。每一E类(连带被保险人)每年报销最高额度为RMB2万元。问5:责任免除包括什么?1、凡曾患有以下疾病者(含子女)不得投保:恶性肿瘤、心脏病(心功能不全II级以上)、心肌梗塞、白血病、高血压病(II级以上)、肝硬化、慢性阻塞性支气管疾病、脑血管疾病、慢性肾脏疾病、糖尿病、再生障碍性贫血、先天性疾病、精神病或者精神分裂、癫痫病、特定传染病、爱滋病、性病或者正患病住...

1、当您付费下载文档后,您只拥有了使用权限,并不意味着购买了版权,文档只能用于自身使用,不得用于其他商业用途(如 [转卖]进行直接盈利或[编辑后售卖]进行间接盈利)。
2、本站所有内容均由合作方或网友上传,本站不对文档的完整性、权威性及其观点立场正确性做任何保证或承诺!文档内容仅供研究参考,付费前请自行鉴别。
3、如文档内容存在违规,或者侵犯商业秘密、侵犯著作权等,请点击“违规举报”。

碎片内容

商业医疗保险条款指南

您可能关注的文档

确认删除?
VIP
微信客服
  • 扫码咨询
会员Q群
  • 会员专属群点击这里加入QQ群
客服邮箱
回到顶部