电脑桌面
添加小米粒文库到电脑桌面
安装后可以在桌面快捷访问

微生物考试特别篇VIP专享VIP免费

微生物考试特别篇_第1页
1/26
微生物考试特别篇_第2页
2/26
微生物考试特别篇_第3页
3/26
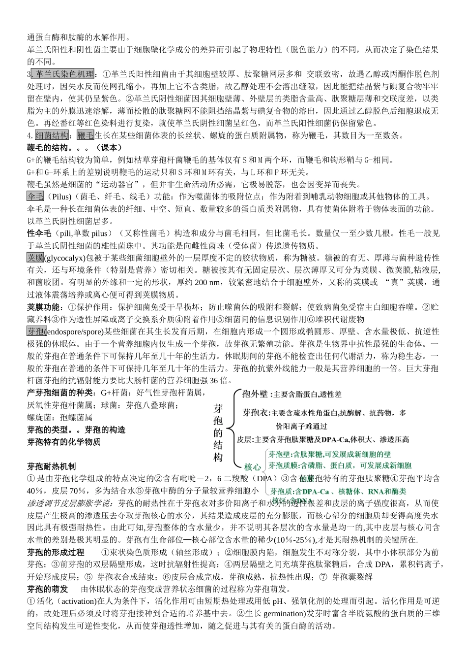
第一章绪论1.微生物特点:①体积小,面积大;②吸收多,转化快;③生长旺,繁殖快;④适应强,易变异;⑤分布广,种类多.2.历史人物:3.微生物命名:微生物的名字有俗名(commonname)和学名(scientificname)两种。双名法:双名法指一个物种的学名由前面一个属名(genericname)和后面一个种名(specificepithet)两部分组成。属名的词首须大写,种名加词的字首须小写(包括由人名或地名等专用名词衍生的)。若所分离的菌株只鉴定到属,而未鉴定种可用sp来表示。例如,Bacillussp三名法:学名=属名+种名+符号subsp或var+亚种或变种名.如果是新种,则要在新种学名之后加“sp.nov.”若为新亚种,则在亚种名称后加subsp.nov4.名词解释:①微生物是所有形体微小的单细胞或个体结构较简单的多细胞,以及没有细胞结构的低等生物的通称。②微生物分类学:是指根据微生物的亲缘关系把它们排列成一个有规律的分类系统的科学。③分类单元:是指某一个具体的分类群。微生物分类的基本单元也是种。④微生物种:是显示高度相似性、亲缘关系极其接近、与其他种有明显差异的一群菌株的总称。⑤亚种(subspecies,subsp.,ssp.)在一个种内,根据少数几个稳定的变异特征或根据遗传性状区分成小群,从而把一个种分成两个或多个小群,这些小的分类单位称为亚种。⑥型:是同一细菌种内显示很小生物化学与生物学差异的菌株,常用于细菌(尤其是致病菌)中紧密相关菌株的区分⑦菌株:又称品系(在病毒中则称毒株或株)。表示任何由一个独立分离的单细胞(或单个病毒粒子)繁殖而成的纯种群体及其一切后代。菌株常用字母或编号来表示。⑧类群(group):是一个在分类上没有地位的普通名词,它可非正式地指定一组具有某些共同性状的生物。⑨态(state):通常指微生物的菌落变异状态,如粗糙、光滑或粘液状等。第二章微生物的形态与分类1.细胞壁:细胞壁是细胞最外一层坚韧并富有弹性的外被,主要成分为肽聚糖,细胞壁约占细胞干重的10-25%。作用:固定细胞外形和提高机械强度;为细胞的生长、分裂和鞭毛运动所必需;渗透屏障,阻拦酶蛋白和某些抗生素等大分子物质(分子量大于800)进入细胞,保护细胞免受溶菌酶、消化酶和青霉素等有害物质的损伤;细菌特定的抗原性、致病性以及对抗生素和噬菌体的敏感性的物质基础。2.肽聚糖:也叫粘肽、葡萄糖胺肽、胞壁质或粘质复合物。少数细菌不含肽聚糖,如属于古细菌类的嗜细菌,产甲烷菌和硫化细菌。革兰氏阳性菌肽聚糖的结构每一个肽聚糖单体含有三个组分①双糖单位:由一个N-乙酰葡糖胺通过β–1,4-糖苷键与另一个N-乙酰胞壁酸相连,后者为原核生物所特有的己糖。②四肽尾或四肽侧链:是由四个氨基酸分子按L型与D型交替方式连接而成。在金黄色葡萄球菌中,接在N-乙酰胞壁酸上的四肽尾为L-Ala→D-Glu→L-Lys→D-Ala,其中两种D型氨基酸在细菌细胞壁之外很少出现。③肽桥或肽间桥:在金黄色葡萄球菌中,肽桥为甘氨酸五肽,它起着连接前后两个四肽尾分子的“桥梁”作用。肽聚糖的多样性主要发生在肽桥上。革兰氏阴性细菌的细胞壁肽聚糖(Eg.大肠杆菌)肽聚糖埋藏在外膜层之内,是由1-2层肽聚糖网状分子组成的薄层(2-3nm),含量约占细胞壁总重的10%,故对机械强度的抵抗力较G+细菌弱。细菌细胞壁成分的总结肽聚糖结构只出现在原核生物中,胞壁酸、磷壁酸(垣酸)、D-型氨基酸及二氨基庚二酸都是细菌以及与细菌相近的原核生物细胞壁中特有的成分。具有两种D型的氨基酸,即D-Ala和D-Glu。在蛋白质中,这些氨基酸总是L-构型,D-氨基酸的存在有助于抵抗普通蛋白酶和肽酶的水解作用。革兰氏阳性和阴性菌主要由于细胞壁化学成分的差异而引起了物理特性(脱色能力)的不同,从而决定了染色结果的不同。3.革兰氏染色机理:①革兰氏阳性细菌由于其细胞壁较厚、肽聚糖网层多和交联致密,故遇乙醇或丙酮作脱色剂处理时,因失水反而使网孔缩小,再加上它不含类脂,故乙醇处理不会溶出缝隙,因此能把结晶紫与碘复合物牢牢留在壁内,使其仍呈紫色。②革兰氏阴性细菌因其细胞壁薄、外壁层的类脂含量高、肽聚糖层薄和交联度差,以类脂为主的外膜迅速溶解,薄而松散的肽聚糖网不能阻挡结晶紫与...

1、当您付费下载文档后,您只拥有了使用权限,并不意味着购买了版权,文档只能用于自身使用,不得用于其他商业用途(如 [转卖]进行直接盈利或[编辑后售卖]进行间接盈利)。
2、本站所有内容均由合作方或网友上传,本站不对文档的完整性、权威性及其观点立场正确性做任何保证或承诺!文档内容仅供研究参考,付费前请自行鉴别。
3、如文档内容存在违规,或者侵犯商业秘密、侵犯著作权等,请点击“违规举报”。

碎片内容

微生物考试特别篇

确认删除?
VIP
微信客服
  • 扫码咨询
会员Q群
  • 会员专属群点击这里加入QQ群
客服邮箱
回到顶部