电脑桌面
添加小米粒文库到电脑桌面
安装后可以在桌面快捷访问

公司级供应商入围申请须知-供应商入网VIP免费

公司级供应商入围申请须知-供应商入网_第1页
1/6
公司级供应商入围申请须知-供应商入网_第2页
2/6
公司级供应商入围申请须知-供应商入网_第3页
3/6
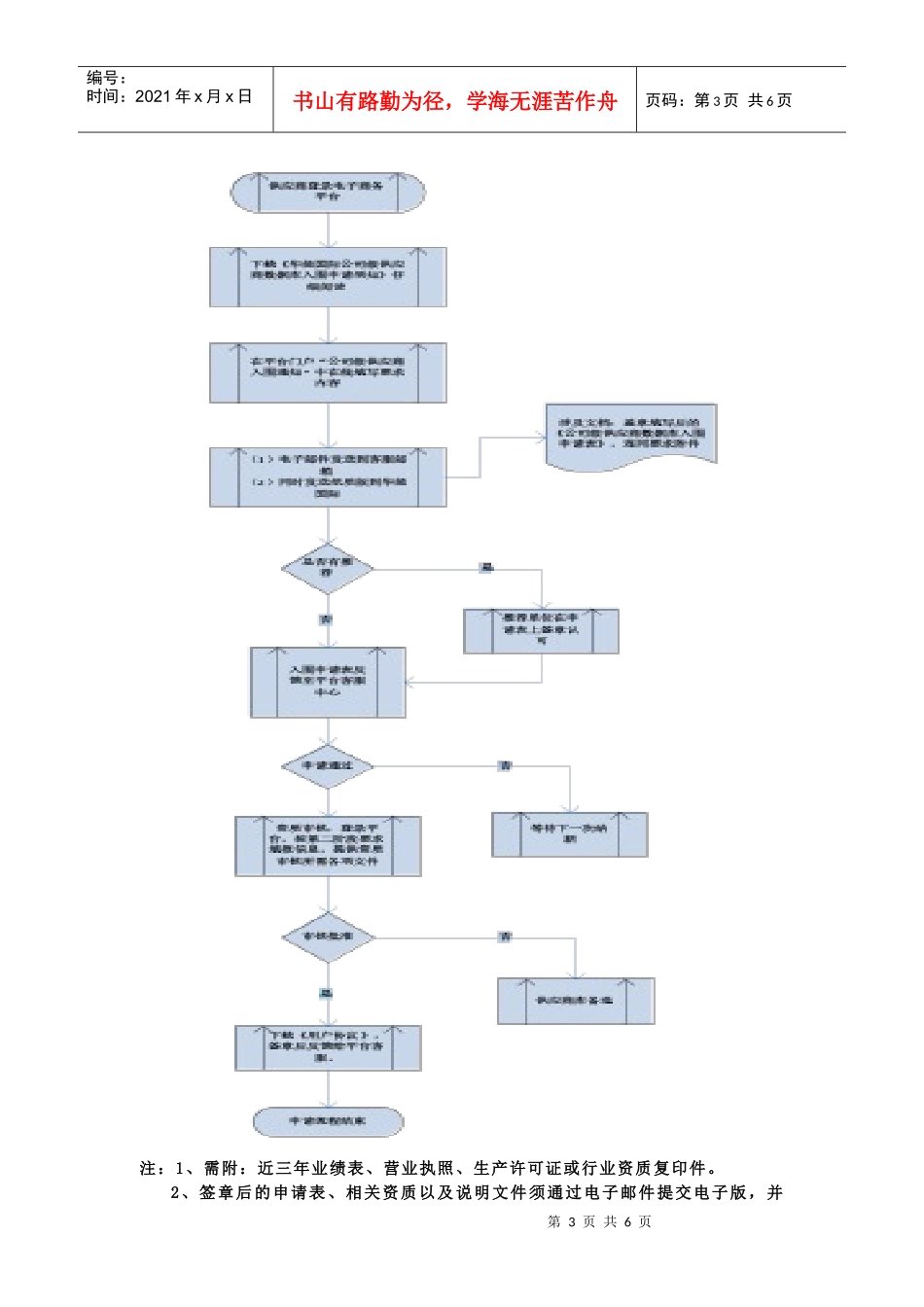
第1页共6页编号:时间:2021年x月x日书山有路勤为径,学海无涯苦作舟页码:第1页共6页华能国际公司级供应商数据库入围申请须知按照华能国际电力股份有限公司(下称“华能国际”)统一部署,华能国际将于近日开展公司级供应商数据库的纳新工作,以丰富公司采购资源,在更大范围内实现与供应商的合作共赢、共同发展。请有意加入华能国际公司级供应商数据库的公司,尽快按照下列程序完成入围申请的填报:一、入围申请1、登陆华能国际电子商务平台网址:http://ecs.hpi.com.cn,查阅平台相关信息,下载“华能国际公司级供应商数据库入围申请表”;2、本次供应商纳新工作只针对公司级供应商。请申请入围供应商首先核对本公司经营范围是否在后附“公司级供应商数据库设备目录”内,然后进行后续填报。如贵司经营范围不在后附“公司级供应商数据库设备目录”内,可直接与我公司下属各电厂联系申请加入我公司电厂级供应商数据库。3、申请入围供应商请按实际情况填报并提交“华能国际公司级供应商数据库入围申请表”。提交方式:电子版文件发送至邮箱:hnecs@hpi.com.cn,并邮寄纸板相关文件。邮寄地址:北京西城区复兴门南大街丙2号(天银大厦C座西区)收件人:华能国际电子商务平台邮编:100031收件人电话:010-63226843二、资质审核按照华能国际供应商纳新流程,各供应商在入围申请通过后将正式进入资质审核阶段。入围供应商请在接到电子商务平台客服人员通知后,及时按照平台提示完成公司级供应商数据库纳新流程,并按照要求填报资质审核所需各项信息及证明文件。三、其它1、请供应商准确填报各项信息,平台客服人员将通过贵司提交联系方式通知相关申请及审核结果,在此期间请各供应商随时关注联系邮箱。2、电子商务平台相关操作可咨询华能国际电子商务平台客户服务人员。客服电话:4008-169-166;客服邮箱:hnecs@hpi.com.cn。谢谢合作!第2页共6页第1页共6页编号:时间:2021年x月x日书山有路勤为径,学海无涯苦作舟页码:第2页共6页华能国际电力股份有限公司商务合同部2009年12月23日华能国际公司级供应商数据库申请流程第3页共6页第2页共6页编号:时间:2021年x月x日书山有路勤为径,学海无涯苦作舟页码:第3页共6页注:1、需附:近三年业绩表、营业执照、生产许可证或行业资质复印件。2、签章后的申请表、相关资质以及说明文件须通过电子邮件提交电子版,并第4页共6页第3页共6页编号:时间:2021年x月x日书山有路勤为径,学海无涯苦作舟页码:第4页共6页邮寄方式提交纸质版。华能国际公司级供应商数据库设备目录(一)主机设备1、锅炉2、汽轮机3、发电机4、燃气轮机5、风电机组(二)汽机辅助设备1、凝汽器2、给水泵汽轮机3、给水泵4、凝结水泵5、循环水泵6、真空泵7、除氧器8、高压加热器9、低压加热器10、汽机旁路11、压缩空气系统12、循环水泵房旋转滤网13、循环水二次滤网14、胶球清洗装置15、板式换热器16、管式换热器17、汽机房桥式起重机18、四大管道管材19、四大管道高温高压管件(进口)20、四大管道高温高压管件(国产)21、四大管道支吊架22、直接(间接)空冷器(岛)(三)锅炉辅助设备1、磨煤机2、给煤机3、活化振动给煤机4、送风机5、引风机6、一次风机7、静电除尘器8、布袋除尘器9、气力除灰系统第5页共6页第4页共6页编号:时间:2021年x月x日书山有路勤为径,学海无涯苦作舟页码:第5页共6页10、捞渣机11、干式排渣机(系统)12、等离子点火装置13、少油点火器14、锅炉风门15、启动锅炉16、余热锅炉(四)电气设备1、主变压器/联络变压器2、高压厂用变压器/启动/备用变压器3、干式变压器4、500/220kVGIS(含HGIS)5、断路器/隔离开关6、发电机出口断路器7、电流互感器(CT)8、电压互感器(PT)9、6kV开关柜10、400V开关柜11、柴油发电机组12、封闭母线(分相、共箱)13、发变组保护14、高压变频器15、低压变频器16、风电主变压器17、风电箱式变压器(五)热控系统设备1、分散控制系统(DCS)2、辅助系统程控设备3、SIS系统4、变送器5、锅炉火检系统(六)输煤系统设备1、翻车机2、堆取料机3、胶带输送机4、管状带式输送机5、输送胶带6、卸船机(七)化学水设备1、凝结水精处理2...

1、当您付费下载文档后,您只拥有了使用权限,并不意味着购买了版权,文档只能用于自身使用,不得用于其他商业用途(如 [转卖]进行直接盈利或[编辑后售卖]进行间接盈利)。
2、本站所有内容均由合作方或网友上传,本站不对文档的完整性、权威性及其观点立场正确性做任何保证或承诺!文档内容仅供研究参考,付费前请自行鉴别。
3、如文档内容存在违规,或者侵犯商业秘密、侵犯著作权等,请点击“违规举报”。

碎片内容

公司级供应商入围申请须知-供应商入网

确认删除?
VIP
微信客服
  • 扫码咨询
会员Q群
  • 会员专属群点击这里加入QQ群
客服邮箱
回到顶部