电脑桌面
添加小米粒文库到电脑桌面
安装后可以在桌面快捷访问

出纳岗工作流程VIP免费

出纳岗工作流程_第1页
1/33
出纳岗工作流程_第2页
2/33
出纳岗工作流程_第3页
3/33
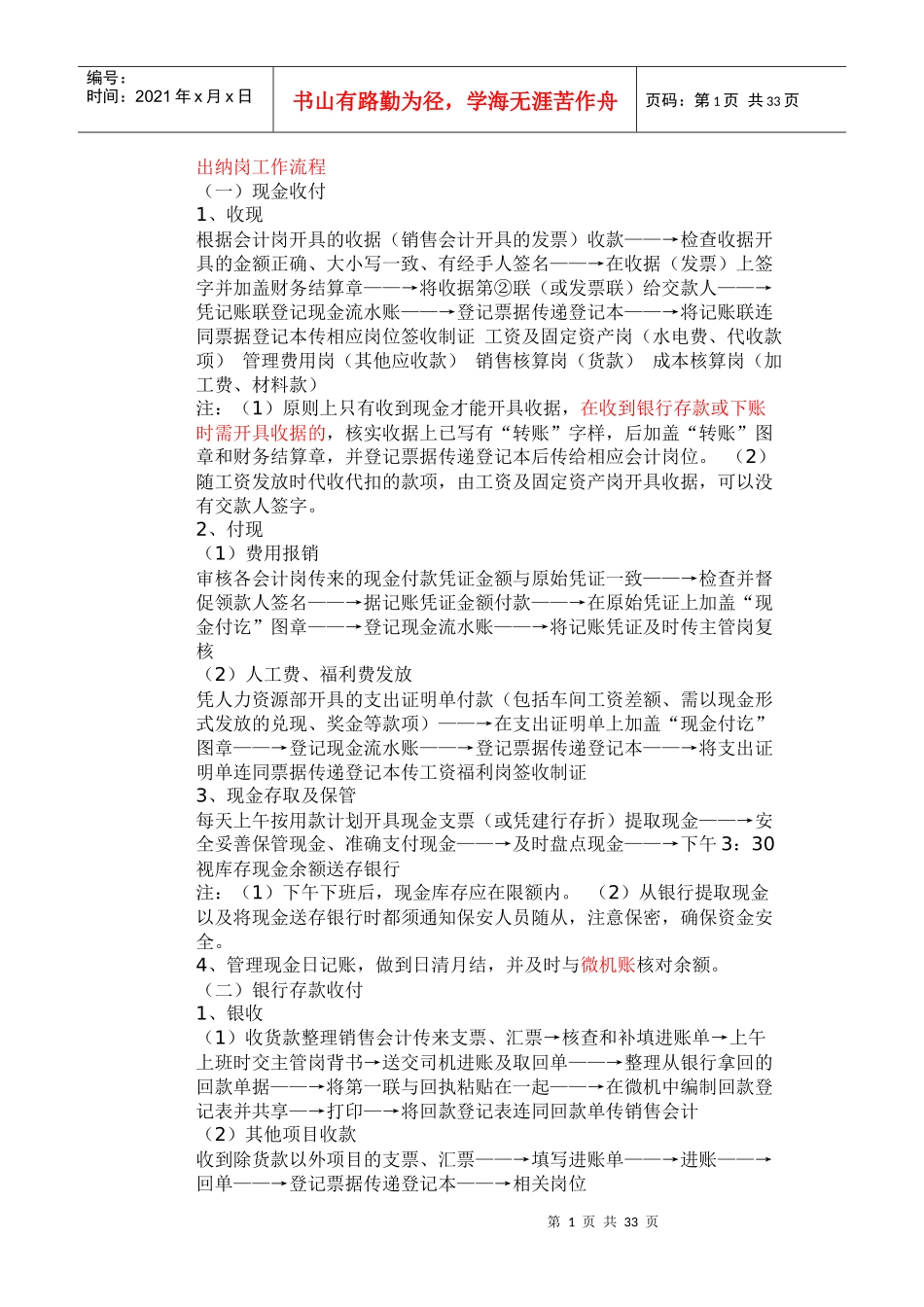
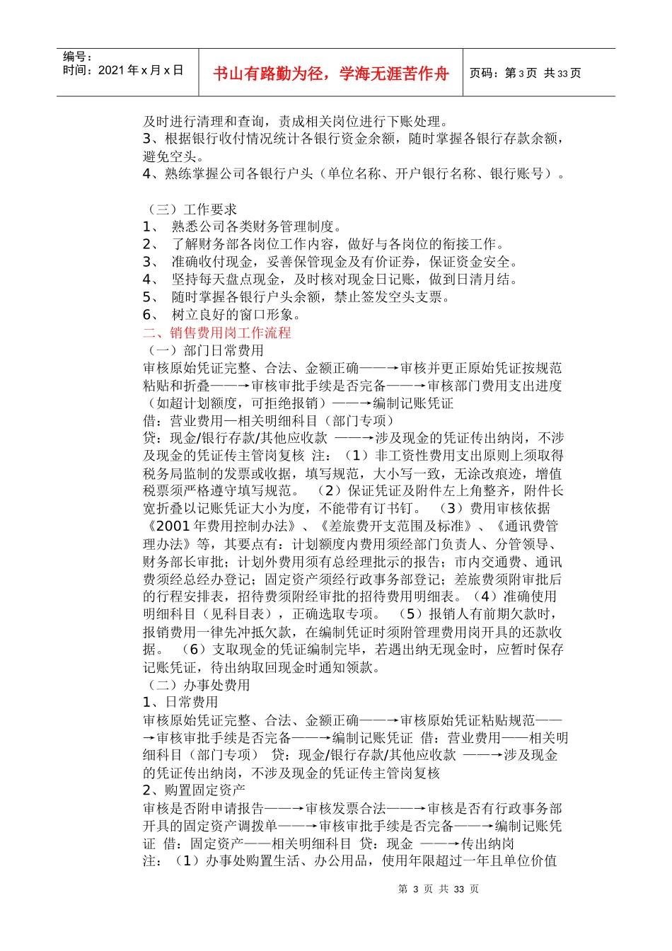
第1页共33页编号:时间:2021年x月x日书山有路勤为径,学海无涯苦作舟页码:第1页共33页出纳岗工作流程(一)现金收付1、收现根据会计岗开具的收据(销售会计开具的发票)收款——→检查收据开具的金额正确、大小写一致、有经手人签名——→在收据(发票)上签字并加盖财务结算章——→将收据第②联(或发票联)给交款人——→凭记账联登记现金流水账——→登记票据传递登记本——→将记账联连同票据登记本传相应岗位签收制证工资及固定资产岗(水电费、代收款项)管理费用岗(其他应收款)销售核算岗(货款)成本核算岗(加工费、材料款)注:(1)原则上只有收到现金才能开具收据,在收到银行存款或下账时需开具收据的,核实收据上已写有“转账”字样,后加盖“转账”图章和财务结算章,并登记票据传递登记本后传给相应会计岗位。(2)随工资发放时代收代扣的款项,由工资及固定资产岗开具收据,可以没有交款人签字。2、付现(1)费用报销审核各会计岗传来的现金付款凭证金额与原始凭证一致——→检查并督促领款人签名——→据记账凭证金额付款——→在原始凭证上加盖“现金付讫”图章——→登记现金流水账——→将记账凭证及时传主管岗复核(2)人工费、福利费发放凭人力资源部开具的支出证明单付款(包括车间工资差额、需以现金形式发放的兑现、奖金等款项)——→在支出证明单上加盖“现金付讫”图章——→登记现金流水账——→登记票据传递登记本——→将支出证明单连同票据传递登记本传工资福利岗签收制证3、现金存取及保管每天上午按用款计划开具现金支票(或凭建行存折)提取现金——→安全妥善保管现金、准确支付现金——→及时盘点现金——→下午3:30视库存现金余额送存银行注:(1)下午下班后,现金库存应在限额内。(2)从银行提取现金以及将现金送存银行时都须通知保安人员随从,注意保密,确保资金安全。4、管理现金日记账,做到日清月结,并及时与微机账核对余额。(二)银行存款收付1、银收(1)收货款整理销售会计传来支票、汇票→核查和补填进账单→上午上班时交主管岗背书→送交司机进账及取回单——→整理从银行拿回的回款单据——→将第一联与回执粘贴在一起——→在微机中编制回款登记表并共享—→打印—→将回款登记表连同回款单传销售会计(2)其他项目收款收到除货款以外项目的支票、汇票——→填写进账单——→进账——→回单——→登记票据传递登记本——→相关岗位第2页共33页第1页共33页编号:时间:2021年x月x日书山有路勤为径,学海无涯苦作舟页码:第2页共33页(3)贷款收到银行贷款上账回单——→登记票据传递登记本——→传管理费用岗位2、银付(1)日常性业务款项根据付款审批单(计划内费用经相关岗位审核,计划内10万元以上或计划外费用经财务部长或财务总监审核)审核调节表中无该部门前期未报账款项——→开具支票(汇票、电汇)——→登记支票使用登记本——→将支票、汇票存根粘贴到付款审批单上(无存根的注明支票号及银行名称)——→加盖“转账”图章——→登记单据传递登记本——→传相关岗位制证——→材料核算岗(材料采购)——→成本核算岗(外协加工、车间质保费用)——→管理费用岗(管理部门用款)——→销售费用岗(销售部门用款)——→工资福利岗(工资兑现、福利)——→及固定资产岗(GMP部门费用、固定资产购建)注:(1)开出的支票应填写完整,禁止签发空白金额、空白收款单位的支票。(2)开出的支票(汇票、电汇)收款单位名称应与合同、发票一致。(3)有前期未报账款项的个人及所在部门,一律不办理付款业务。(2)打卡工资根据工资岗位开具的付款审批单(经财务部长签字)开具支票——→填写进账单——→连同工资盘交司机送南湖建行——→登记支票使用登记本——→将支票存根粘贴到付款审批单上——→加盖“转账”图章——→登记单据传递登记本——→工资福利岗注:(1)每月根据工资发放时间提前2天将工资所需款调入南湖建行,并按时从工行将工资款划入首义招行。(2)打卡工资的支票须于工资发放日前1天连同工资盘送达银行。(3)业务员兑现凭销售会计传来的付款审批单(经财务部长签字)开具支票——→填...

1、当您付费下载文档后,您只拥有了使用权限,并不意味着购买了版权,文档只能用于自身使用,不得用于其他商业用途(如 [转卖]进行直接盈利或[编辑后售卖]进行间接盈利)。
2、本站所有内容均由合作方或网友上传,本站不对文档的完整性、权威性及其观点立场正确性做任何保证或承诺!文档内容仅供研究参考,付费前请自行鉴别。
3、如文档内容存在违规,或者侵犯商业秘密、侵犯著作权等,请点击“违规举报”。

碎片内容

出纳岗工作流程

确认删除?
VIP
微信客服
  • 扫码咨询
会员Q群
  • 会员专属群点击这里加入QQ群
客服邮箱
回到顶部