电脑桌面
添加小米粒文库到电脑桌面
安装后可以在桌面快捷访问

广州江东花园住宅小区结构计算书范本VIP免费

广州江东花园住宅小区结构计算书范本_第1页
1/7
广州江东花园住宅小区结构计算书范本_第2页
2/7
广州江东花园住宅小区结构计算书范本_第3页
3/7
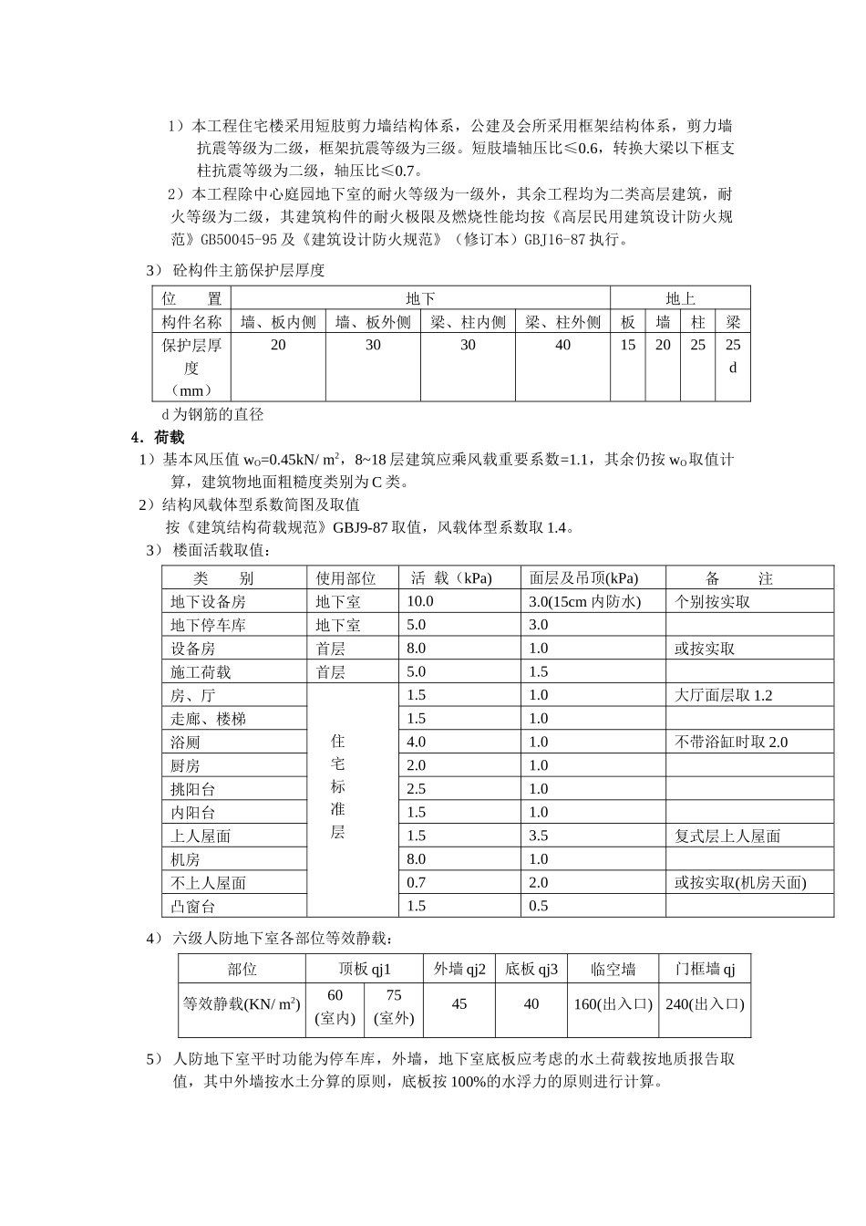
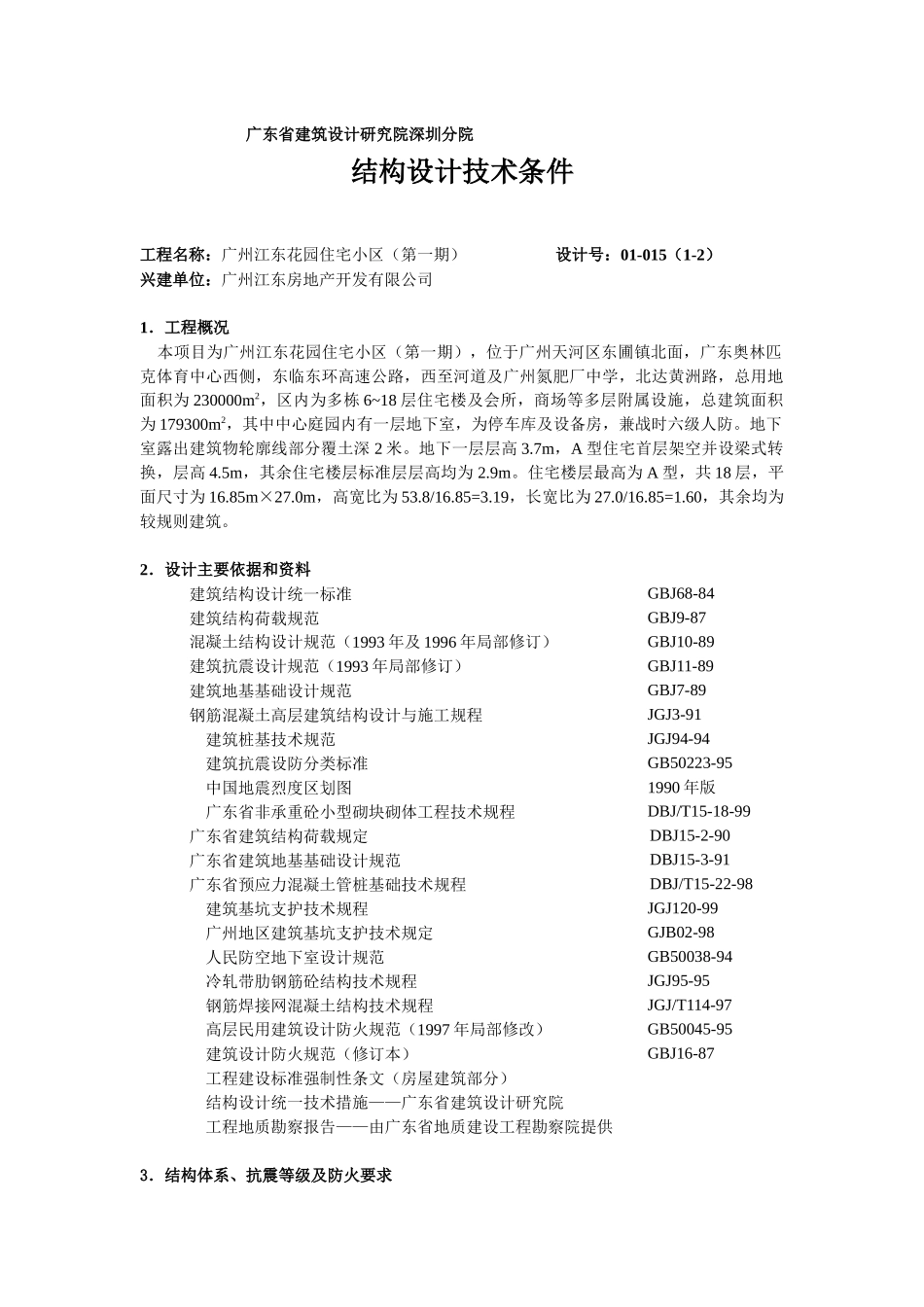
广东省建筑设计研究院深圳分院结构设计技术条件工程名称:广州江东花园住宅小区(第一期)设计号:01-015(1-2)兴建单位:广州江东房地产开发有限公司1.工程概况本项目为广州江东花园住宅小区(第一期),位于广州天河区东圃镇北面,广东奥林匹克体育中心西侧,东临东环高速公路,西至河道及广州氮肥厂中学,北达黄洲路,总用地面积为230000m2,区内为多栋6~18层住宅楼及会所,商场等多层附属设施,总建筑面积为179300m2,其中中心庭园内有一层地下室,为停车库及设备房,兼战时六级人防。地下室露出建筑物轮廓线部分覆土深2米。地下一层层高3.7m,A型住宅首层架空并设梁式转换,层高4.5m,其余住宅楼层标准层层高均为2.9m。住宅楼层最高为A型,共18层,平面尺寸为16.85m×27.0m,高宽比为53.8/16.85=3.19,长宽比为27.0/16.85=1.60,其余均为较规则建筑。2.设计主要依据和资料建筑结构设计统一标准GBJ68-84建筑结构荷载规范GBJ9-87混凝土结构设计规范(1993年及1996年局部修订)GBJ10-89建筑抗震设计规范(1993年局部修订)GBJ11-89建筑地基基础设计规范GBJ7-89钢筋混凝土高层建筑结构设计与施工规程JGJ3-91建筑桩基技术规范JGJ94-94建筑抗震设防分类标准GB50223-95中国地震烈度区划图1990年版广东省非承重砼小型砌块砌体工程技术规程DBJ/T15-18-99广东省建筑结构荷载规定DBJ15-2-90广东省建筑地基基础设计规范DBJ15-3-91广东省预应力混凝土管桩基础技术规程DBJ/T15-22-98建筑基坑支护技术规程JGJ120-99广州地区建筑基坑支护技术规定GJB02-98人民防空地下室设计规范GB50038-94冷轧带肋钢筋砼结构技术规程JGJ95-95钢筋焊接网混凝土结构技术规程JGJ/T114-97高层民用建筑设计防火规范(1997年局部修改)GB50045-95建筑设计防火规范(修订本)GBJ16-87工程建设标准强制性条文(房屋建筑部分)结构设计统一技术措施——广东省建筑设计研究院工程地质勘察报告——由广东省地质建设工程勘察院提供3.结构体系、抗震等级及防火要求1)本工程住宅楼采用短肢剪力墙结构体系,公建及会所采用框架结构体系,剪力墙抗震等级为二级,框架抗震等级为三级。短肢墙轴压比≤0.6,转换大梁以下框支柱抗震等级为二级,轴压比≤0.7。2)本工程除中心庭园地下室的耐火等级为一级外,其余工程均为二类高层建筑,耐火等级为二级,其建筑构件的耐火极限及燃烧性能均按《高层民用建筑设计防火规范》GB50045-95及《建筑设计防火规范》(修订本)GBJ16-87执行。3)砼构件主筋保护层厚度位置地下地上构件名称墙、板内侧墙、板外侧梁、柱内侧梁、柱外侧板墙柱梁保护层厚度(mm)2030304015202525dd为钢筋的直径4.荷载1)基本风压值wO=0.45kN/m2,8~18层建筑应乘风载重要系数=1.1,其余仍按wO取值计算,建筑物地面粗糙度类别为C类。2)结构风载体型系数简图及取值按《建筑结构荷载规范》GBJ9-87取值,风载体型系数取1.4。3)楼面活载取值:类别使用部位活载(kPa)面层及吊顶(kPa)备注地下设备房地下室10.03.0(15cm内防水)个别按实取地下停车库地下室5.03.0设备房首层8.01.0或按实取施工荷载首层5.01.5房、厅住宅标准层1.51.0大厅面层取1.2走廊、楼梯1.51.0浴厕4.01.0不带浴缸时取2.0厨房2.01.0挑阳台2.51.0内阳台1.51.0上人屋面1.53.5复式层上人屋面机房8.01.0不上人屋面0.72.0或按实取(机房天面)凸窗台1.50.54)六级人防地下室各部位等效静载:部位顶板qj1外墙qj2底板qj3临空墙门框墙qj等效静载(KN/m2)60(室内)75(室外)4540160(出入口)240(出入口)5)人防地下室平时功能为停车库,外墙,地下室底板应考虑的水土荷载按地质报告取值,其中外墙按水土分算的原则,底板按100%的水浮力的原则进行计算。5.构件截面尺寸及砼强度等级取值1)楼板地下室底板,板厚h=400;首层非人防部分室内部分板厚h=180,室外板h=400;人防顶板部分室外板厚h=400,室内h=250;屋面层板厚h=150,转换梁层板厚h=150,核心筒内板厚h=150,其余高层部分板厚h=120,多层部分板厚h=100。2)地下室壁板地下一层外壁厚t=400,水池侧壁厚t=300;人防地下室:侧板、临空墙厚h=400,300,其余隔墙厚h=200,250。3)墙柱截面变化如下表所示(详见墙...

1、当您付费下载文档后,您只拥有了使用权限,并不意味着购买了版权,文档只能用于自身使用,不得用于其他商业用途(如 [转卖]进行直接盈利或[编辑后售卖]进行间接盈利)。
2、本站所有内容均由合作方或网友上传,本站不对文档的完整性、权威性及其观点立场正确性做任何保证或承诺!文档内容仅供研究参考,付费前请自行鉴别。
3、如文档内容存在违规,或者侵犯商业秘密、侵犯著作权等,请点击“违规举报”。

碎片内容

广州江东花园住宅小区结构计算书范本

墨香书阁+ 关注
实名认证
内容提供者

热爱教学事业,对互联网知识分享很感兴趣

确认删除?
VIP
微信客服
  • 扫码咨询
会员Q群
  • 会员专属群点击这里加入QQ群
客服邮箱
回到顶部