电脑桌面
添加小米粒文库到电脑桌面
安装后可以在桌面快捷访问

七年级下册生物课程知识点梳理汇总VIP免费

七年级下册生物课程知识点梳理汇总_第1页
1/11
七年级下册生物课程知识点梳理汇总_第2页
2/11
七年级下册生物课程知识点梳理汇总_第3页
3/11
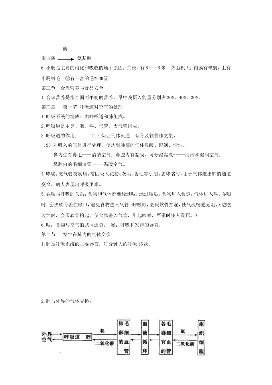
七年级下册第一章第一节人类的起源和发展19世纪著名的进化论的建立者达尔文,提出了类人猿和人类的共同祖先是森林古猿。四种类人猿:猩猩、大猩猩、黑猩猩、长臂猿。与人类亲缘关系最近的是黑猩猩。第二节人的生殖1.男性的主要性器官是睾丸,主要功能是产生精子和分泌雄性激素。2.女性生殖系统由输卵管、卵巢、子宫、阴道等组成。3.女性的主要性器官是卵巢,主要功能是产生卵细胞和分泌雌性激素。4.精子和卵细胞都是生殖细胞。精子在输卵管内与卵细胞相遇。精子和卵细胞结合,形成受精卵的过程叫做受精。受精场所:输卵管。5.受精卵不断进行细胞分裂形成胚泡植入子宫内膜。这就是怀孕。6.胎儿生活在子宫内半透明的液体羊水中,通过胎盘、脐带从母体获得所需要的营养物质和氧;胎儿每时每刻产生的二氧化碳等废物,也是通过胎盘经母体排出的。从怀孕到分娩大约需要38周(266天)的时间。第三节青春期1.身体突增是青春期的一个显著特点。这和睾丸分泌的雄性激素、卵巢分泌的雌性激素有关。这时神经系统以及心脏和肺等的器官功能明显增强。青春期是一生中身体发育和智力发展的黄金时期。进入青春期后,男孩和女孩的性器官都迅速发育,男孩出现遗精,女孩会来月经。第二章第一节食物中的营养物质1.食物中含有糖类、脂肪、蛋白质、水、无机盐、维生素等六大营养物质。(膳食纤维为第七营养)2.三大能源物质:糖类、脂肪、蛋白质都是构成细胞的主要有机物,为生命活动提供能量。3.人体生命活动所需要的能量主要是由糖类提供的。贮存在人体内的脂肪是重要的备用能源物质。蛋白质是构造和修复身体的重要原料,也为人体的生理活动提供能量。1)病人不能正常进食时,往往需要点滴葡萄糖液,这是因为葡萄糖能为人体提供能量。2)病人几天吃不下东西,身体明显消瘦了,这是因为储存在体内的脂肪等营养物质消耗多而补充少。3)儿童、青少年以及伤病员为什么多吃一些奶、蛋、鱼、肉?原来,这些食物中含有丰富的蛋白质,4.水是人体细胞的主要组成成分,约占体重的60%—70%,人体内的营养物质以及尿素等废物,只有溶解在水中才能运输。5.无机盐:钙:儿童缺乏导致佝偻病,鸡胸,O型腿,中老年人会骨质疏松。磷:缺乏导致厌食、肌无力、骨痛。铁:构成血红蛋白,缺乏导致贫血缺碘:甲状腺肿大或者儿童智力发育障碍缺锌:生长发育不良、味觉发生障碍。6.维生素:不参与构成人体细胞,也不提供能量,含量少,对人体生命活动起调节作用。维生素A:缺乏时,皮肤粗糙,夜盲症、干眼症维生素B1:缺乏时,神经炎,脚气病、食欲不振维生素C:缺乏时,坏血病,抵抗力下降维生素D:缺乏时,佝偻病、骨质疏松症7.膳食纤维有很大的作用,能促进肠胃的蠕动和排空;可以减少患大肠癌的机会;降低人体内过高的血脂和血糖;有利于预防糖尿病和维持正常的体重。第二节消化和吸收消化道(口腔、咽、食道、胃、小肠、大肠、肛门)1.消化系统的组成:消化腺(唾液腺、肝脏、胰腺、胃腺及肠腺)2.食物在消化道内分解成可以被细胞吸收的物质的过程叫消化3.消化道的功能(1)牙齿:能切断、磨碎食物,舌:能搅拌食物。(2)咽、食道:吞咽食物及食物进入胃的通道。(3)胃:通过蠕动搅磨食物,是食物与胃液充分混合。(4)小肠:通过蠕动,促进消化食物和吸收营养物质,并将剩余物推向大肠。(5)大肠:通过蠕动,将食物残渣推向肛门。(6)肛门:粪便排出的通道。4.消化腺(1)唾液腺能分泌唾液,内含消化淀粉酶、可以分解少量淀粉;胃腺能分泌胃液,内含盐酸和蛋白酶,可以初步消化蛋白质。(2)最大的消化腺是肝脏,肝脏分泌胆汁,不含消化酶、但它使脂肪变成微小颗粒,促进脂肪分解;胰液是由胰腺分泌的,肠液是由肠腺分泌的,胰液和肠液都含有消化糖类、蛋白质、脂肪的酶。5.酶酶胆汁酶淀粉麦芽糖葡萄糖脂肪脂肪微粒甘油+脂肪酸酶蛋白质氨基酸6.小肠是主要的消化和吸收的场所原因:①长,有5——6米②面积大:内膜有皱襞,上有小肠绒毛。③有丰富的毛细血管第三节合理营养与食品安全1.合理营养是指全面而平衡的营养。早中晚摄入能量分别占30%、40%、30%。第三章第一节呼吸道对空气的处理1.呼吸系统的组成:由呼吸...

1、当您付费下载文档后,您只拥有了使用权限,并不意味着购买了版权,文档只能用于自身使用,不得用于其他商业用途(如 [转卖]进行直接盈利或[编辑后售卖]进行间接盈利)。
2、本站所有内容均由合作方或网友上传,本站不对文档的完整性、权威性及其观点立场正确性做任何保证或承诺!文档内容仅供研究参考,付费前请自行鉴别。
3、如文档内容存在违规,或者侵犯商业秘密、侵犯著作权等,请点击“违规举报”。

碎片内容

七年级下册生物课程知识点梳理汇总

确认删除?
VIP
微信客服
  • 扫码咨询
会员Q群
  • 会员专属群点击这里加入QQ群
客服邮箱
回到顶部