电脑桌面
添加小米粒文库到电脑桌面
安装后可以在桌面快捷访问

房地产交易基础知识1.0VIP免费

房地产交易基础知识1.0_第1页
1/3
房地产交易基础知识1.0_第2页
2/3
房地产交易基础知识1.0_第3页
3/3
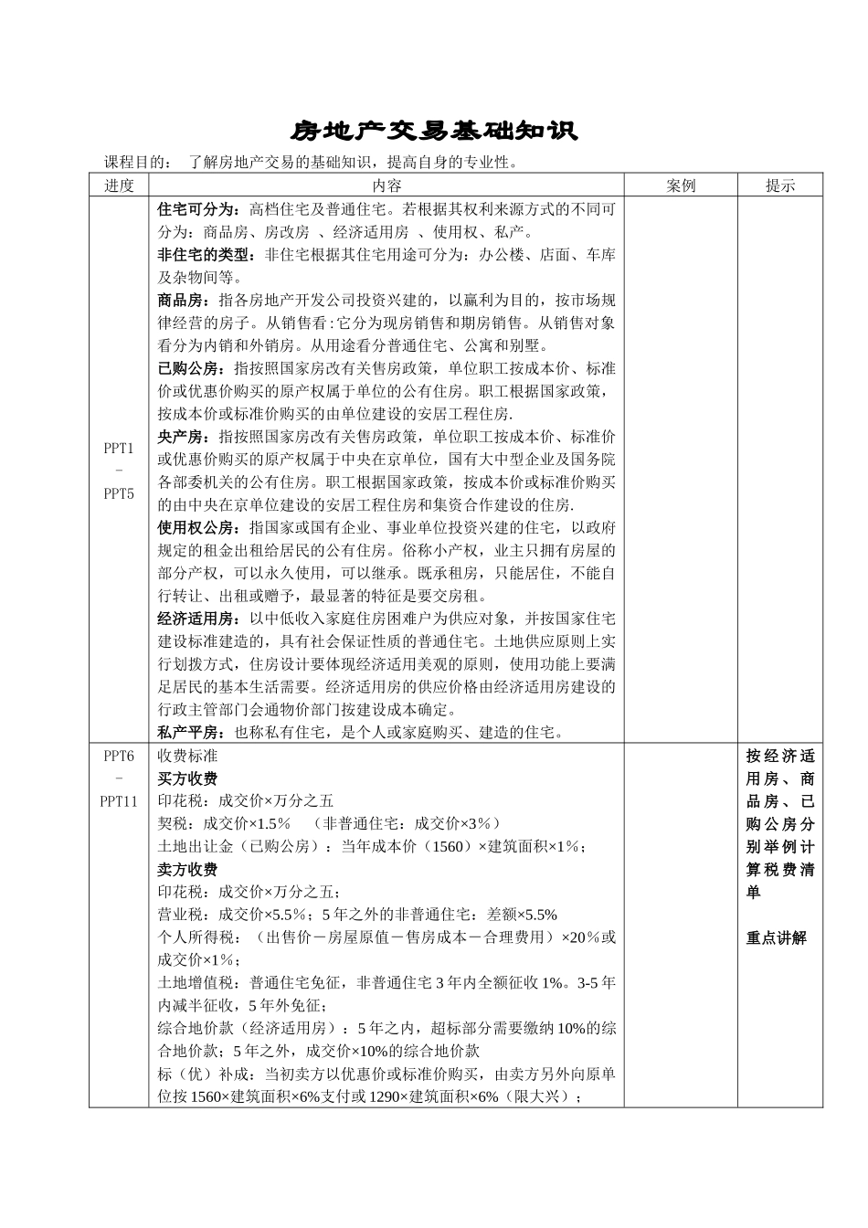
房地产交易基础知识课程目的:了解房地产交易的基础知识,提高自身的专业性。进度内容案例提示PPT1-PPT5住宅可分为:高档住宅及普通住宅。若根据其权利来源方式的不同可分为:商品房、房改房、经济适用房、使用权、私产。非住宅的类型:非住宅根据其住宅用途可分为:办公楼、店面、车库及杂物间等。商品房:指各房地产开发公司投资兴建的,以赢利为目的,按市场规律经营的房子。从销售看:它分为现房销售和期房销售。从销售对象看分为内销和外销房。从用途看分普通住宅、公寓和别墅。已购公房:指按照国家房改有关售房政策,单位职工按成本价、标准价或优惠价购买的原产权属于单位的公有住房。职工根据国家政策,按成本价或标准价购买的由单位建设的安居工程住房.央产房:指按照国家房改有关售房政策,单位职工按成本价、标准价或优惠价购买的原产权属于中央在京单位,国有大中型企业及国务院各部委机关的公有住房。职工根据国家政策,按成本价或标准价购买的由中央在京单位建设的安居工程住房和集资合作建设的住房.使用权公房:指国家或国有企业、事业单位投资兴建的住宅,以政府规定的租金出租给居民的公有住房。俗称小产权,业主只拥有房屋的部分产权,可以永久使用,可以继承。既承租房,只能居住,不能自行转让、出租或赠予,最显著的特征是要交房租。经济适用房:以中低收入家庭住房困难户为供应对象,并按国家住宅建设标准建造的,具有社会保证性质的普通住宅。土地供应原则上实行划拨方式,住房设计要体现经济适用美观的原则,使用功能上要满足居民的基本生活需要。经济适用房的供应价格由经济适用房建设的行政主管部门会通物价部门按建设成本确定。私产平房:也称私有住宅,是个人或家庭购买、建造的住宅。PPT6-PPT11收费标准买方收费印花税:成交价×万分之五契税:成交价×1.5%(非普通住宅:成交价×3%)土地出让金(已购公房):当年成本价(1560)×建筑面积×1%;卖方收费印花税:成交价×万分之五;营业税:成交价×5.5%;5年之外的非普通住宅:差额×5.5%个人所得税:(出售价-房屋原值-售房成本-合理费用)×20%或成交价×1%;土地增值税:普通住宅免征,非普通住宅3年内全额征收1%。3-5年内减半征收,5年外免征;综合地价款(经济适用房):5年之内,超标部分需要缴纳10%的综合地价款;5年之外,成交价×10%的综合地价款标(优)补成:当初卖方以优惠价或标准价购买,由卖方另外向原单位按1560×建筑面积×6%支付或1290×建筑面积×6%(限大兴);按经济适用房、商品房、已购公房分别举例计算税费清单重点讲解税费的注意事项年限也可以参考购房发票已购公房不涉及普宅与非普宅回迁性质的经济适用房土地出让金3%北京市二手房交易税费判断第一步:首先看房屋属性,包括已购公房、二手商品房、经济适用房、央产房、回迁房第二步:看房产证年限,是否超过5年;第三步:看面积、单价、容积率,判断是否是普通住宅、面积是否超标。PPT12-PPT19房屋具备了《房屋所有权证》的交易方式:一次性付款;商业按揭贷款;公积金贷款;房屋不具备《房屋所有权证》的交易方式:更名一次性付款(使用权);更名按揭贷款;一次性付款流程:签署《看房确认书》→买方交公司2万元定金→透明交易,签三方约→买方将购房款打到双方指定帐户→买卖双方至房地产管理部门办理过户手续→买方领取新产权证→公司见到物业交割单后放款给卖方→售后服务;一次性付款应提交材料:卖方:身份证、房产证(购房合同)、央产房需上市表、配偶同意出售证明;同住人同意出售证明。非本地需要暂住证。买方:身份证、经济适用房申请表;非本地需要暂住证。商业按揭贷款流程:签署《看方确认书》→交公司2万元定金→透明交易签三方约→卖方协助评估公司作房产评估→买方准备贷款资料及首付款卖方准备售房资料→将房产资料、评估报告买方贷款资料及交银行作贷款面签→买、卖双方房地局过户→买方按房地产管理部门通知的时间领取买方的房产证→银行将买方的抵押材料、产权证送房产管理部门抵押→公司协助买卖双方物业交验→银行放款到公司或给卖方→售后服务商业贷款需准备的资料:商业按揭贷款注意...

1、当您付费下载文档后,您只拥有了使用权限,并不意味着购买了版权,文档只能用于自身使用,不得用于其他商业用途(如 [转卖]进行直接盈利或[编辑后售卖]进行间接盈利)。
2、本站所有内容均由合作方或网友上传,本站不对文档的完整性、权威性及其观点立场正确性做任何保证或承诺!文档内容仅供研究参考,付费前请自行鉴别。
3、如文档内容存在违规,或者侵犯商业秘密、侵犯著作权等,请点击“违规举报”。

碎片内容

房地产交易基础知识1.0

确认删除?
VIP
微信客服
  • 扫码咨询
会员Q群
  • 会员专属群点击这里加入QQ群
客服邮箱
回到顶部