电脑桌面
添加小米粒文库到电脑桌面
安装后可以在桌面快捷访问

建设工程施工图消防设计审核VIP免费

建设工程施工图消防设计审核_第1页
1/39
建设工程施工图消防设计审核_第2页
2/39
建设工程施工图消防设计审核_第3页
3/39
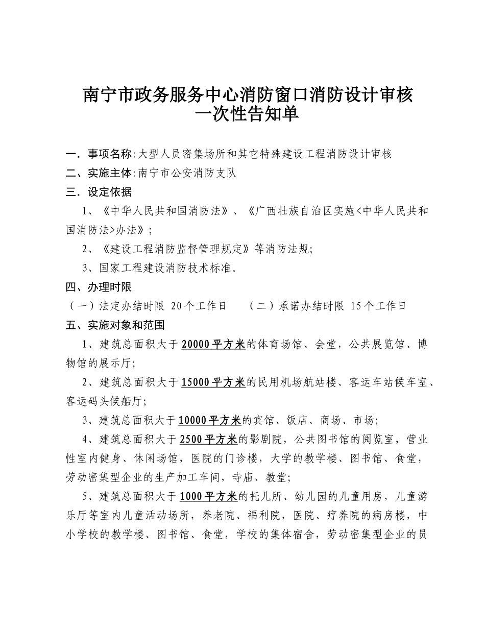
南宁市消防行政审批改革试点建设工程施工图消防设计审核材料汇编二〇一四年目录一、南宁市政务服务中心消防窗口消防设计审核一次性告知单……………………………………………………………………3二、建设工程施工图消防设计审核流程图……………………………7三、南宁市政务服务中心消防窗口消防设计备案一次性告知单……8四、建设工程施工图消防设计备案流程图……………………………11五、南宁市建设工程消防设计文件评查规则……………………12六、南宁市建设工程施工图消防设计审查要点……………………14七、南宁市施工图审查机构消防设计审查质量情况及存在问题……34南宁市政务服务中心消防窗口消防设计审核一次性告知单一.事项名称:大型人员密集场所和其它特殊建设工程消防设计审核二、实施主体:南宁市公安消防支队三.设定依据1、《中华人民共和国消防法》、《广西壮族自治区实施<中华人民共和国消防法>办法》;2、《建设工程消防监督管理规定》等消防法规;3、国家工程建设消防技术标准。四、办理时限(一)法定办结时限20个工作日(二)承诺办结时限15个工作日五、实施对象和范围1、建筑总面积大于20000平方米的体育场馆、会堂,公共展览馆、博物馆的展示厅;2、建筑总面积大于15000平方米的民用机场航站楼、客运车站候车室、客运码头候船厅;3、建筑总面积大于10000平方米的宾馆、饭店、商场、市场;4、建筑总面积大于2500平方米的影剧院,公共图书馆的阅览室,营业性室内健身、休闲场馆,医院的门诊楼,大学的教学楼、图书馆、食堂,劳动密集型企业的生产加工车间,寺庙、教堂;5、建筑总面积大于1000平方米的托儿所、幼儿园的儿童用房,儿童游乐厅等室内儿童活动场所,养老院、福利院,医院、疗养院的病房楼,中小学校的教学楼、图书馆、食堂,学校的集体宿舍,劳动密集型企业的员工集体宿舍;6、建筑总面积大于500平方米的歌舞厅、录像厅、放映厅、卡拉OK厅、夜总会、游艺厅、桑拿浴室、网吧、酒吧,具有娱乐功能的餐馆、茶馆、咖啡厅;7、设有以上第(1)至(6)条所列的人员密集场所的建设工程;8、国家机关办公楼、电力调度楼、电信楼、邮政楼、防灾指挥调度楼、广播电视楼、档案楼;9、除以上规定外的单体建筑面积大于四万平方米或者建筑高度超过五十米的公共建筑;10、国家标准规定的一类高层住宅建筑;11、城市轨道交通、隧道工程,大型发电、变配电工程;12、生产、储存、装卸易燃易爆危险物品的工厂、仓库和专用车站、码头,易燃易爆气体和液体的充装站、供应站、调压站。六、申报材料(一)新建、改建、扩建部分1、《建设工程消防设计审核申报表》(加盖公章);2、建设单位的工商营业执照正本或组织机构代码证等合法身份证明文件(核原件,收复印件,复印件加盖公章);3、场所的建设工程规划许可证及其附件、施工红线图(核原件,收复印件,复印件加盖公章);4、设计单位的合法身份证明及资质证明文件(核原件,收复印件,复印件加盖公章);5、消防设计文件一套及光盘一份(内容包括总平面图、建施、水施、电施、暖通图等,图纸要盖设计出图专用章、);6、依法需办理施工许可的项目,在申报时要按照建设行政主管部门的有关规定进行施工图审查,并提供施工图审查机构出具的审查合格文件、施工图审查机构及相关执业人员的合法身份证明及资质等级证明、执业证明文件(审查合格文件应提供原件,其他证明文件核原件,收复印件,复印件加盖公章)。7、非法定代表人前来办理的要出具单位的委托书,同时提供委托人和被委托人的身份证明文件,法定代表人前来办理的提供其身份证复印件。(二)建筑室内外装修、建筑保温、用途变更、消防设施改造部分1、《建设工程消防设计审核申报表》(加盖公章);2、所在建筑物的《建设工程消防设计审核意见书》、《建设工程消防验收意见书》或竣工验收消防备案证明文件(核原件,收复印件,复印件加盖公章);3、室内装修设计图(包括装修材料说明)、电气线路布置图、有消防工程的,还应提交消防设计图纸及图纸光盘一份(包括室内消火栓图纸、自动消防喷水灭火系统图纸、火灾自动报警系统图纸、防排烟图纸等,图纸要盖...

1、当您付费下载文档后,您只拥有了使用权限,并不意味着购买了版权,文档只能用于自身使用,不得用于其他商业用途(如 [转卖]进行直接盈利或[编辑后售卖]进行间接盈利)。
2、本站所有内容均由合作方或网友上传,本站不对文档的完整性、权威性及其观点立场正确性做任何保证或承诺!文档内容仅供研究参考,付费前请自行鉴别。
3、如文档内容存在违规,或者侵犯商业秘密、侵犯著作权等,请点击“违规举报”。

碎片内容

建设工程施工图消防设计审核

您可能关注的文档

海纳百川+ 关注
实名认证
内容提供者

热爱教学事业,对互联网知识分享很感兴趣

确认删除?
VIP
微信客服
  • 扫码咨询
会员Q群
  • 会员专属群点击这里加入QQ群
客服邮箱
回到顶部