电脑桌面
添加小米粒文库到电脑桌面
安装后可以在桌面快捷访问

电子政务概论教案VIP免费

电子政务概论教案_第1页
1/29
电子政务概论教案_第2页
2/29
电子政务概论教案_第3页
3/29
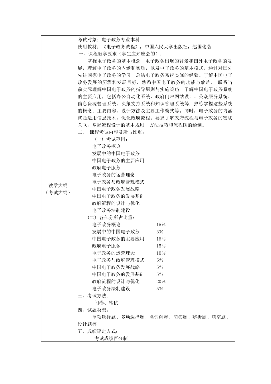
课程代码课程中文名称电子政务概论开课部门代码04课程性质必修课课程主要作用及目的电子政务课程主要教学目的是让学生深刻理解电子政务的内涵,熟悉电子政务系统的一般构建,了解政务系统一般具有的各种功能,熟练掌握电子政务系统的应用,为电子政务的其它专业课程打下坚实的基础。先修课程计算机网络主要参考书《电子政务教程》,吴爱华,首都经济贸易大学出版社《电子政务导论》,徐晓林杨兰蓉,科学出版社课程简介《电子政务概论》是电子政务专业的专业基础课程之一,是引导学生了解电子政务的基本理论而开设的课程,是其它电子政务类专业课程的基础。《电子政务概论》是一门理论与实践相结合的课程。它阐述了电子政务的产生、发展和应用,包括三金工程、政府上网工程等主要电子政务系统的介绍,是学生设计电子政务系统的入门课程。教学大纲(考试大纲)考试对象:电子政务专业本科使用教材:《电子政务教程》,中国人民大学出版社,赵国俊著一、课程教学要求(学生应知应会的):掌握电子政务的基本概念、电子政务出现的背景和国外电子政务的发展,理解电子政务的内涵和实质,以及电子政务的基本模式。通过对国外先进国家电子政务的学习,总结电子政务系统实施的经验。了解中国电子政务发展的历程和发展目标,熟悉中国电子政务的功能与效益,联系当前实际理解中国电子政务的指导原则与实施策略。了解中国电子政务系统的主要应用,包括办公自动化系统、政府门户网站设计、公众服务系统、信息资源管理系统、决策支持系统和知识管理系统等,熟练掌握这些系统的概念、主要内容、设计方法及主要工作模式等。同时,电子政务的内涵就是运用信息技术,优化政府流程。要求了解政府流程与电子政务的密切关联,掌握流程设计的基本规则、方法技巧和流程图的绘制。二、课程考试内容及所占比重:(一)考试范围:电子政务概论发展中的中国电子政务中国电子政务的主要应用政府电子服务电子政务的运营理念电子政务与政府管理模式中国电子政务发展战略中国电子政务的发展基础政府流程的设计与优化电子政务法制建设(二)各部分所占比重:电子政务概论15%发展中的中国电子政务5%中国电子政务的主要应用15%政府电子服务15%电子政务的运营理念10%电子政务与政府管理模式5%中国电子政务发展战略5%中国电子政务的发展基础5%政府流程的设计与优化20%电子政务法制建设5%三、考试方法:闭卷、笔试四、试题类型:单项选择题、多项选择题、名词解释、简答题、辨析题、填空题、设计题等五、成绩评定方式:考试成绩百分制电子政务概论教案第一章电子政务概要本章计划课时:41-2课时教学安排:第一章1-3节章节名称:第一节电子政务的内涵重点及难点:深刻理解电子政务的内涵,电子政务的目标不是单纯的将政府部门信息化,而是利用信息技术这一工具对政府部门的结构进行重组,对工作流程进行再造。备课要点:一.从不同视角认识电子政务。1.技术角度:电子政务是基于互联网络、符合互联网经济特征并且面向社会公众的政府办公自动化系统。2.改革政务活动工作方式:电子政务就是应用现代化的信息技术和管理理论对传统政务进行持续不断的革新和改善,以实现高效率的政府管理和服务。3.管理和服务集成的角度:电子政务就是政府机构应用现代信息和通信技术,将管理和服务通过网络技术进行集成,在互联网上实现政府组织机构和工作流程的优化重组,超越时间和空间及部门之间分割的限制,全方位向社会提供优质、规范、透明、符合国际水准的管理与服务。二.电子政务概念的内涵:1.电子政务的基础是信息技术(1)我国处于信息革命的“数字穷国”,处于“数字鸿沟”的另一端。(数字鸿沟:是以互联网为代表的信息网络技术及其应用在世界各国或者一国之内不同地区之间和不同社会阶层之间的不均衡发展。)与世界先进的信息化国家存在明显差距;同时,我国城乡之间信息化普及也存在较大差距。(2)信息技术等高新技术是电子政务存在并发展的基础和首要标志。电子政务是全球网络化的产物,是由于外部技术环境的发展才得以出现的。信息技术的运用提升了信息的价值,对政府管理带来了广泛而深远的影响。(3)电子...

1、当您付费下载文档后,您只拥有了使用权限,并不意味着购买了版权,文档只能用于自身使用,不得用于其他商业用途(如 [转卖]进行直接盈利或[编辑后售卖]进行间接盈利)。
2、本站所有内容均由合作方或网友上传,本站不对文档的完整性、权威性及其观点立场正确性做任何保证或承诺!文档内容仅供研究参考,付费前请自行鉴别。
3、如文档内容存在违规,或者侵犯商业秘密、侵犯著作权等,请点击“违规举报”。

碎片内容

电子政务概论教案

您可能关注的文档

确认删除?
VIP
微信客服
  • 扫码咨询
会员Q群
  • 会员专属群点击这里加入QQ群
客服邮箱
回到顶部