电脑桌面
添加小米粒文库到电脑桌面
安装后可以在桌面快捷访问

电子政务建设方案XXXXVIP免费

电子政务建设方案XXXX_第1页
1/42
电子政务建设方案XXXX_第2页
2/42
电子政务建设方案XXXX_第3页
3/42
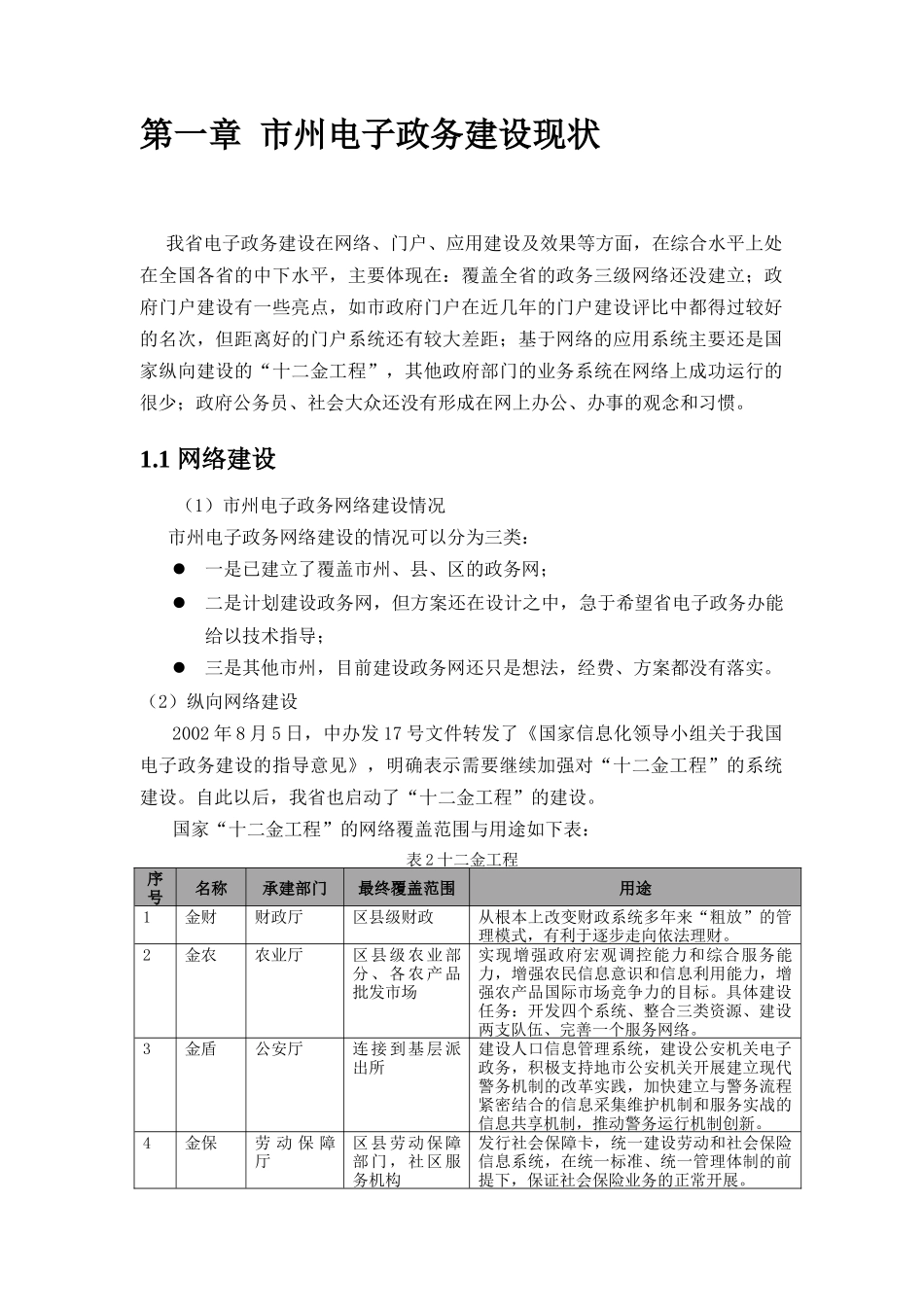
电子政务建设方案电子政务技术组2012年10月11日目录:第一章市州电子政务建设现状.....................................................................................................31.1网络建设.....................................................................................................................31.2门户及应用系统建设.................................................................................................61.3人员与组织机构.........................................................................................................6第二章市州电子政务建设的需求...............................................................................................72.1网络建设需求............................................................................................................72.2应用系统建设需求....................................................................................................82.3信息资源整合需求....................................................................................................92.4应用支撑平台需求..................................................................................................10第三章建设目标与任务...............................................................................................................113.1网络建设任务...........................................................................................................113.2门户建设任务...........................................................................................................113.3数据库与应用系统建设...........................................................................................11第四章网络设计........................................................................................................................134.1网络性质...................................................................................................................134.2市州电子政务外网覆盖范围...................................................................................134.3同纵向网络的关系...................................................................................................154.4市州网络参考模型...................................................................................................164.5区县级网络实现.......................................................................................................224.6其他接入技术路线...................................................................................................244.7中心服务器设备配置...............................................................................................254.8各市州网络方案建议...............................................................................................27第五章平台设计........................................................................................................................36第六章安全体系设计...................................................................................................................386.1网络安全体系框架...................................................................................................386.2各层技术实现...........................................................................................................396.3安全体系区域划分....................................................

1、当您付费下载文档后,您只拥有了使用权限,并不意味着购买了版权,文档只能用于自身使用,不得用于其他商业用途(如 [转卖]进行直接盈利或[编辑后售卖]进行间接盈利)。
2、本站所有内容均由合作方或网友上传,本站不对文档的完整性、权威性及其观点立场正确性做任何保证或承诺!文档内容仅供研究参考,付费前请自行鉴别。
3、如文档内容存在违规,或者侵犯商业秘密、侵犯著作权等,请点击“违规举报”。

碎片内容

电子政务建设方案XXXX

您可能关注的文档

确认删除?
VIP
微信客服
  • 扫码咨询
会员Q群
  • 会员专属群点击这里加入QQ群
客服邮箱
回到顶部