电脑桌面
添加小米粒文库到电脑桌面
安装后可以在桌面快捷访问

电子商务战略和策略doc21VIP免费

电子商务战略和策略doc21_第1页
1/19
电子商务战略和策略doc21_第2页
2/19
电子商务战略和策略doc21_第3页
3/19
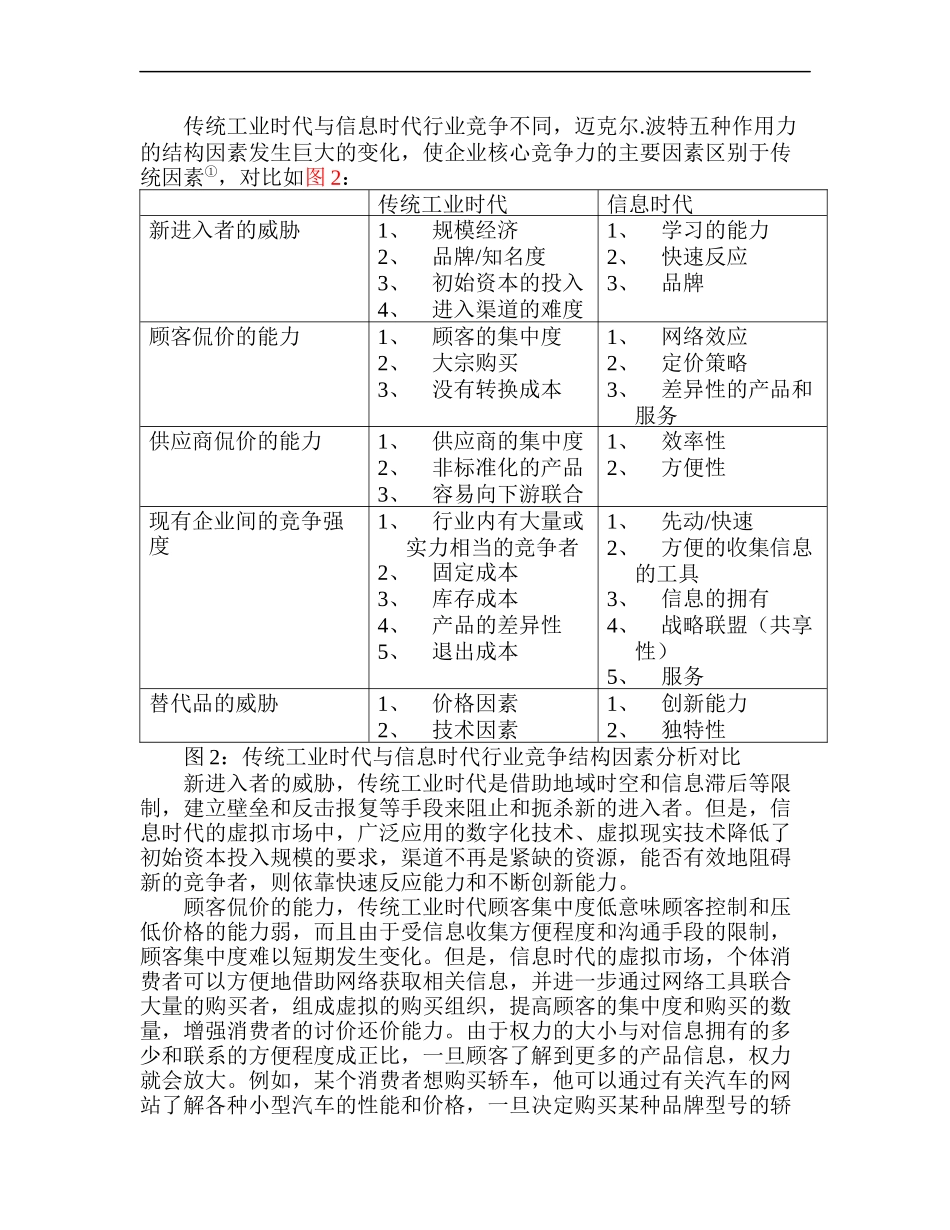
电子商务战略和策略3.1电子商务战略3.1.1战略战略(Strategy)一词起源于希腊语言,意为“将军的艺术”,原指军事方面事关全局的重大部署,现在广泛应用于管理等领域。从管理学角度来看,战略是指企业为了实现预定目标所作的全盘考虑和统筹安排,或者说,战略是为了实现预定的目标,对组织全局的长远的重大问题进行的谋划。战略由计划(plan)、政策(policy)、模式(pattern)、定位(position)和观念(perspective)组成,简称5P要素。综观电子商务所带来企业革命,一方面,企业能将自己产品、服务和其他业务活动与自己最好的竞争对手或某一方面的领先者进行连续对比衡量,以便发现自己的优势和不足,或者寻找行业领先者之所以会领先的内在原因,为企业制定适当的战略服务,实现定点超越(benchmarking);另一方面,企业将面临更加激烈的竞争环境,一着不慎,全盘皆输。企业电子商务竞争模型如图1:图1电子商务时代环境下,企业面临的挑战主要表现为如下方面:企业产品价格等信息的公开化,导致竞争对手间信息完全,市场越来越接近完全竞争的水平,传统垄断竞争厂商主要由价格管理、质量竞争、广告宣传的竞争方式受到一定的限制,消费者能以极小的成本搜索产品集团内各个厂商的价格,对产品质量问题由于虚拟现实技术的应用,难与现场接触而存在模糊性,但更加使消费者易于沟通,广告宣传只能起较小的作用。面对价格战随时可能爆发的风险,制定电子商务新的竞争战略,以战略管理为龙头,采取适宜战术,避免两败俱伤,分析和估计电子商务企业的竞争强度,如潜在的参加竞争者的威胁、供应商的讨价还价能力、买方的讨价还价能力、产品集团竞争者、替代产品的威胁,同时,考虑电子商务企业内部力量的影响,如供应链管理(SCM--SupplyChainManagement)、客户关系管理(CRM--CustomerRelationManagement)、企业资源规划(ERP)等,以实现企业可持续发展。供应商潜在竞争者现实竞争者企业(资源整合)买方替代商品供应链管理客户关系管理传统工业时代与信息时代行业竞争不同,迈克尔.波特五种作用力的结构因素发生巨大的变化,使企业核心竞争力的主要因素区别于传统因素①,对比如图2:传统工业时代信息时代新进入者的威胁1、规模经济2、品牌/知名度3、初始资本的投入4、进入渠道的难度1、学习的能力2、快速反应3、品牌顾客侃价的能力1、顾客的集中度2、大宗购买3、没有转换成本1、网络效应2、定价策略3、差异性的产品和服务供应商侃价的能力1、供应商的集中度2、非标准化的产品3、容易向下游联合1、效率性2、方便性现有企业间的竞争强度1、行业内有大量或实力相当的竞争者2、固定成本3、库存成本4、产品的差异性5、退出成本1、先动/快速2、方便的收集信息的工具3、信息的拥有4、战略联盟(共享性)5、服务替代品的威胁1、价格因素2、技术因素1、创新能力2、独特性图2:传统工业时代与信息时代行业竞争结构因素分析对比新进入者的威胁,传统工业时代是借助地域时空和信息滞后等限制,建立壁垒和反击报复等手段来阻止和扼杀新的进入者。但是,信息时代的虚拟市场中,广泛应用的数字化技术、虚拟现实技术降低了初始资本投入规模的要求,渠道不再是紧缺的资源,能否有效地阻碍新的竞争者,则依靠快速反应能力和不断创新能力。顾客侃价的能力,传统工业时代顾客集中度低意味顾客控制和压低价格的能力弱,而且由于受信息收集方便程度和沟通手段的限制,顾客集中度难以短期发生变化。但是,信息时代的虚拟市场,个体消费者可以方便地借助网络获取相关信息,并进一步通过网络工具联合大量的购买者,组成虚拟的购买组织,提高顾客的集中度和购买的数量,增强消费者的讨价还价能力。由于权力的大小与对信息拥有的多少和联系的方便程度成正比,一旦顾客了解到更多的产品信息,权力就会放大。例如,某个消费者想购买轿车,他可以通过有关汽车的网站了解各种小型汽车的性能和价格,一旦决定购买某种品牌型号的轿车,他可以借助网络论坛召集需求相同的消费者,达到一定数量,则可以与轿车销售商讨价还价,进而大大降低销售商的利润。可是,电子商务的目的终归是实现商务,并没有改变顾客的消费心...

1、当您付费下载文档后,您只拥有了使用权限,并不意味着购买了版权,文档只能用于自身使用,不得用于其他商业用途(如 [转卖]进行直接盈利或[编辑后售卖]进行间接盈利)。
2、本站所有内容均由合作方或网友上传,本站不对文档的完整性、权威性及其观点立场正确性做任何保证或承诺!文档内容仅供研究参考,付费前请自行鉴别。
3、如文档内容存在违规,或者侵犯商业秘密、侵犯著作权等,请点击“违规举报”。

碎片内容

电子商务战略和策略doc21

确认删除?
VIP
微信客服
  • 扫码咨询
会员Q群
  • 会员专属群点击这里加入QQ群
客服邮箱
回到顶部