电脑桌面
添加小米粒文库到电脑桌面
安装后可以在桌面快捷访问

战略管理复习思考题答题要点VIP免费

战略管理复习思考题答题要点_第1页
1/14
战略管理复习思考题答题要点_第2页
2/14
战略管理复习思考题答题要点_第3页
3/14
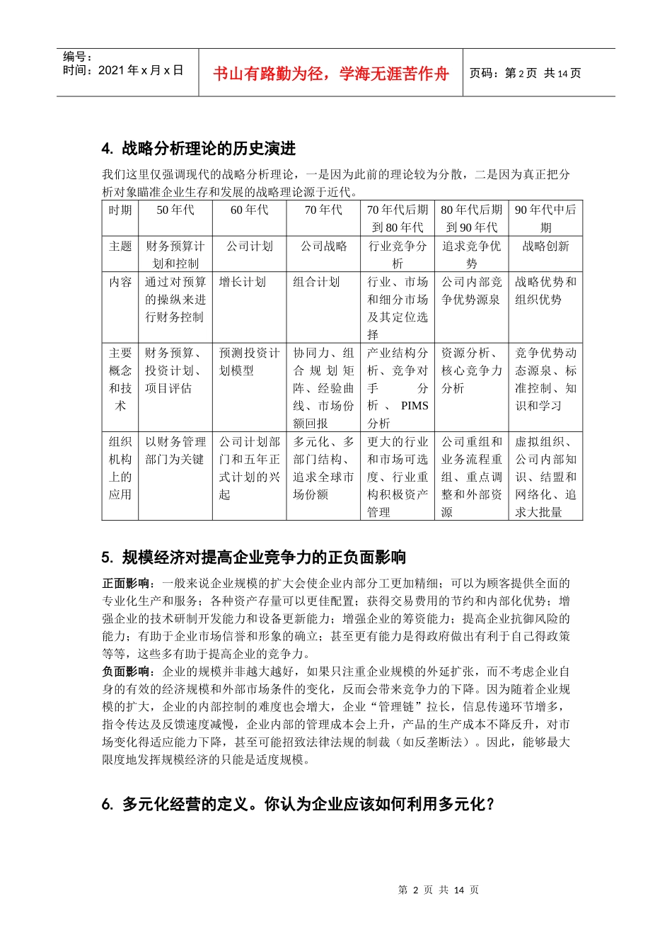
第1页共14页编号:时间:2021年x月x日书山有路勤为径,学海无涯苦作舟页码:第1页共14页战略管理复习思考题答题要点1.什么是战略,战略的层次战略:主要涉及组织的远期发展方向、范围、思路和做法。它通过深刻认识甚至创造组织自身的资源和能力,并努力使之与变化的环境,尤其是它的市场、消费者或客户相匹配,以达到所有者预期希望的行为艺术和科学。战略的层次:公司战略:限定了公司竞争活动的范围,即各种行业和市场。它包括多元化、垂直整合、知识和新业务等方面的投资,资源在公司不同业务部门之间的配置和资产剥离等内容;竞争战略:又称经营战略。涉及如何在市场中竞争,主要关注应开发哪些产品或服务,以及将其提供给哪些市场等内容;职能战略:公司内各个职能部门的具体决策活动。2.战略分析的一般过程和框架第一阶段:战略规划第二阶段:战略实施选择3.比较企业的宗旨和目标企业宗旨:决定组织正在执行或打算执行的活动,以及组织现在的或期望的类型。企业目标:分长期目标和短期目标。长期目标:规定实现组织使命时的预期成果,常指一个会计年度以上的目标;短期目标:执行性、年度以内的目标,供管理者实现长期目标之用。企业宗旨是企业最终的生存目标和意义,其本身在战略意义上并不非常强调可实现性,但应具有明确的方向性和激励性;而企业目标则是企业瞄准宗旨的过程中阶段性的终点,它应该具有可实现性和明确性。目标越短,可实现性和可操作性越强,其内容也越明确。规定组织使命制定方针建立长、短期目标鉴别战略方案选择战略确定组织结构管理组织活动监控战略在实现组织目标中的有效性第2页共14页第1页共14页编号:时间:2021年x月x日书山有路勤为径,学海无涯苦作舟页码:第2页共14页4.战略分析理论的历史演进我们这里仅强调现代的战略分析理论,一是因为此前的理论较为分散,二是因为真正把分析对象瞄准企业生存和发展的战略理论源于近代。时期50年代60年代70年代70年代后期到80年代80年代后期到90年代90年代中后期主题财务预算计划和控制公司计划公司战略行业竞争分析追求竞争优势战略创新内容通过对预算的操纵来进行财务控制增长计划组合计划行业、市场和细分市场及其定位选择公司内部竞争优势源泉战略优势和组织优势主要概念和技术财务预算、投资计划、项目评估预测投资计划模型协同力、组合规划矩阵、经验曲线、市场份额回报产业结构分析、竞争对手分析、PIMS分析资源分析、核心竞争力分析竞争优势动态源泉、标准控制、知识和学习组织机构上的应用以财务管理部门为关键公司计划部门和五年正式计划的兴起多元化、多部门结构、追求全球市场份额更大的行业和市场可选度、行业重构积极资产管理公司重组和业务流程重组、重点调整和外部资源虚拟组织、公司内部知识、结盟和网络化、追求大批量5.规模经济对提高企业竞争力的正负面影响正面影响:一般来说企业规模的扩大会使企业内部分工更加精细;可以为顾客提供全面的专业化生产和服务;各种资产存量可以更佳配置;获得交易费用的节约和内部化优势;增强企业的技术研制开发能力和设备更新能力;增强企业的筹资能力;提高企业抗御风险的能力;有助于企业市场信誉和形象的确立;甚至更有能力是得政府做出有利于自己得政策等等,这些多有助于提高企业的竞争力。负面影响:企业的规模并非越大越好,如果只注重企业规模的外延扩张,而不考虑企业自身的有效的经济规模和外部市场条件的变化,反而会带来竞争力的下降。因为随着企业规模的扩大,企业的内部控制的难度也会增大,企业“管理链”拉长,信息传递环节增多,指令传达及反馈速度减慢,企业内部的管理成本会上升,产品的生产成本不降反升,对市场变化得适应能力下降,甚至可能招致法律法规的制裁(如反垄断法)。因此,能够最大限度地发挥规模经济的只能是适度规模。6.多元化经营的定义。你认为企业应该如何利用多元化?第3页共14页第2页共14页编号:时间:2021年x月x日书山有路勤为径,学海无涯苦作舟页码:第3页共14页多元化经营是指企业的经营范围不止局限于单一产品和产业。也有学者认为:企业在同一行业内生产不同种类产品,才是严格意义上的多元化,如果企...

1、当您付费下载文档后,您只拥有了使用权限,并不意味着购买了版权,文档只能用于自身使用,不得用于其他商业用途(如 [转卖]进行直接盈利或[编辑后售卖]进行间接盈利)。
2、本站所有内容均由合作方或网友上传,本站不对文档的完整性、权威性及其观点立场正确性做任何保证或承诺!文档内容仅供研究参考,付费前请自行鉴别。
3、如文档内容存在违规,或者侵犯商业秘密、侵犯著作权等,请点击“违规举报”。

碎片内容

战略管理复习思考题答题要点

您可能关注的文档

精华资料店+ 关注
实名认证
内容提供者

大量教育教学资料

相关文档

确认删除?
VIP
微信客服
  • 扫码咨询
会员Q群
  • 会员专属群点击这里加入QQ群
客服邮箱
回到顶部