电脑桌面
添加小米粒文库到电脑桌面
安装后可以在桌面快捷访问

最新网络技术和电子商务设计7VIP免费

最新网络技术和电子商务设计7_第1页
1/35
最新网络技术和电子商务设计7_第2页
2/35
最新网络技术和电子商务设计7_第3页
3/35
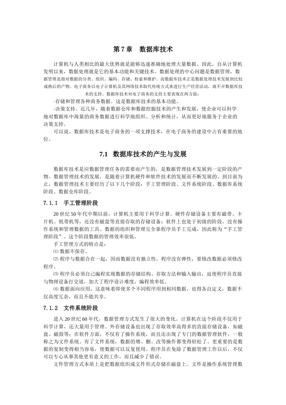
第7章数据库技术计算机与人类相比的最大优势就是能够迅速准确地处理大量数据。因此,自从计算机发明以来,数据处理就是它的基本功能和关键技术。数据处理的中心问题是数据管理,数据管理是指对数据的分类、组织、编码、存储、检索和维护。而数据库技术正是数据处理技术发展到比较成熟后的产物。电子商务以电子计算机及其网络技术取代传统方式来进行生产经营活动,离不开数据库技术的支持。数据库技术对电子商务的支持主要表现在两方面:·存储和管理各种商务数据。这是数据库技术的基本功能。·决策支持。近几年,随着数据仓库和数据挖掘技术的产生和发展,使企业可以科学地对数据库中海量的商务数据进行科学地组织、分析和统计,从而更好地服务于企业的决策支持。可以说,数据库技术是电子商务的一项支撑技术,在电子商务的建设中占有重要的地位。7.1数据库技术的产生与发展数据库技术是应数据管理任务的需要而产生的,是数据管理技术发展到一定阶段的产物。数据管理技术的发展,是随着计算机硬件和软件技术的发展而不断发展的。到目前为止,数据管理技术主要经历了以下几个阶段:手工管理阶段、文件系统阶段、数据库系统阶段、数据仓库阶段。7.1.1手工管理阶段20世纪50年代中期以前,计算机主要用于科学计算。硬件存储设备主要有磁带、卡片机、纸带机等,还没有磁盘等直接存取的存储设备;软件上也处于初级的阶段,没有操作系统和管理数据的工具。数据的组织和管理完全靠程序员手工完成,因此称为“手工管理阶段”。这个阶段数据的管理效率很低。手工管理方式的特点是:⑴数据不保存。⑵程序与数据合在一起,因而数据没有独立性,程序没有弹性,要修改数据必须修改程序。⑶程序员必须自己编程实现数据的存储结构、存取方法和输入输出,迫使程序员直接与物理设备打交道,加大了程序设计难度,编程效率低。⑷数据面向应用,这意味着即使多个不同程序用到相同数据,也得各自定义,数据不仅高度冗余,而且不能共享。7.1.2文件系统阶段进入20世纪60年代,数据管理方式发生了很大的变化。计算机在这个阶段不仅用于科学计算,还大量用于管理。外存储设备也出现了存取效率高得多的直接存储设备,如磁盘、磁鼓等;在软件方面,不仅有了操作系统,而且还出现了专门的数据管理软件,一般称之为文件系统。有了文件系统,数据的增、删、改等操作都变得轻松了。更重要的是数据的复制变得相当容易,使数据可以反复使用。程序员在免除了数据管理工作以后,不仅可以专心从事其他更有意义的工作,而且减少了错误。文件管理方式本质上是把数据组织成文件形式存储在磁盘上。文件是操作系统管理数文件管理系统程序1程序2程序n文件n文件2文件1…………图7-l文件系统阶段数据管理示意图据的基本单位。文件可以命名,通过文件名以记录为单位存取数据,不必关心数据的存储位置。由于文件是根据数据所代表的意义组织的,所以文件能反映现实世界事物。在文件中常涉及下列术语:·数据项:描述事物性质的最小数据单位;·记录:若干数据项的集合称记录,一个记录能表达一个具体事物;·文件:若干记录的集会就叫做文件。显然,数据组织成文件,逻辑关系非常明确,使数据处理真正体现了信息处理,按名存取数据,既形象,又方便。由于有了直接存取存储设备,所以文件可以组织成多种形式,如顺序文件、索引文件等,从而对文件中的记录可顺序访问,也可随机访问。文件方式管理数据是数据管理的一大进步,即使是数据库方式也是在文件系统基础上发展起来的。这一阶段的特点如下:⑴数据可长期保存在磁盘上。⑵数据的物理结构与逻辑结构有了区别,两者之间由文件管理系统进行转换,因而程序与数据之间有物理上的独立性,即数据在存储上的改变不一定会影响到程序,这可使程序员不必过多地考虑数据存放地址,而把精力放在算法上。⑶文件系统提供了数据存取方法,但当数据的物理结构改变时,仍需修改程序。⑷数据不再属于某个特定程序,在一定程度上可以共享。上述特点可用图7-l表示然而,文件方式管理数据还是有很多缺陷的,主要表现在以下几个方面:1.文件是面向特定用途设计的:这意味着有一个应用,就有一个文件相...

1、当您付费下载文档后,您只拥有了使用权限,并不意味着购买了版权,文档只能用于自身使用,不得用于其他商业用途(如 [转卖]进行直接盈利或[编辑后售卖]进行间接盈利)。
2、本站所有内容均由合作方或网友上传,本站不对文档的完整性、权威性及其观点立场正确性做任何保证或承诺!文档内容仅供研究参考,付费前请自行鉴别。
3、如文档内容存在违规,或者侵犯商业秘密、侵犯著作权等,请点击“违规举报”。

碎片内容

最新网络技术和电子商务设计7

确认删除?
VIP
微信客服
  • 扫码咨询
会员Q群
  • 会员专属群点击这里加入QQ群
客服邮箱
回到顶部