电脑桌面
添加小米粒文库到电脑桌面
安装后可以在桌面快捷访问

新员工试用期管理办法表格大全VIP免费

新员工试用期管理办法表格大全_第1页
1/11
新员工试用期管理办法表格大全_第2页
2/11
新员工试用期管理办法表格大全_第3页
3/11
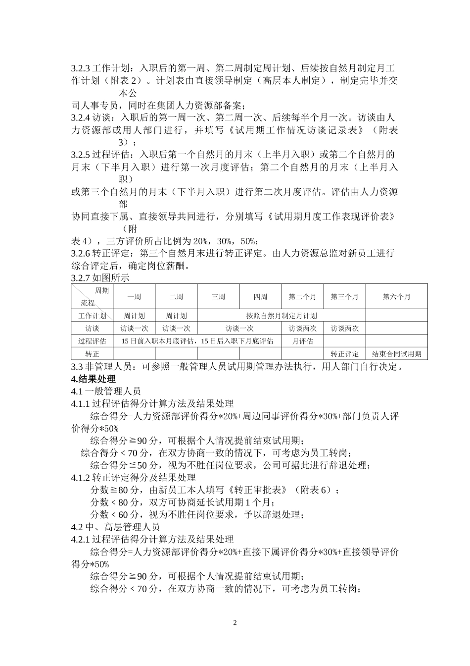
社会招聘新员工试用期管理办法1.管理目的为了加强对试用期员工工作情况的考核,做到及时评估和反馈,提高招聘工作效果,特制定本办法。2.管理组织序号人员类别责任部门1高层、中层、基层、技术人员集团人力资源部2人事行政系统人员集团人力资源部3财务系统人员集团财务部4职能人员、销售人员综管办、集团人力资源部5非管理人员用人部门3.管理周期及流程3.1一般管理人员3.1.1试用管理期为2个月;3.1.2试用期安排:由部门负责人制定2个月的试用期安排计划(附表1),按照计划实施;3.1.3工作计划:入职后的第一周、第二周分别制定周计划、后续按自然月制定月工作计划(附表2)。计划表由用人部门负责人制定,需提前三天制定完毕并交本公司人事专员,同时抄报集团人力资源部备案;3.1.4访谈:入职后的第一周一次、第二周一次、后续每半个月一次。访谈由人力资源部进行,并填写《试用期工作情况访谈记录表》(附表3);3.1.5过程评估:入职后第一个自然月的月末(上半月入职)或第二个自然月的月末(下半月入职)进行月度评估。评估由人力资源部协同周边同事、部门负责人共同进行,分别填写《试用期月度工作表现评价表》(附表4),三方评价所占比例为20%,30%,50%;3.1.6转正评定:转正日提前1周进行转正评定。转正评定由人力资源部配合用人部门进行,填写《转正评定表》(附表5);3.1.7如图所示:周期流程一周二周三周四周五周六周七周八周工作计划周计划周计划按照自然月制定月计划访谈访谈一次访谈一次访谈访谈过程评估15日前入职本月底评估,15日后入职下月底评估转正转正评定转正申请3.2中、高层管理人员:3.2.1试用管理期为3个月;3.2.2试用期安排:由直接领导制定(高层本人制定)3个月的实习安排计划(附表1),按照计划实施;13.2.3工作计划:入职后的第一周、第二周制定周计划、后续按自然月制定月工作计划(附表2)。计划表由直接领导制定(高层本人制定),制定完毕并交本公司人事专员,同时在集团人力资源部备案;3.2.4访谈:入职后的第一周一次、第二周一次、后续每半个月一次。访谈由人力资源部或用人部门进行,并填写《试用期工作情况访谈记录表》(附表3);3.2.5过程评估:入职后第一个自然月的月末(上半月入职)或第二个自然月的月末(下半月入职)进行第一次月度评估;第二个自然月的月末(上半月入职)或第三个自然月的月末(下半月入职)进行第二次月度评估。评估由人力资源部协同直接下属、直接领导共同进行,分别填写《试用期月度工作表现评价表》(附表4),三方评价所占比例为20%,30%,50%;3.2.6转正评定:第三个自然月末进行转正评定。由人力资源总监对新员工进行综合评定后,确定岗位薪酬。3.2.7如图所示周期流程一周二周三周四周第二个月第三个月第六个月工作计划周计划周计划按照自然月制定月计划访谈访谈一次访谈一次访谈一次访谈两次访谈两次过程评估15日前入职本月底评估,15日后入职下月底评估月评估转正转正评定结束合同试用期3.3非管理人员:可参照一般管理人员试用期管理办法执行,用人部门自行决定。4.结果处理4.1一般管理人员4.1.1过程评估得分计算方法及结果处理综合得分=人力资源部评价得分*20%+周边同事评价得分*30%+部门负责人评价得分*50%综合得分≧90分,可根据个人情况提前结束试用期;综合得分﹤70分,在双方协商一致的情况下,可考虑为员工转岗;综合得分≦50分,视为不胜任岗位要求,公司可据此进行辞退处理;4.1.2转正评定得分及结果处理分数≧80分,由新员工本人填写《转正审批表》(附表6);分数﹤80分,双方可协商延长试用期1个月;分数﹤60分,视为不胜任岗位要求,予以辞退处理;4.2中、高层管理人员4.2.1过程评估得分计算方法及结果处理综合得分=人力资源部评价得分*20%+直接下属评价得分*30%+直接领导评价得分*50%综合得分≧90分,可根据个人情况提前结束试用期;综合得分﹤70分,在双方协商一致的情况下,可考虑为员工转岗;2综合得分≦50分,视为不胜任岗位要求,公司可据此进行辞退处理;4.2.2转正评定得分及结果处理分数≧80分,由新员工本人填写《转正审批表》(附表6);分数﹤80分,双方可协商延长试用期1个月...

1、当您付费下载文档后,您只拥有了使用权限,并不意味着购买了版权,文档只能用于自身使用,不得用于其他商业用途(如 [转卖]进行直接盈利或[编辑后售卖]进行间接盈利)。
2、本站所有内容均由合作方或网友上传,本站不对文档的完整性、权威性及其观点立场正确性做任何保证或承诺!文档内容仅供研究参考,付费前请自行鉴别。
3、如文档内容存在违规,或者侵犯商业秘密、侵犯著作权等,请点击“违规举报”。

碎片内容

新员工试用期管理办法表格大全

确认删除?
VIP
微信客服
  • 扫码咨询
会员Q群
  • 会员专属群点击这里加入QQ群
客服邮箱
回到顶部