电脑桌面
添加小米粒文库到电脑桌面
安装后可以在桌面快捷访问

厂区与车间考评标准VIP免费

厂区与车间考评标准_第1页
1/9
厂区与车间考评标准_第2页
2/9
厂区与车间考评标准_第3页
3/9
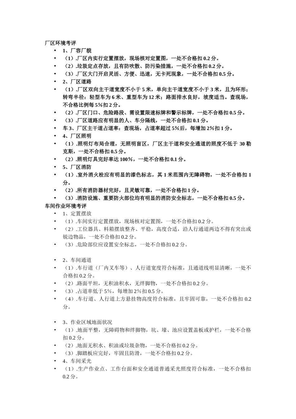
厂区环境考评•1、厂容厂貌•(1).厂区内实行定置摆放,现场核对定置图,一处不合格扣0.2分。•(2).垃圾定点存放,且有防吹散、防污染措施,一处不合格扣0.2分。•(3).厂区大门开启灵活、方便、迅速,无卡死现象,一处不合格扣0.5分。•2、厂区道路•(1).厂区双向主干道宽度不小于5米,单向主干道宽度不小于3米,且为环形;转弯半径:轻型车为6米、重型车为12米;路面排水良好,坡度适当。查现场,不合格比例每5%扣2分。•(2).厂区门口、危险路段、需设置限速标牌和警示标牌,一处不合格扣0.5分。•(3).厂区道路应有明显的人、车分隔线,一处不合格扣0.1分。•车3、厂区主干道占道率:查现场,占道率超过5%后,每增加2%扣1分。•4、厂区照明•(1).照明灯布局合理,无照明盲区,厂区主干道和安全通道的照度不低于30勒克斯,一处不合格扣0.5分。•(2).照明灯具完好率达100%,一处不合格扣0.1分。•5、厂区消防•(1).室外消火栓应有明显的漆色标志,其1米范围内无障碍物,一处不合格扣1分。•(2).所有消防器材完好,且灵敏可靠,一处不合格扣1分。•(3).消防设施、重要防火部位均有明显的消防安全标志,一处不合格扣0.5分。车间作业环境考评•1、定置摆放•(1).车间实行定置摆放,现场核对定置图,一处不合格扣0.2分。•(2).工位器具、料箱摆放整齐、平稳,高度合适,沿人行通道两边不得有突出或锐边物品,一处不合格扣0.2分。•(3).危险部位应设置安全标志,一处不合格扣0.2分。•2、车间通道•(1).车行道(厂内叉车等)、人行道宽度符合标准,且通道线明显清晰,一处不合格扣0.2分。•(2).路面平坦,无积油积水,无绊脚物,一处不合格扣0.2分。•(3).占道率低于5%,每增加2%扣0.5分。•(4).车行道、人行道上方悬挂物高度符合标准,且牢固可靠,一处不合格扣0.2分。•3、作业区域地面状况•(1).地面平整,无障碍物和绊脚物,坑、壕、池应设置盖板或护栏,一处不合格扣0.2分。•(2).地面无积水、积油或垃圾杂物,一处不合格扣0.2分。•(3).脚踏板应完好,牢固且防滑,一处不合格扣0.2分。•4、车间采光•(1).生产作业点、工作台面和安全通道普通采光照度符合标准,一处不合格扣0.2分。•(2).照明灯具完好率达100%,一处不合格扣0.1分。•5、车间消防设施•(1).按规定配备消防器材,且灵敏可靠,一处不合格扣0.5分。•(2).消防器材和防火部位均设置明显标志,一处不合格扣0.5分。•6、设备设施布局•(1).设备设施与墙、柱间以及设备设施之间应留有足够的距离,或安全隔离,一处不合格扣0.2分。•(2).各种操作部位、观察部位应符合人机工程的距离要求,一处不合格扣0.2分。•7、职业危害作业点治理率为100%职业危害作业点均采取有效治理或防范措施,查资料和现场,每下降2%扣0.5分。仓库考评•1、仓库通道•(1).车行道、人行道宽度符合标准,一处不合格扣0.5分。•(2).路面平坦,无积油积水,无绊脚物,一处不合格扣0.2分。•(3).占道率小于5%,每增加5%扣0.3分。•2、仓库采光•(1).作业点和安全通道采光符合标准,一处不合格扣0.2分。•(2).照明灯具完好率达100%,凡有易燃物的地方应采取防爆措施,一处不合格扣1分•3、仓库消防设施•(1).防火制度齐全,消防设施标识及防火安全标志准确、齐全。•(2).按规定的数量和种类配备消防器材,且灵敏可靠。•(3).消防通道畅通。上述条款一处不合格扣1分。•4、物品储存•(1).物品应分类储存,定置区域线清晰,数量和区域不超限,一处不合格扣0.2分。•(2).物品存放平稳,便于移动,不超高垛放,一处不合格扣0.5分。•(3).物品存放区与墙距、梁距、柱距,以及物品之间应符合安全距离的要求,一处不合格扣0.5分。危险化学品使用现场考评•1、现场安全条件•(1).作业现场应与明火区、高温区保持足够的安全距离,一处不合格扣全分。•(2).作业现场应设有安全告示牌,标明该作业区危险化学品的特性、操作安全要点、应急预案等,一处不合格扣2分。•(3).凡产生毒物的作业现场应设有稀释水源,且备有公用的防毒面具和防毒服,一处不合格扣2分。•(4...

1、当您付费下载文档后,您只拥有了使用权限,并不意味着购买了版权,文档只能用于自身使用,不得用于其他商业用途(如 [转卖]进行直接盈利或[编辑后售卖]进行间接盈利)。
2、本站所有内容均由合作方或网友上传,本站不对文档的完整性、权威性及其观点立场正确性做任何保证或承诺!文档内容仅供研究参考,付费前请自行鉴别。
3、如文档内容存在违规,或者侵犯商业秘密、侵犯著作权等,请点击“违规举报”。

碎片内容

厂区与车间考评标准

确认删除?
VIP
微信客服
  • 扫码咨询
会员Q群
  • 会员专属群点击这里加入QQ群
客服邮箱
回到顶部