电脑桌面
添加小米粒文库到电脑桌面
安装后可以在桌面快捷访问

独立基础杯形基础施工作业指导书VIP免费

独立基础杯形基础施工作业指导书_第1页
1/7
独立基础杯形基础施工作业指导书_第2页
2/7
独立基础杯形基础施工作业指导书_第3页
3/7
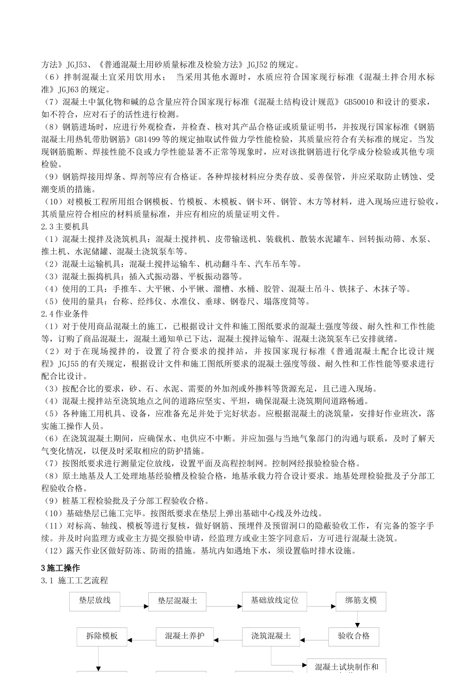
独立基础杯形基础施工作业指导书1总则1.1编制目的为了规范独立基础与杯形基础的施工作业,统一施工准备、施工操作、质量标准的内容和对成品保护、职业健康安全、环境保护的要求,并为编制独立基础与杯形基础工程的施工技术交底提供依据,特编制此作业指导书。1.2适用范围本作业指导书适用于一般建(构)筑物的钢筋混凝土独立基础和预制钢筋混凝土柱的钢筋混凝土杯形基础施工。1.3编制依据(1)建筑工程施工质量验收统一标准GB50300-2001(2)建筑地基基础工程施工质量验收规范GB50202-2002(3)混凝土结构工程施工质量验收规范GB50204-2002(4)钢筋混凝土用热轧带肋钢筋GB1499(5)硅酸盐水泥、普通硅酸盐水泥GB175-1999(6)混凝土外加剂GB8076-1997(7)混凝土外加剂应用技术规范GB50119-88(8)用于水泥和混凝土中的粉煤灰GB1596(9)普通混凝土用碎石或卵石质量标准及检验方法JGJ53(10)普通混凝土用砂质量标准及检验方法JGJ52(11)混凝土拌合用水标准JGJ63(12)普通混凝土配合比设计规程JGJ55-2000(13)混凝土质量控制标准GB50164(14)混凝土强度检验评定标准GBJ107(15)建筑工程冬期施工规程JGJ104-97(16)国家和当地政府有关安全、防火、劳动保护等现行有关标准和规程。2施工准备2.1技术准备(1)认真审阅图纸,进行图纸会审,了解和掌握图纸和设计文件对独立基础或杯形基础的技术要求。(2)结合现场情况,编制独立基础或杯形基础的施工技术方案,并向操作人员进行详细的施工技术交底。(3)按照设计文件和施工图纸的要求,向商品混凝土搅拌站订购了商品混凝土,对于在现场搅拌的,进行混凝土配合比的设计与试配。2.2材料要求(1)水泥进场时应对其品种、级别、包装或散装仓号、出厂日期、合格证件等进行检查验收,并应对其强度、安定性及其它必要的性能指标进行复验,其质量必须符合相应水泥的现行国家标准。(2)当使用中对水泥质量有怀疑或出厂超过三个月(快硬硅酸盐水泥超过一个月)时,应进行复验,并按复验结果使用。(3)混凝土中掺用外加剂时,外加剂的质量及应用技术应符合现行国家标准《混凝土外加剂》GB8076、《混凝土外加剂应用技术规范》GB50119的规定。(4)混凝土中掺用矿物掺合料的质量应符合现行国家标准《用于水泥和混凝土中的粉煤灰》GB1596等的规定。矿物掺合料的掺量应通过试验确定。(5)普通混凝土所用的粗、细骨料的质量应符合国家现行标准《普通混凝土用碎石或卵石质量标准及检验混凝土养护拆除模板内壁凿毛杯底找平检查验收垫层混凝土基础放线定位绑筋支模验收合格浇筑混凝土垫层放线混凝土试块制作和标养方法》JGJ53、《普通混凝土用砂质量标准及检验方法》JGJ52的规定。(6)拌制混凝土宜采用饮用水;当采用其他水源时,水质应符合国家现行标准《混凝土拌合用水标准》JGJ63的规定。(7)混凝土中氯化物和碱的总含量应符合国家现行标准《混凝土结构设计规范》GB50010和设计的要求,如不符合,应对石子的活性进行检测。(8)钢筋进场时,应进行外观检查,并检查、核对其产品合格证或质量证明书,并按现行国家标准《钢筋混凝土用热轧带肋钢筋》GB1499等的规定抽取试件做力学性能检验,其质量应符合有关标准的规定。当发现钢筋脆断、焊接性能不良或力学性能显著不正常等现象时,应对该批钢筋进行化学成分检验或其他专项检验。(9)钢筋焊接用焊条、焊剂等应有合格证。各种焊接材料应分类存放、妥善保管,并应采取防止锈蚀、受潮变质的措施。(10)对模板工程所用组合钢模板、竹模板、木模板、钢卡环、钢管、木方等材料,进入现场应进行验收,其质量应符合相应的材料质量标准,并应有相应的质量证明文件。2.3主要机具(1)混凝土搅拌及浇筑机具:混凝土搅拌机、皮带输送机、装载机、散装水泥罐车、回转振动筛、水泵、推土机、水泥储罐、混凝土浇筑泵车等。(2)混凝土运输机具:混凝土搅拌运输车、机动翻斗车、汽车吊车等。(3)混凝土振捣机具:插入式振动器、平板振动器等。(4)使用的工具:手推车、大平锹、小平锹、溜槽、水桶、胶管、混凝土吊斗、铁抹子、木抹子等。(5)使用的量具:台称、经纬仪、水准仪、垂球、钢卷尺、塌落度筒...

1、当您付费下载文档后,您只拥有了使用权限,并不意味着购买了版权,文档只能用于自身使用,不得用于其他商业用途(如 [转卖]进行直接盈利或[编辑后售卖]进行间接盈利)。
2、本站所有内容均由合作方或网友上传,本站不对文档的完整性、权威性及其观点立场正确性做任何保证或承诺!文档内容仅供研究参考,付费前请自行鉴别。
3、如文档内容存在违规,或者侵犯商业秘密、侵犯著作权等,请点击“违规举报”。

碎片内容

独立基础杯形基础施工作业指导书

您可能关注的文档

确认删除?
VIP
微信客服
  • 扫码咨询
会员Q群
  • 会员专属群点击这里加入QQ群
客服邮箱
回到顶部