电脑桌面
添加小米粒文库到电脑桌面
安装后可以在桌面快捷访问

公司中秋节福利实施方案VIP免费

公司中秋节福利实施方案_第1页
1/8
公司中秋节福利实施方案_第2页
2/8
公司中秋节福利实施方案_第3页
3/8
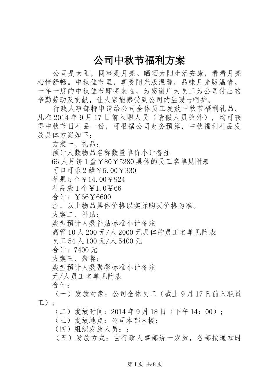
公司中秋节福利方案公司是太阳,同事是月亮。晒晒太阳生活安康,看看月亮心情舒畅。中秋佳节里,享受阳光版温馨,品味月光版温情。一年一度的中秋佳节即将来临,为感谢广大员工为公司付出的辛勤劳动及贡献,让大家能感受到公司的温暖与呵护。行政人事部特申请给公司全体员工发放中秋节福利礼品。凡在2014年9月17日前入职人员(请假人员除外),均可获得中秋节日礼品一份,可根据公司财务预算,中秋福利礼品发放具体方案如下:方案一、礼品:预计人数物品名称数量单价小计备注66人月饼1盒¥80¥5280具体的员工名单见附表可口可乐2鑵¥5.00¥330苹果5个¥14.00¥924礼品袋1个¥1.0¥66合计:¥66¥6600注。以上物品具体价格以实际购买价格为准。方案二、补贴:类型预计人数补贴标准小计备注高管10人200元/人2000元具体的员工名单见附表员工54人100元/人5400元合计:7400元方案三、聚餐:类型预计人数聚餐标准小计备注元/人员工名单见附表合计:(一)发放对象:公司全体员工(截止9月17日前入职员工);(二)发放时间:2014年9月18日(下午14:00);(三)发放地点:公司本部8楼;(四)组织发放人员:;(五)发放方式:由行政人事部统一发放,各部按通知时第1页共8页间,安排人员到指定地点领取,各部门领取时根据附件表格,自行将当天在职人员名单统计清楚,并请在2014年9月18日上午10点前提交到行政人事部行政专员处,我部将按部门提交名单实际人数发放数量;(六)物品采购:所有物品需在9月17日下午17:00准时送到公司;(七)注意事项:1、各部门在将礼品领回去之后,请尽快发放给各位员工,如发现月饼有发霉或其它质量问题,饮料有开启过期现象,请勿食用,并请发放当天及时到行政人事部换取,越期不换;2、为避免出现有人重复领取,我部只按各部门所确认的名单人数发放,请各部门准确统计好名单;3、因物品在运送、搬运过程中可能有损坏的情况,如损坏情况不严重,而非质量问题将不作更换;另外损坏情况严重的,将视情况而定再做更换;4、人员统计表截止2014年8月27日入职员工。(八)相关附件:各部门人员名单.xls121.正逢中秋之际,祝您位高权重责任轻,钱多事少离家近,每天睡到自然醒,工资数到手抽筋,奖金多到车来运,别人加班您加薪。2.一个微笑可以融化沉重的脸,一句安慰可以鼓舞丧气的心田,一点帮助可以减轻人生重担,一次分享可以激励奋发向前。愿我的短信可以温暖你的疲惫~~3.给老总发短消息祝中秋节快乐,片刻收到回信,心想老总真客气,打开一看——“今晚公司没人值班太不安全,要不你就辛苦一下吧”——欲哭无泪4.祝你的事业和生活像那中秋的圆月一样,亮亮堂堂,圆圆满满。5.中天皓月明世界,遍地笙歌乐团圆。祝您的事业更加成功,从本次月圆时开始,好事不断……6.又是月圆思念日,你在他乡是否安康。家人挂念念你,朋友想念你……祝福你,在他乡的人。第2页共8页7.福星高照,喜气长留。祥云浮紫阁,喜气溢朱门。帘短能留月,楼高不碍云。兰经香风满,松窗夜月圆。8.一周的工作后,我常感到疲惫不堪,为此我的解释是睡眠不足。可最近,看了一组数据之后才知道,我不是缺乏睡眠,而是工作过度。中国一共有12亿人口,其中有三亿退休,那就只剩下9亿人工作了;8亿人在农村,那就只剩下一亿人在工作;二千万是学生,那只剩下八千万人在工作;这八千万当中有四千万是政府工作人员,其中一千万在打牌,一千万在看报,七百万在厕所,一千万在聊天,三百万在打毛衣。那只剩下四千万人在工作;三千万人工作在机关事业单位,只剩下一千万人在工作;剩下的人里,有三百万是军人,只剩下七百万人做工作;在任意的时间里,全国各医院都共有二百八十五万三千七百九十六人接受治疗,只剩下四百一十四万六千二百零四人在工作;其中四百一十四万六千一百零二人正在坐牢,而其中再有一百人在驱使、监督、评价别人的工作,就只剩两个人在工作-你和我,而你,你现在,就是现在,正坐在电脑前面看笑话。所以,只剩下我在工作,难怪我很累。。。。觉得有意思就发给可爱的同事们,气气、也宽慰一下你们。。^_^工作辛苦了,中秋提“钱”快乐。。9.日圆,月圆,团团圆圆。官源,财源,左右...

1、当您付费下载文档后,您只拥有了使用权限,并不意味着购买了版权,文档只能用于自身使用,不得用于其他商业用途(如 [转卖]进行直接盈利或[编辑后售卖]进行间接盈利)。
2、本站所有内容均由合作方或网友上传,本站不对文档的完整性、权威性及其观点立场正确性做任何保证或承诺!文档内容仅供研究参考,付费前请自行鉴别。
3、如文档内容存在违规,或者侵犯商业秘密、侵犯著作权等,请点击“违规举报”。

碎片内容

公司中秋节福利实施方案

您可能关注的文档

确认删除?
VIP
微信客服
  • 扫码咨询
会员Q群
  • 会员专属群点击这里加入QQ群
客服邮箱
回到顶部