电脑桌面
添加小米粒文库到电脑桌面
安装后可以在桌面快捷访问

企业部门职能与岗位职责复习知识VIP免费

企业部门职能与岗位职责复习知识_第1页
1/11
企业部门职能与岗位职责复习知识_第2页
2/11
企业部门职能与岗位职责复习知识_第3页
3/11
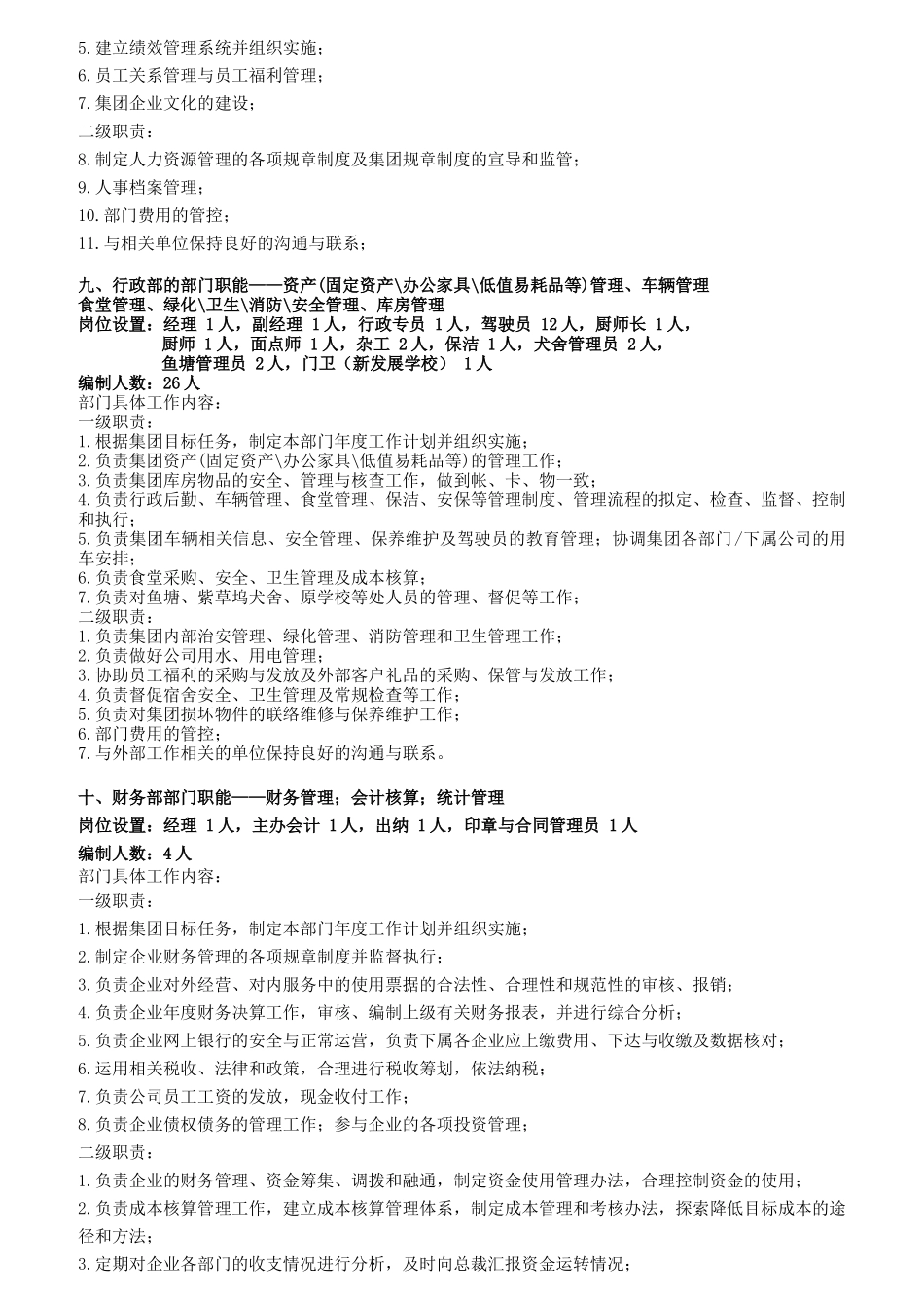
部门职能、岗位职责复习资料一、岗位职责的定义指一个岗位所要求的需要去完成的工作内容以及应当承担的责任范围。岗位,是组织为完成某项任务而确立的,由工种、职务、和等级内容组成。职责,是职务与责任的统一,由授权范围和相应的责任两部分组成。岗位职责,又称职位说明书,是对企业各类岗位的性质、任务、职责、劳动条件和环境,以及员工承担本岗位任务应具备的资格条件所进行的系统分析与研究,最终形成的产物。二、实行岗位职责管理的作用和意义1、可以最大限度地实现劳动用工的科学配置;2、有效地防止因职务重叠而发生的工作扯皮现象;3、提高内部竞争活力,更好地发现和使用人才;4、是组织考核的依据;5、提高工作效率和工作质量;6、规范操作行为;7、减少违章行为和违章事故的发生。三、制定岗位职责的原则1.要让员工自己真正明白岗位的工作性质。2.企业在制定岗位职责时,要考虑尽可能一个岗位包含多项工作内容,以便发挥岗位上的员工由于长期从事单一型工作而被埋没了个人的其他才能。3.在企业人力资源许可情况下,可在有些岗位职责里设定针对在固定期间内出色完成既定任务之后,可以获得转换到其他岗位的工作的权利。四、岗位说明书的特点1、强调对工作职责的准确界定,明确体现岗位价值贡献和工作结果衡量标准;2、顾及到招聘、培训、绩效、薪酬等人力资源板块应用需求;3、动态维护方便,既考虑了岗位功能的现状,又便于未来补充完善。五、岗位职责在企业中的运用1、岗位职责为的实现奠定基础1)借助于岗位职责,企业不断完善组织架构,实现劳动用工的科学配置2)借助于岗位职责,推动企业管理的制度化和规范化3)通过岗位职责,规范员工操作行为,提高工作效率2、岗位职责为人力资源开发与管理提供依据1)岗位职责为人力资源规划提供依据2)岗位职责为岗位定员/人职匹配提供了依据3)岗位职责为员工培训提供依据4)岗位职责为员工考核提供依据5)岗位职责是合理制定薪酬标准的基础六、信息管理部的部门职能——网络设备管理、系统维护、影像管理岗位设置:副经理1人,网络管理员1人编制人数:2人部门具体工作内容:一级职责:1.根据集团目标任务,制定本部门年度工作计划并组织实施;2.网络安全的管理、维护;3.公司网站的建设和维护;4.负责系统的运行与管理;5.公司办公系统、电话系统、机房服务器、监控设备的日常巡检、清理和定期维护保养;二级职责:6.完善公司网站管理制度和应急预案;7.办公区域内电话和网络的布线;8.建立健全电子设备档案并有效管理;9.办公电脑、电话、网络的安装与调试;10.电子类产品的计划、审核和报批;11.对公司举办的各种活动的技术支持;12.负责公司信息化培训与咨询;一三.部门费用的管控;14.与相关单位保持良好的联系与沟通。七、办公室的部门职能——综合服务、公共关系维护、法务、文档管理岗位设置:主任1人,副主任1人,秘书1人,文书档案员1人内勤1人,对外接待员1人编制人数:6人部门具体工作内容:一级职责:1.根据集团目标任务,制定本部门年度工作计划并组织实施;2.负责公共关系维护,主要包括与政府职能部门、客户间的沟通、联系等;3.公司对外经济合同的起草、外部经济合同的审核及其他与法律相关的事项;4.负责集团对内、对外的宣传工作;5.部门费用的管控。二级职责:1.负责集团文字性工作,包括起草工作总结、领导发言稿等,做好会议纪要等;2.负责文件、资料的上传、下达、跟踪及反馈;3.负责协助集团董事长、总裁、副总裁处理日常工作;4.公司网站内容的收集、草拟、初审、上报和编辑;5.办好公司内刊及相关主题展板;6.建立集团文书档案并进行有效管理;7.会务管理,包括组织召集集团办公会、员工大会和各种大型活动;8.票务管理,包括飞机票/火车票的预定与费用结算、护照与签证等相关证件的办理。八、人力资源部的部门职能——人力资源管理、规章制度建设、企业文化建设、人事档案管理岗位设置:经理1人,招聘与员工关系专员1人,培训与绩效考核专员1人编制人数:3人部门具体工作内容:一级职责:1.根据公司发展战略,制定中长期的人力资源规划和年度人力资源计划;2.根据年度人力需求计划及现有岗位数...

1、当您付费下载文档后,您只拥有了使用权限,并不意味着购买了版权,文档只能用于自身使用,不得用于其他商业用途(如 [转卖]进行直接盈利或[编辑后售卖]进行间接盈利)。
2、本站所有内容均由合作方或网友上传,本站不对文档的完整性、权威性及其观点立场正确性做任何保证或承诺!文档内容仅供研究参考,付费前请自行鉴别。
3、如文档内容存在违规,或者侵犯商业秘密、侵犯著作权等,请点击“违规举报”。

碎片内容

企业部门职能与岗位职责复习知识

确认删除?
VIP
微信客服
  • 扫码咨询
会员Q群
  • 会员专属群点击这里加入QQ群
客服邮箱
回到顶部