电脑桌面
添加小米粒文库到电脑桌面
安装后可以在桌面快捷访问

某餐饮发展有限公司岗位职责汇编VIP专享VIP免费

某餐饮发展有限公司岗位职责汇编_第1页
1/11
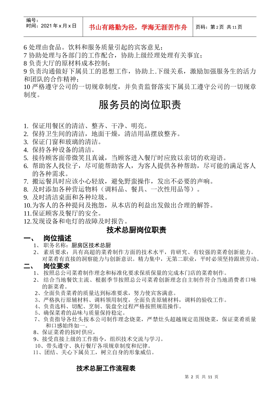
某餐饮发展有限公司岗位职责汇编_第2页
2/11
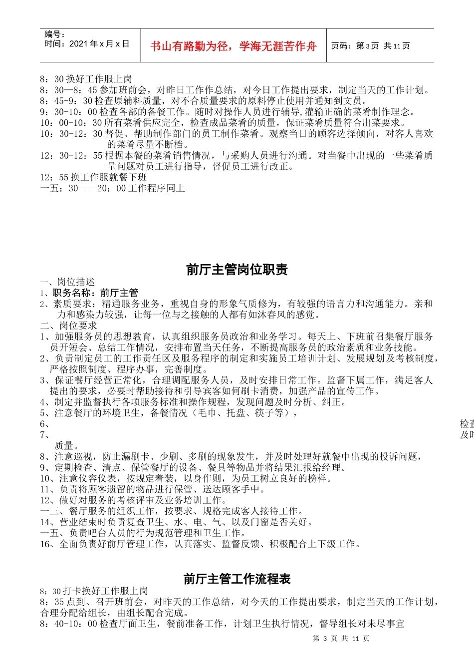
某餐饮发展有限公司岗位职责汇编_第3页
3/11
第1页共11页编号:时间:2021年x月x日书山有路勤为径,学海无涯苦作舟页码:第1页共11页岗位职责课程绍兴外婆烧餐饮发展有限公司主管岗位职责管理范围:大厅日常服务及日常卫生基本职责:指挥整个大厅的服务员,并承担所有日常大厅经营责任。责任:1训练并监督服务员严格按照服务规程操作,全心全意,毫无保留地去引导示范;2负责巡视店内布置。卫生情况,领用必须物品;3负责检查服务员的仪表和个人卫生情况;4负责保证所有宾客预约都有记录,所有到店宾客都被热情接待;5负责制订服务员工作时间表,合理安排,控制人力成本,填写必要事故报告;第2页共11页第1页共11页编号:时间:2021年x月x日书山有路勤为径,学海无涯苦作舟页码:第2页共11页6处理由食品。饮料和服务质量引起的宾客意见;7协助处理与各部门的工作配合,协助上级经理处理有关事宜;8负责大厅的原材料成本控制;9负责沟通做好下属员工的思想工作,协助上.下级关系,激励加强服务生的活力和团队的合作精神;10严格遵守公司的一切规章制度,并负责监督落实下属员工遵守公司的一切规章制度。服务员的岗位职责1.保证用餐区的清洁、整齐、干净、明亮。2.保持卫生间的清洁,地面干燥,清洁用品摆放整齐。3.保证门窗和玻璃的清洁。4.保持各种设备的清洁。5.接待顾客面带微笑且真诚,当顾客进入餐厅时应致以亲切的欢迎语。6.帮助客人找位子,尽可能帮助客人,为客人提供各种帮助,尽可能的满足客人的各种需求。7.搬运餐具时应该小心轻放,避免野蛮操作,发出不必要的声响。8.及时添加各种营运物料(调料品、餐具、一次性用品等)。9.及时清洁桌面和各种垃圾。10.为客人的各种提问及抱怨,从本店的利益出发做出合理的解答。11.保证顾客及餐厅的安全。12.发现设备和电灯的故障及时报告。技术总厨岗位职责一、岗位描述1、职务名称:厨房区技术总厨2、素质要求:具有高超的菜肴制作方面的技术水平,肯研究、有较强的菜肴创新能力。对菜肴有直接的洞察能力与创新意识。精力集中,无第二职业,平时必须坚持跟班劳动。二、岗位要求1、按照总公司菜肴制作理念和标准化要求保质保量的完成本门店的菜肴制作。2、结合当地餐饮主流、根据季节按照总公司菜肴创新理念自主制作符合当地消费者口味的新菜肴。2、全面负责菜肴的质量达到标准要求,努力使宾客满意。3、严格执行原辅材料、调料领用制度,全面负责原辅材料,调料的验收工作。4、负责选料、切配、烹制、装盘全过程严格按照规范操作。5、确保菜肴的品味与质量保持稳定。7、负责指导各灶头按本公司制作理念烧菜,严禁灶头超越规定范围烧菜,保证菜肴质量和口感始终如一。8、保证菜肴的按时供应,9、接受直接上级的工作指令,组织技术交流与学习。10、带头遵守、执行餐厅各项规章制度和纪律。11、团结、关心下属员工,树立自身的形象威信。技术总厨工作流程表第3页共11页第2页共11页编号:时间:2021年x月x日书山有路勤为径,学海无涯苦作舟页码:第3页共11页8:30换好工作服上岗8:30—8:45参加班前会,对昨日工作作总结,对今日工作提出要求,制定当天的工作计划。8:45-9:30检查原辅料质量,对不合质量要求的原料停止使用并通知到文员。9:30-10:00检查各部的备餐工作。随时对操作人员进行辅导,灌输正确的菜肴制作理念。10:00-10:30所有菜肴供应完全,检查成品菜肴的质量,保证菜肴质量符合出菜要求。10:30-12:30督促、帮助制作部门的员工制作菜肴。观察当日的顾客选择倾向,对客人喜欢的菜肴尽量不断档。12:30-12:55根据本餐的菜肴销售情况,与采购人员进行沟通。对当餐中出现的一些菜肴质量问题对员工进行指导,督促员工进行改正。12:55换工作服就餐下班一五:30——20:00工作程序同上前厅主管岗位职责一、岗位描述1、职务名称:前厅主管2、素质要求:精通服务业务,重视自身的形象气质修为,有较强的语言力和沟通能力。亲和力和感染力较强,让每一位与之接触的人都有如沐春风的感觉。二、岗位要求1、加强服务员的思想教育,认真组织服务员政治和业务学习。每天上、下班前召集餐厅服务员开短会、总结工作情况,安排布置当天任务,不断提高服务员的政治素质和业务...

1、当您付费下载文档后,您只拥有了使用权限,并不意味着购买了版权,文档只能用于自身使用,不得用于其他商业用途(如 [转卖]进行直接盈利或[编辑后售卖]进行间接盈利)。
2、本站所有内容均由合作方或网友上传,本站不对文档的完整性、权威性及其观点立场正确性做任何保证或承诺!文档内容仅供研究参考,付费前请自行鉴别。
3、如文档内容存在违规,或者侵犯商业秘密、侵犯著作权等,请点击“违规举报”。

碎片内容

某餐饮发展有限公司岗位职责汇编

确认删除?
VIP
微信客服
  • 扫码咨询
会员Q群
  • 会员专属群点击这里加入QQ群
客服邮箱
回到顶部