电脑桌面
添加小米粒文库到电脑桌面
安装后可以在桌面快捷访问

标准采购作业细则(DOC8页)VIP免费

标准采购作业细则(DOC8页)_第1页
1/8
标准采购作业细则(DOC8页)_第2页
2/8
标准采购作业细则(DOC8页)_第3页
3/8
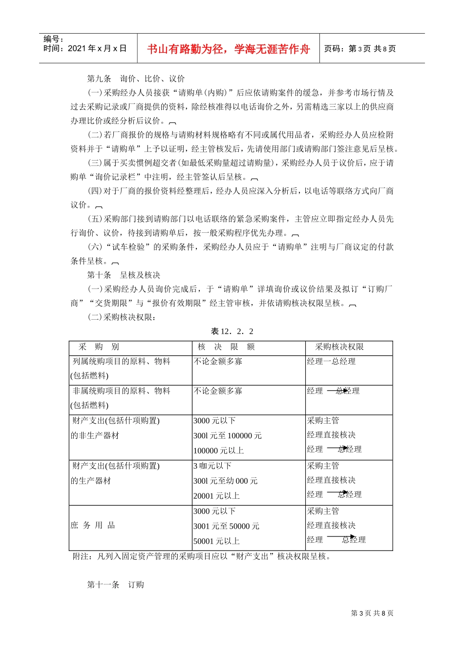
第1页共8页编号:时间:2021年x月x日书山有路勤为径,学海无涯苦作舟页码:第1页共8页标准采购作业细则□请购第一条请购部门的划分各项材料的请购部门如下:(一)常备材料:生产管理部门(二)预备材料:物料管理部门(三)非常备材料:1.订货生产用料:生产管理部门2.其他用料:使用部门或物料管理部门第二条请购单的开立、递送(一)请购经办人员应依存量管理基准、用料预算,参酌库存情况开立请购单,并注明材料的品名、规格、数量、需求日期及注意事项经主管审核后依请购核决权限呈核并编号(由各部门依事业部别编订),“请购单(内购)(外购)”附“请购案件寄送清单”送采购部门。(二)需用日期相同且属同一供应厂商供应的统购材料,请购部门应以请购单附表,一单多品方式,提出请购。(三)紧急请购时,由请购部门于“请购单”“说明栏”注明原因,并加盖“紧急采购”章,以急件卷宗递送。(四)材料检验须待试车方能实施者,请购部门应于“请购单”上注明“试车检验”及“预定试车期限”。(五)庶务用品由物料管理部门按月依耗用状况,并考虑库存情况,填制“请购单”提出请购。第三条免开请购单部分(一)下列总务性物品免开请购单,并可以“总务用品申请单”委托总务部门办理,但其核决权限另订,其列举如下:1.贺奠用物品:花圈、花篮、礼物等。2.招待用品:饮料、香烟等。3.书报(含技术性书籍及定期刊物)、名片、文具等。4.打字、刻印、报表等。(二)零星采购及小额零星采购材料项目。第四条请购核决权限(一)内购:1.原物料:(1)请购金额预估在1万元以上者,由科长核决。(2)请购金额预估在1万元至5万元者,由经理核决。(3)请购金额预估在5万元以上者,由总经理核决。2.财产支出:第2页共8页编号:时间:2021年x月x日书山有路勤为径,学海无涯苦作舟页码:第2页共8页(1)请购金额预估在2000元以下者,由科长核决。(2)请购金额预估在2000元至2万元者,由经理核决。(3)请购金额预估在2万元以上者,由总经理核决。3.总务性用品:(1)请购金额预估在1000元以下者,由科长核决。(2)请购金额预估在1000元至1万元者,由经理核决。(3)请购金额预估在1万元以上者,由总经理核决。附注:凡列入固定资产管理的请购项目应以“财产支出”核决权限呈核。(二)外购:1.请购金额预估在10万(含)元以下者,由经理核决。2.请购金额预估在10万元以上者,由总经理核决。第五条请购案件的撤销(一)请购案件的撤销应立即由原请购部门通知采购部门停止采购,同时于“请购单(内购)”或“请购单(外购)”第一、二联加盖红色“撤销”的戳记及注明撤销原因。(二)采购部门办妥撤销后,依下列规定办理:1.采购部门于原请购单加盖“撤销”章后,送回原请购部门。2.原“请购单”已送物料管理部门待办收料时,采购部门应通知撤销,并由物料管理部门据以将原请购单退回原请购部门。3.原请购单未能撤销时,采购部门应通知原请购部门。□采购第一节一般规定第六条采购部门的划分(一)内购:由国内采购部门负责办理。(二)外购:由国外采购部门负责办理,其进口庶务由业务部门办理。(三)总经理或经理对于重要材料的采购,可直接与供应商或代理商议价。专案用料,必要时由经理或总经理指派专人或指定部门协助办理采购作业。第七条采购作业方式除一般采购作业方式外,采购部门可依材料使用及采购特性,选择下列一种最有利的方式进行采购:(一)集中计划采购:凡具有共同性的材料,须以集中计划办理采购较为有利者,可核定材料项目,通知各请购部门依计划提出请购,采购部门定期集中办理采购。(二)长期报价采购:凡经常性使用,且使用量较大宗的材料,采购部门应事先选定厂商,议定长期供应价格,呈准后通知各请购部门依需要提出请购。第八条采购作业处理期限采购部门应依采购地区、材料特性及市场供需,分类制定材料采购作业处理期限,通知各有关部门以便参考,遇有变更时,应立即修正。第二节国内采购作业处理第3页共8页编号:时间:2021年x月x日书山有路勤为径,学海无涯苦作舟页码:第3页共8页第九条询价、比价、议价(一)采购经办人员接获“请购单(内购)”后应依请购案件的缓...

1、当您付费下载文档后,您只拥有了使用权限,并不意味着购买了版权,文档只能用于自身使用,不得用于其他商业用途(如 [转卖]进行直接盈利或[编辑后售卖]进行间接盈利)。
2、本站所有内容均由合作方或网友上传,本站不对文档的完整性、权威性及其观点立场正确性做任何保证或承诺!文档内容仅供研究参考,付费前请自行鉴别。
3、如文档内容存在违规,或者侵犯商业秘密、侵犯著作权等,请点击“违规举报”。

碎片内容

标准采购作业细则(DOC8页)

确认删除?
VIP
微信客服
  • 扫码咨询
会员Q群
  • 会员专属群点击这里加入QQ群
客服邮箱
回到顶部