电脑桌面
添加小米粒文库到电脑桌面
安装后可以在桌面快捷访问

人力资源管理系统建立方案VIP免费

人力资源管理系统建立方案_第1页
1/8
人力资源管理系统建立方案_第2页
2/8
人力资源管理系统建立方案_第3页
3/8
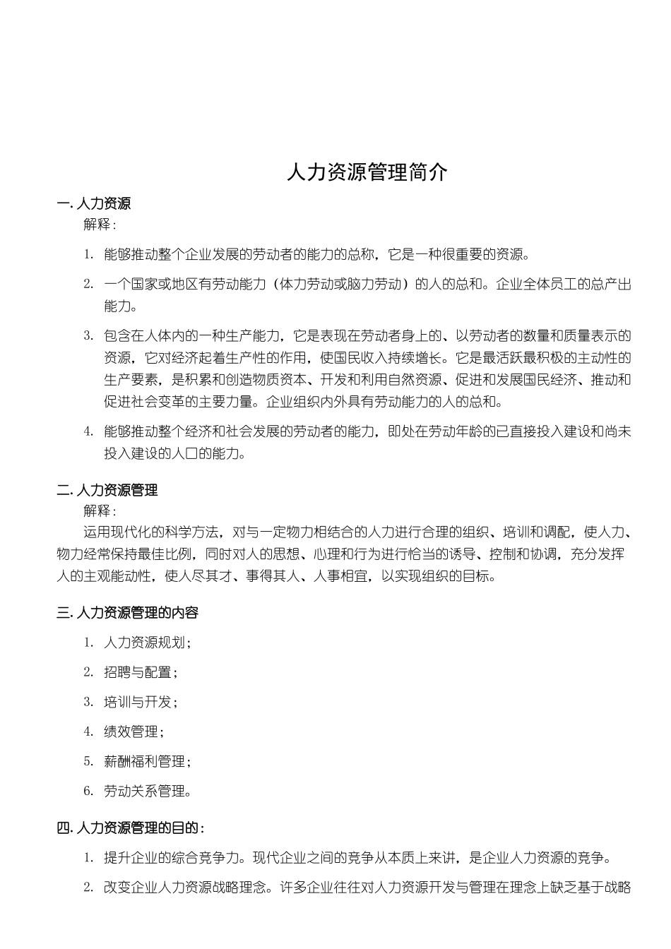
人力资源管理系统建立方案人力资源管理简介一.人力资源解释:1.能够推动整个企业发展的劳动者的能力的总称,它是一种很重要的资源。2.一个国家或地区有劳动能力(体力劳动或脑力劳动)的人的总和。企业全体员工的总产出能力。3.包含在人体内的一种生产能力,它是表现在劳动者身上的、以劳动者的数量和质量表示的资源,它对经济起着生产性的作用,使国民收入持续增长。它是最活跃最积极的主动性的生产要素,是积累和创造物质资本、开发和利用自然资源、促进和发展国民经济、推动和促进社会变革的主要力量。企业组织内外具有劳动能力的人的总和。4.能够推动整个经济和社会发展的劳动者的能力,即处在劳动年龄的已直接投入建设和尚未投入建设的人口的能力。二.人力资源管理解释:运用现代化的科学方法,对与一定物力相结合的人力进行合理的组织、培训和调配,使人力、物力经常保持最佳比例,同时对人的思想、心理和行为进行恰当的诱导、控制和协调,充分发挥人的主观能动性,使人尽其才、事得其人、人事相宜,以实现组织的目标。三.人力资源管理的内容1.人力资源规划;2.招聘与配置;3.培训与开发;4.绩效管理;5.薪酬福利管理;6.劳动关系管理。四.人力资源管理的目的:1.提升企业的综合竞争力。现代企业之间的竞争从本质上来讲,是企业人力资源的竞争。2.改变企业人力资源战略理念。许多企业往往对人力资源开发与管理在理念上缺乏基于战略的系统思考,在实务操作上缺乏系统设计,头痛医头、脚痛医脚,易患“改革多动症”。3.根据企业宏观经济环境、企业发展战略、人力资源市场状况和内部人力资源现状,为企业编制合理的岗位、配备合适的人选,以谋求全局的优化。4.提升人力资源管理,是提升企业经营管理的有力途径之一。5.通过对企业人力资源的整合,来驱动企业核心能力的形成与保持。6.充分、有效地激发全员的内在潜能,并依靠人的潜能发挥来支撑企业战略的有效实施。优秀公司所以优秀是因为他们能把普通人组织起来做出不普通的事业。——(美)汤姆·彼得斯小罗伯特·沃特曼你可以接管我的工厂,烧掉我的厂房,但只要留下我的那些人,我就可以重建IBM公司。——(美)IBM公司创建人沃森将我所有的工厂、设备、市场、资金全夺去,但只要保留我的组织、人员,四年以后,我仍将是一个钢铁大王。——(美)钢铁大王卡内基我最大的成就是发现人才,发现一大批人才。他们比绝大多数的首席执行官都要优秀。这些一流的人物在GE如鱼得水。——(美)通用电气公司CEO杰克·韦尔奇所谓企业管理,最终就是人事管理。人事管理,就是企业管理的代名词。——(美)德鲁克人力资源系统建立计划一、系统准备期1.组织确立:1.1确定人力资源系统建立的小组。如下图:图001:系统推行小组1.2小组人员职责1.2.1组长:1.2.1.1确立公司人力资源管理方针;1.2.1.2为系统推行提供必要的资源;1.2.1.3协调系统推行的各种干扰因素;1.2.1.4批准各种人力资源管理文件;1.2.1.5督导执行组人员的任务进展情况。1.2.2副组长1.2.2.1协助组长确定公司人力资源管理方针;1.2.2.2组长缺席时,代替组长执行组长职责;1.2.2.3督促下属工作的按期开展;1.2.2.4审查各种报表,以及编制的文件;1.2.2.5定期向组长汇报系统推行情况。1.2.3文件编写组1.2.3.1负责人力资源管理系统文件的编写与修订;1.2.3.2收集、整理岗位各种反馈的信息;1.2.3.3按期完成组长(副组长)分配的各种任务;1.2.3.4协助部门负责人在本部门的人力资源管理系统推行。1.2.4执行组1.2.4.1执行人力资源管理的决定;1.2.4.2督促本部门下属工作的执行;1.2.4.3解决本部门在推行时的各种问题;2.2.4.4向(副)组长反映本部门推行时部门不能解决的问题。2.培训培训内容课程名称时间培训老师地点内容人力资源管理基础正式推行后第一周待定(下同)培训室1.进行人力资源管理的宣传、动员。2.讲解人力资源管理的基础知识。3.人力资源系统推行的过程和要求。岗位分析第二周培训室1.岗位分析的作用;2.岗位分析的方法;3.岗位分析的各种应用工具的制作以及如何应用。3.职位分析职位分析的目的:选拔和任用合适的人选;制定有效的人事预测方案和...

1、当您付费下载文档后,您只拥有了使用权限,并不意味着购买了版权,文档只能用于自身使用,不得用于其他商业用途(如 [转卖]进行直接盈利或[编辑后售卖]进行间接盈利)。
2、本站所有内容均由合作方或网友上传,本站不对文档的完整性、权威性及其观点立场正确性做任何保证或承诺!文档内容仅供研究参考,付费前请自行鉴别。
3、如文档内容存在违规,或者侵犯商业秘密、侵犯著作权等,请点击“违规举报”。

碎片内容

人力资源管理系统建立方案

确认删除?
VIP
微信客服
  • 扫码咨询
会员Q群
  • 会员专属群点击这里加入QQ群
客服邮箱
回到顶部