电脑桌面
添加小米粒文库到电脑桌面
安装后可以在桌面快捷访问

人力资源管理培养方案(XXXX1030修改)VIP免费

人力资源管理培养方案(XXXX1030修改)_第1页
1/13
人力资源管理培养方案(XXXX1030修改)_第2页
2/13
人力资源管理培养方案(XXXX1030修改)_第3页
3/13
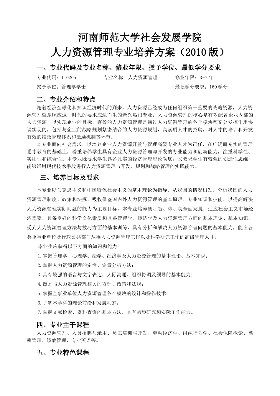
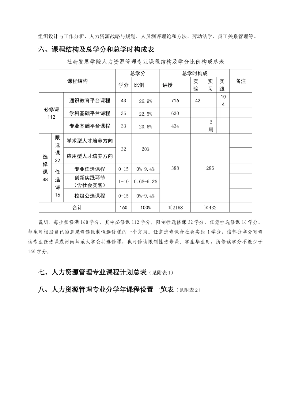
河南师范大学社会发展学院人力资源管理专业培养方案(2010版)一、专业代码及专业名称、修业年限、授予学位、最低学分要求专业代码:110205专业名称:人力资源管理修业年限:3-7年授予学位:管理学学士最低学分要求:160学分二、专业介绍和特点随着经济全球化和知识经济时代的到来,人力资源已经成为任何组织第一重要的战略资源,人力资源管理就是顺应这一时代的要求应运而生的新兴热门专业。人力资源管理的核心是有效配置企业内部的人力资源,以实现企业的目标。有效的人力资源管理是通过人力资源管理的各个模块都充分发挥作用协调实现的,包括与企业的战略规划紧密结合的人力资源规划,高素质人才的招聘,对人才的培训和开发有效的绩效管理体系和激励机制等环节。本专业面向社会需求,以培养企业人力资源开发与管理高级专业人才为己任,在广泛而充实的管理通才教育的基础上,着重培养学生具有企业人力资源管理与开发的专业能力和创新能力,注重科学性、实用性和综合性。本专业既要求学生具备扎实的经济管理理论功底,又要求学生有较强的创造性思维,能够运用现代技术手段进行人力资源管理与开发、规划和战略管理的实践能力。三、培养目标及要求本专业以马克思主义和中国特色社会主义的基本理论为指导,从我国的情况出发,分析我国的人力资源管理制度、政策和法规,吸收借鉴国内外人力资源管理的基本原理、专业知识和技能,以提高解决人力资源管理实际问题的能力为主要目标,本专业培养德、智、体、美全面发展,适应社会主义市场经济需要,具备良好的科学文化素质和具备管理学、经济学及人力资源管理方面的基本理论、基本知识,受到人力资源管理方法与技巧方面的基本训练,具有分析和解决人力资源管理问题的基本能力,能在各类企事业单位及行政公共部门从事人力资源管理工作以及科学研究工作的高级管理人才。毕业生应获得以下方面的知识和能力:1.掌握管理学、心理学、法学、经济学及人力资源管理的基本理论、基本知识;2.掌握人力资源管理的定性、定量分析方法;3.具有较强的语言与文字表达、人际沟通、组织协调及领导的基本能力;4.熟悉与人力资源管理相关的方针、政策和法规;5.掌握企事业单位人力资源管理各个模块的设计和操作技术;6.了解本学科的理论前沿和发展动态;7.掌握文献检索、资料查询的基本方法,具有初步研究和实际工作能力。四、专业主干课程人力资源管理、人员招聘与录用、员工培训与开发、劳动经济学、组织行为学、社会保障概论、薪酬管理、绩效管理、专业英语等。五、专业特色课程组织设计与工作分析、人力资源战略与规划、人员测评理论和方法、劳动法学、员工关系管理等。六、课程结构及总学分和总学时构成表社会发展学院人力资源管理专业课程结构及学分比例构成总表课程结构总学分总学时构成备注学分比例讲授实验实习实践必修课112通识教育平台课程4326.9%71642104学科基础平台课程3622.5%630专业基础平台课程3320.6%4342周选修课48限选课32学术型人才培养方向3220%388286应用型人才培养方向任选课16专业任选课程0-150%-9.4%创新实践环节(含社会实践)1-100.6%-6.3%校级公选课程0-150%-9.4%合计160100%≤2168≥432说明:每生须修满160学分,其中必修课112学分,限制性选修课32学分,任意性选修课16学分。每生可根据自己的意愿修读限制性选修课的一个方向。任意选修课含社会实践1学分,该部分学分可修读专业任选课或河南师范大学公共选修课,也可修读限制性选修课。学生毕业时,所修读学分不能少于160学分。七、人力资源管理专业课程计划总表(见附表1)八、人力资源管理专业分学年课程设置一览表(见附表2)附表1河南师范大学人力资源管理专业课程计划总表课程结构课程编号课程名称学分总学时分配周学时建议修读学期选课形式讲授实验实习实践必修课必通识教育平台课程gw0100101思想道德修养与法律基础3281421sf0100202中国近现代史纲要23622gw0100303马克思主义基本原理3361823gw0100404形势与政策2181824讲座gw0100504毛泽东思想、邓小平理论和“三个代表”重要思想概论6723644js0100101大学计算机文化基础1.52821js0100201大学计算机文化基础实验1.54231...

1、当您付费下载文档后,您只拥有了使用权限,并不意味着购买了版权,文档只能用于自身使用,不得用于其他商业用途(如 [转卖]进行直接盈利或[编辑后售卖]进行间接盈利)。
2、本站所有内容均由合作方或网友上传,本站不对文档的完整性、权威性及其观点立场正确性做任何保证或承诺!文档内容仅供研究参考,付费前请自行鉴别。
3、如文档内容存在违规,或者侵犯商业秘密、侵犯著作权等,请点击“违规举报”。

碎片内容

人力资源管理培养方案(XXXX1030修改)

您可能关注的文档

海纳百川+ 关注
实名认证
内容提供者

热爱教学事业,对互联网知识分享很感兴趣

确认删除?
VIP
微信客服
  • 扫码咨询
会员Q群
  • 会员专属群点击这里加入QQ群
客服邮箱
回到顶部