电脑桌面
添加小米粒文库到电脑桌面
安装后可以在桌面快捷访问

最新安全生产目标责任书(公司与部门之间)VIP免费

最新安全生产目标责任书(公司与部门之间)_第1页
1/30
最新安全生产目标责任书(公司与部门之间)_第2页
2/30
最新安全生产目标责任书(公司与部门之间)_第3页
3/30
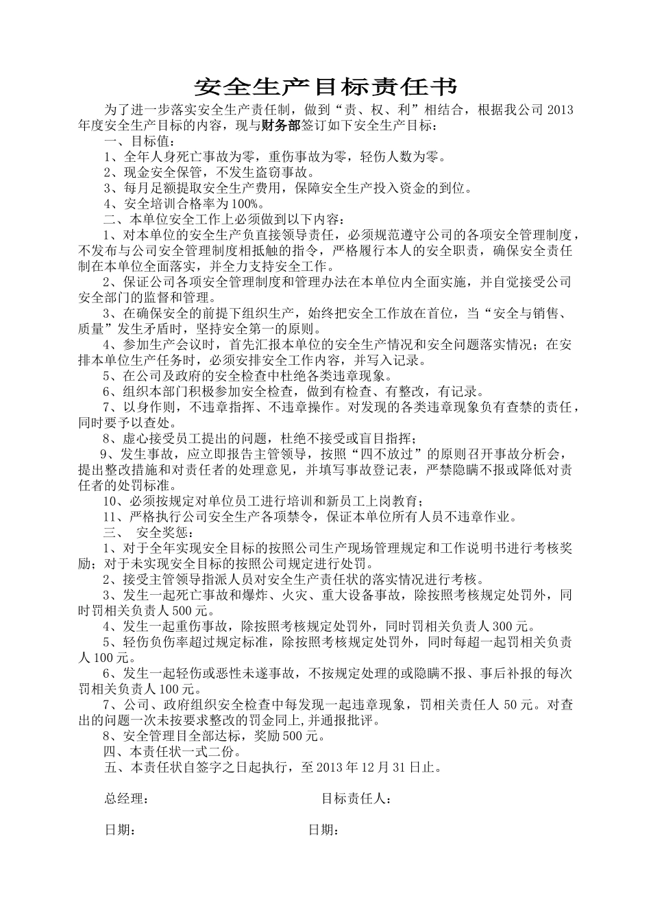
安全生产目标责任书(公司级与部门级)安全生产目标责任书为了进一步落实安全生产责任制,做到“责、权、利”相结合,根据我公司2013年度安全生产目标的内容,现与财务部签订如下安全生产目标:一、目标值:1、全年人身死亡事故为零,重伤事故为零,轻伤人数为零。2、现金安全保管,不发生盗窃事故。3、每月足额提取安全生产费用,保障安全生产投入资金的到位。4、安全培训合格率为100%。二、本单位安全工作上必须做到以下内容:1、对本单位的安全生产负直接领导责任,必须规范遵守公司的各项安全管理制度,不发布与公司安全管理制度相抵触的指令,严格履行本人的安全职责,确保安全责任制在本单位全面落实,并全力支持安全工作。2、保证公司各项安全管理制度和管理办法在本单位内全面实施,并自觉接受公司安全部门的监督和管理。3、在确保安全的前提下组织生产,始终把安全工作放在首位,当“安全与销售、质量”发生矛盾时,坚持安全第一的原则。4、参加生产会议时,首先汇报本单位的安全生产情况和安全问题落实情况;在安排本单位生产任务时,必须安排安全工作内容,并写入记录。5、在公司及政府的安全检查中杜绝各类违章现象。6、组织本部门积极参加安全检查,做到有检查、有整改,有记录。7、以身作则,不违章指挥、不违章操作。对发现的各类违章现象负有查禁的责任,同时要予以查处。8、虚心接受员工提出的问题,杜绝不接受或盲目指挥;9、发生事故,应立即报告主管领导,按照“四不放过”的原则召开事故分析会,提出整改措施和对责任者的处理意见,并填写事故登记表,严禁隐瞒不报或降低对责任者的处罚标准。10、必须按规定对单位员工进行培训和新员工上岗教育;11、严格执行公司安全生产各项禁令,保证本单位所有人员不违章作业。三、安全奖惩:1、对于全年实现安全目标的按照公司生产现场管理规定和工作说明书进行考核奖励;对于未实现安全目标的按照公司规定进行处罚。2、接受主管领导指派人员对安全生产责任状的落实情况进行考核。3、发生一起死亡事故和爆炸、火灾、重大设备事故,除按照考核规定处罚外,同时罚相关负责人500元。4、发生一起重伤事故,除按照考核规定处罚外,同时罚相关负责人300元。5、轻伤负伤率超过规定标准,除按照考核规定处罚外,同时每超一起罚相关负责人100元。6、发生一起轻伤或恶性未遂事故,不按规定处理的或隐瞒不报、事后补报的每次罚相关负责人100元。7、公司、政府组织安全检查中每发现一起违章现象,罚相关责任人50元。对查出的问题一次未按要求整改的罚金同上,并通报批评。8、安全管理目全部达标,奖励500元。四、本责任状一式二份。五、本责任状自签字之日起执行,至2013年12月31日止。总经理:目标责任人:日期:日期:安全生产目标责任书为了进一步落实安全生产责任制,做到“责、权、利”相结合,根据公司2013年度安全生产目标的内容,现与后勤部签订如下安全生产目标:一、目标值:1、全年人身死亡事故为零,重伤事故为零,轻伤事故不超过1起。2、无泄漏、火灾及中毒事故。3、重大事故隐患整改合格率98%以上,一般事故隐患整改合格率100%。4、安全设施完好率98%。5、关键装置、重点部位检查到位率100%。6、职工安全培训合格率达到100%。二、本单位安全工作上必须做到以下内容:1、对本单位的安全生产负直接领导责任,必须模范遵守公司的各项安全管理制度,不发布与公司安全管理制度相抵触的指令,严格履行本人的安全职责,确保安全责任制在本单位全面落实,并全力支持安全工作。2、保证公司各项安全管理制度和管理办法在本单位内全面实施,并自觉接受公司安全部门的监督和管理。3、在确保安全的前提下组织生产,始终把安全工作放在首位,当“安全与交货期、质量”发生矛盾时,坚持安全第一的原则。4、参加生产碰头会时,首先汇报本单位的安全生产情况和安全问题落实情况;在安排本单位生产任务时,必须安排安全工作内容,并写入记录。5、在公司及政府的安全检查中杜绝各类违章现象。6、组织本部门积极参加安全检查,做到有检查、有整改,记录全。7、以身作则,不违章指挥、不违章操作。对发现的各类违章现象负有查禁的责任,同时要...

1、当您付费下载文档后,您只拥有了使用权限,并不意味着购买了版权,文档只能用于自身使用,不得用于其他商业用途(如 [转卖]进行直接盈利或[编辑后售卖]进行间接盈利)。
2、本站所有内容均由合作方或网友上传,本站不对文档的完整性、权威性及其观点立场正确性做任何保证或承诺!文档内容仅供研究参考,付费前请自行鉴别。
3、如文档内容存在违规,或者侵犯商业秘密、侵犯著作权等,请点击“违规举报”。

碎片内容

最新安全生产目标责任书(公司与部门之间)

确认删除?
VIP
微信客服
  • 扫码咨询
会员Q群
  • 会员专属群点击这里加入QQ群
客服邮箱
回到顶部