电脑桌面
添加小米粒文库到电脑桌面
安装后可以在桌面快捷访问

绩效工资考核方案实施细则VIP专享VIP免费

绩效工资考核方案实施细则_第1页
1/20
绩效工资考核方案实施细则_第2页
2/20
绩效工资考核方案实施细则_第3页
3/20
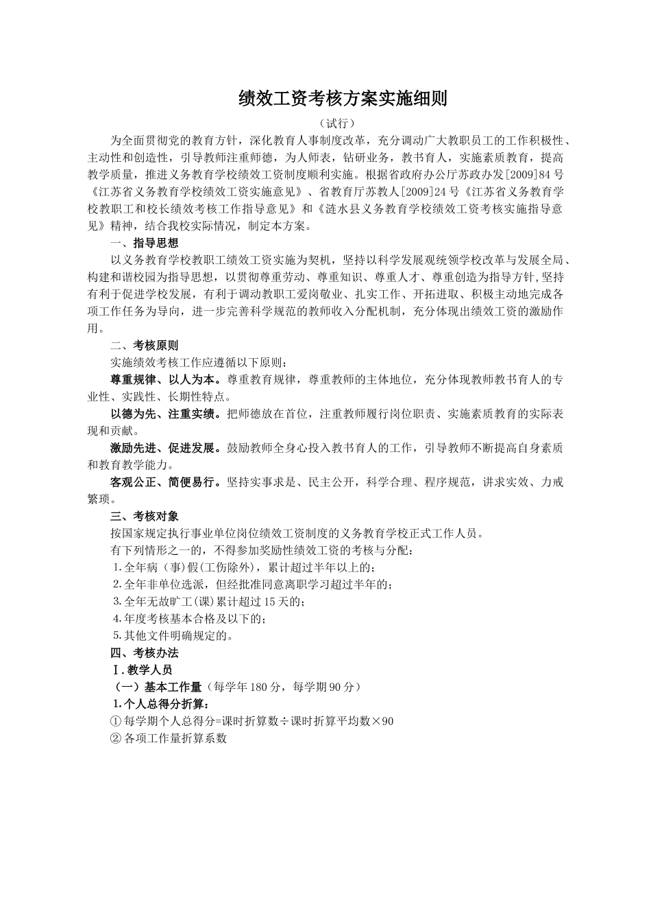
绩效工资考核方案实施细则(试行)为全面贯彻党的教育方针,深化教育人事制度改革,充分调动广大教职员工的工作积极性、主动性和创造性,引导教师注重师德,为人师表,钻研业务,教书育人,实施素质教育,提高教学质量,推进义务教育学校绩效工资制度顺利实施。根据省政府办公厅苏政办发[2009]84号《江苏省义务教育学校绩效工资实施意见》、省教育厅苏教人[2009]24号《江苏省义务教育学校教职工和校长绩效考核工作指导意见》和《涟水县义务教育学校绩效工资考核实施指导意见》精神,结合我校实际情况,制定本方案。一、指导思想以义务教育学校教职工绩效工资实施为契机,坚持以科学发展观统领学校改革与发展全局、构建和谐校园为指导思想,以贯彻尊重劳动、尊重知识、尊重人才、尊重创造为指导方针,坚持有利于促进学校发展,有利于调动教职工爱岗敬业、扎实工作、开拓进取、积极主动地完成各项工作任务为导向,进一步完善科学规范的教师收入分配机制,充分体现出绩效工资的激励作用。二、考核原则实施绩效考核工作应遵循以下原则:尊重规律、以人为本。尊重教育规律,尊重教师的主体地位,充分体现教师教书育人的专业性、实践性、长期性特点。以德为先、注重实绩。把师德放在首位,注重教师履行岗位职责、实施素质教育的实际表现和贡献。激励先进、促进发展。鼓励教师全身心投入教书育人的工作,引导教师不断提高自身素质和教育教学能力。客观公正、简便易行。坚持实事求是、民主公开,科学合理、程序规范,讲求实效、力戒繁琐。三、考核对象按国家规定执行事业单位岗位绩效工资制度的义务教育学校正式工作人员。有下列情形之一的,不得参加奖励性绩效工资的考核与分配:⒈全年病(事)假(工伤除外),累计超过半年以上的;⒉全年非单位选派,但经批准同意离职学习超过半年的;⒊全年无故旷工(课)累计超过15天的;⒋年度考核基本合格及以下的;⒌其他文件明确规定的。四、考核办法Ⅰ.教学人员(一)基本工作量(每学年180分,每学期90分)⒈个人总得分折算:①每学期个人总得分=课时折算数÷课时折算平均数×90②各项工作量折算系数说明:二年级下学期有写话应与小作相同,同为0.4分。③陈慕华、张吉伟两位同志取全体老师基本工作量的平均值;学前班老师取一年级全体老师的周基本工作量的平均值,每月再加保育工作2.46分。⒉基本工作量奖惩项⒈备课(1)具体要求①各学科的备课组长在学期初把全册备课内容分给组内各老师,于学期初上传教学计划(教学进度表里含主备人分工表)至各科备课室。除语、数、英外的其它科目,年级组内如组内有专职的,所有备课由专职老师主备,其余老师下载教案(或者自备教案),然后回复教学反思则可。没有专职老师的由各任课老师像语数英学科一样按分工与计划按时备课并上传到备课室内(注:每学期由备课组长和学科分管教干、各任课教师共同研磨一节精品课)。不按时上传主备计划的扣负责人0.5分(如果是因为学校网络问题,不扣分,但要在最短的时间内上传);②要拟订好教学计划。第一学期于开学后一周制定好教学计划,第二学期于开学前制定好教学计划(常技科专职人员拟定教学计划,无专职的只拟定进度表),计划中要有学生现状分析,本学期的教学任务和目的要求,提高教学质量的方法、措施,个人专题以及教学进度表(里面含各课的主备人)。没有按时制定的扣0.5分,少一环节扣0.2分;③根据分工安排,各老师认真研究教材,充分利用各种资源,结合我校的学生实际情况备实用性教案(体现三维目标、要有重点、难点、教具准备、教学时间、教学过程、课堂练习、课堂小结、作业布置、板书设计、教学反思等要齐全,每教时每少一环节,扣0.1分,直止扣完为止;同时要做好相应的课件。把备好的教案与课件打包上传至备课室。为了便于其他老师跟贴,交流教学反思和学校的检查,语文一课教案与课件上传一次;数学等学科一教时教案与课件上传一次,不得几教时一起打包上传。各科教案上传时间必须在分工安排的日期之前(超进度2∼3天),不得推后,迟一天扣0.3分。严禁出现直接从网上下载,不经思考的现象,否则,扣主备人0.2分/次。语文教师要有作文教案,其中批改记...

1、当您付费下载文档后,您只拥有了使用权限,并不意味着购买了版权,文档只能用于自身使用,不得用于其他商业用途(如 [转卖]进行直接盈利或[编辑后售卖]进行间接盈利)。
2、本站所有内容均由合作方或网友上传,本站不对文档的完整性、权威性及其观点立场正确性做任何保证或承诺!文档内容仅供研究参考,付费前请自行鉴别。
3、如文档内容存在违规,或者侵犯商业秘密、侵犯著作权等,请点击“违规举报”。

碎片内容

绩效工资考核方案实施细则

确认删除?
VIP
微信客服
  • 扫码咨询
会员Q群
  • 会员专属群点击这里加入QQ群
客服邮箱
回到顶部