电脑桌面
添加小米粒文库到电脑桌面
安装后可以在桌面快捷访问

肠道门诊培训试题(含答案)VIP免费

肠道门诊培训试题(含答案)_第1页
1/6
肠道门诊培训试题(含答案)_第2页
2/6
肠道门诊培训试题(含答案)_第3页
3/6
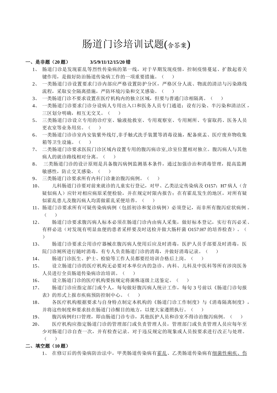
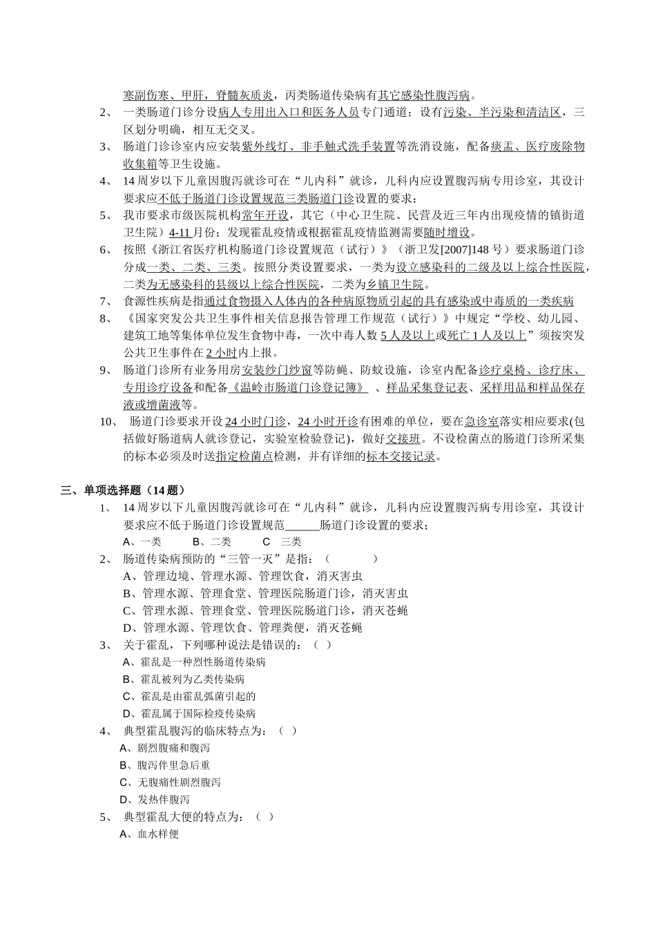
肠道门诊培训试题(含答案)一、是非题(20题)3/5/9/11/12/15/20错1、肠道门诊是发现霍乱等烈性传染病的第一线,对于早期发现疫情,控制疫情蔓延、扩散起着关键作用,是做好防治肠道传染病工作的一项重要措施。()2、一类肠道门诊设置要求门诊内部应严格设置防护分区,严格区分人流、物流的清洁与污染路线流程,采取安全隔离措施,严防环境污染和交叉感染。()3、一类肠道门诊不要求设置在医疗机构内的独立区域,但要与普通门诊相隔离。()4、一类肠道门诊要求门诊分设病人专用出入口和医务人员专门通道;设有污染、半污染和清洁区,三区划分明确,相互无交叉。()5、三类肠道门诊设立专用的诊疗室、输液抢救室、专用观察室、专用厕所、专窗取药、医务人员更衣室等业务用房。()6、一类肠道门诊诊室内安装紫外线灯,非手触式洗手装置等消毒设施,配备痰盂、医疗废弃物收集箱等卫生设施。()7、二类肠道门诊要求医院门诊区域内设置专用的腹泻病诊室,诊室位置相对独立。腹泻病人与其他病人的就诊路线相对分离。()8、三类肠道门诊的设计原则是具备腹泻病例监测基本条件,通过加强诊治和消毒管理,提高监测敏感性,防止交叉感染。()9、三类肠道门诊要求所有内科门诊兼治腹泻病例。()10、儿科肠道门诊要对前来就诊的儿童实行登记,对甲、乙类法定传染病及O157:H7病人(含疑似病人)应针对相应病原采便检验,并在规定时限内报告;在有霍乱发生的地区,对所有疑似霍乱患儿及腹泻病人均需做霍乱采便培养。()11、肠道门诊要求所有可疑传染病病例(包括初诊和复诊病例)必须登记,而非所有腹泻症状病例。()12、肠道门诊要求腹泻病人标本必须在肠道门诊内由病人采集,做好标本登记,实行有泻必采、有样必送(对发现有明显血便的患者采样要及时送检并做大肠杆菌O157:H7的培养检查)。()13、肠道门诊要求公用诊疗器械在腹泻病人使用后应及时消毒,医护人员手部要及时消毒,医院门诊厕所进行随时消毒,有专人负责肠道门诊的消毒,并做好消毒记录。()14、肠道门诊医生、护士、检验等工作人员都要经培训合格后上岗。()15、设立肠道门诊的医疗机构无必要对本单位内的急诊、内科、儿科及中医科等所有涉岗医务人员进行全员肠道传染病诊治培训。()16、设立肠道门诊的医疗机构要按规定将菌株逐级上送鉴定。()17、肠道门诊应指定部门或个人,每旬做好腹泻病人统计工作,每旬3号前以《肠道门诊旬报表》的形式上报市疾病预防控制中心。()18、各医疗机构根据要求与自身特点制定本机构的《肠道门诊工作制度》与《消毒隔离制度》,并将这些制度和要求挂在肠道门诊醒目的地方,以便大家遵照执行。()19、腹泻病例归口管理,即由肠道门诊专诊,其他医护人员和诊室不得诊治腹泻病例。()20、医疗机构应指定肠道门诊的管理部门或负责管理人员,管理部门或负责管理人员应每年至少对肠道门诊自查一次,并有检查记录。对于违反规定的现象或人员按要求进行改正与处理。()二、填空题(10题)1、在修订后的传染病防治法中,甲类肠道传染病有霍乱、乙类肠道传染病有细菌性痢疾、伤寒副伤寒、甲肝,脊髓灰质炎,丙类肠道传染病有其它感染性腹泻病。2、一类肠道门诊分设病人专用出入口和医务人员专门通道;设有污染、半污染和清洁区,三区划分明确,相互无交叉。3、肠道门诊诊室内应安装紫外线灯、非手触式洗手装置等洗消设施,配备痰盂、医疗废除物收集箱等卫生设施。4、14周岁以下儿童因腹泻就诊可在“儿内科”就诊,儿科内应设置腹泻病专用诊室,其设计要求应不低于肠道门诊设置规范三类肠道门诊设置的要求;5、我市要求市级医院机构常年开设,其它(中心卫生院、民营及近三年内出现疫情的镇街道卫生院)4-11月份;发现霍乱疫情或根据霍乱疫情监测需要随时增设。6、按照《浙江省医疗机构肠道门诊设置规范(试行)》(浙卫发[2007]148号)要求肠道门诊分成一类、二类、三类。按照分类设置要求,一类为设立感染科的二级及以上综合性医院,二类为无感染科的县级以上综合性医院,二类为乡镇卫生院。7、食源性疾病是指通过食物摄入人体内的各种病原物质引起的具有感染或中毒质的一类疾病8、《...

1、当您付费下载文档后,您只拥有了使用权限,并不意味着购买了版权,文档只能用于自身使用,不得用于其他商业用途(如 [转卖]进行直接盈利或[编辑后售卖]进行间接盈利)。
2、本站所有内容均由合作方或网友上传,本站不对文档的完整性、权威性及其观点立场正确性做任何保证或承诺!文档内容仅供研究参考,付费前请自行鉴别。
3、如文档内容存在违规,或者侵犯商业秘密、侵犯著作权等,请点击“违规举报”。

碎片内容

肠道门诊培训试题(含答案)

您可能关注的文档

确认删除?
VIP
微信客服
  • 扫码咨询
会员Q群
  • 会员专属群点击这里加入QQ群
客服邮箱
回到顶部