电脑桌面
添加小米粒文库到电脑桌面
安装后可以在桌面快捷访问

第五章 计划职能VIP免费

第五章 计划职能_第1页
1/12
第五章 计划职能_第2页
2/12
第五章 计划职能_第3页
3/12
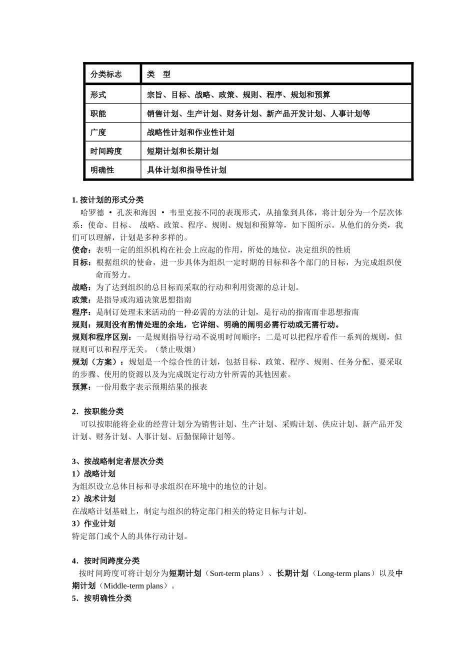
第五章计划职能第一节计划概述一、计划的定义计划是未来行动的蓝图,是为实现组织目标而对未来行动所作的综合的统筹安排。它是未来组织活动的指导性文件,提供从目前通向未来目标的道路和桥梁。计划包括定义组织的目标、制定全局战略以实现这些目标,制定全面的分层计划体系以综合和协调各种活动。二、计划的目的计划是一种协调过程,它给管理者和非管理者指明方向。计划可以减少不确定性,使管理者能够预见行动的结果。计划还可以减少重叠性和浪费性的活动。计划设立目标和标准以便于进行控制。三、计划工作的性质1.目的性。组织有其存在的使命和目标。计划工作是对组织的目标在时间和空间两个维度上进一步展开和细化。所谓在时间维度上,是指计划工作把决策所确立的组织目标及其行动方式分解为不同时间的目标及其行动安排;空间维度上,是指计划工作把决策所确立的组织目标及其行动方式分解为组织内不同层次,不同部门、不同成员的目标及其行动安排。2.首位性。计划工作是一座桥梁,给组织提供了通向未来目标的明确道路,给组织、领导和控制等一系列管理工作提供了基础。3.普遍性。虽然计划工作的特点和广度由于管理人员所处的部门、层级的不同而有所不同,但是计划工作是全体管理人员的一项职能。高级管理人员计划组织的总方向时,各级管理人员必须随后据此拟定各自的计划,从而保证实现的组织的总目标。4.效率性。计划所要完成的目标确定的情况下,可以用制定和实施计划的成本及其其他连带成本来衡量效率。四、计划的类型计划是对未来行动的事先按排。计划的种类很多,可按不同的标志进行分类,最普遍的划分计划类型的方法是根据计划的形式、职能、广度、时间跨度和明确性对计划进行分类。分类标志类型形式宗旨、目标、战略、政策、规则、程序、规划和预算职能销售计划、生产计划、财务计划、新产品开发计划、人事计划等广度战略性计划和作业性计划时间跨度短期计划和长期计划明确性具体计划和指导性计划1.按计划的形式分类哈罗德•孔茨和海因•韦里克按不同的表现形式,从抽象到具体,将计划分为一个层次体系:使命、目标、战略、政策、程序、规则、规划和预算等,如下图所示。从他们的分类,我们可以理解,计划是多种多样的。使命:表明一定的组织机构在社会上应起的作用,所处的地位,决定组织的性质目标:根据组织的使命,进一步具体为组织一定时期的目标和各个部门的目标,为完成组织使命而努力。战略:为了达到组织的总目标而采取的行动和利用资源的总计划。政策:是指导或沟通决策思想指南程序:是制订处理未来活动的一种必需的方法的计划,是行动的指南而非思想指南规则:规则没有酌情处理的余地,它详细、明确的阐明必需行动或无需行动。规则和程序区别:一是规则指导行动不说明时间顺序;二是可以把程序看作一系列的规则,但规则可以和程序无关。(禁止吸烟)规划(方案):规划是一个综合性的计划,包括目标、政策、程序、规则、任务分配、要采取的步骤、使用的资源以及为完成既定行动方针所需的其他因素。预算:一份用数字表示预期结果的报表2.按职能分类可以按职能将企业的经营计划分为销售计划、生产计划、采购计划、供应计划、新产品开发计划、财务计划、人事计划、后勤保障计划等。3、按战略制定者层次分类1)战略计划为组织设立总体目标和寻求组织在环境中的地位的计划。2)战术计划在战略计划基础上,制定与组织的特定部门相关的特定目标与计划。3)作业计划特定部门或个人的具体行动计划。4.按时间跨度分类按时间跨度可将计划分为短期计划(Sort-termplans)、长期计划(Long-termplans)以及中期计划(Middle-termplans)。5.按明确性分类按明确性可将计划分为具体计划(Specificplans)与指导性计划(Directionalplans)。第二节计划工作的程序任何计划工作,其工作步骤都是相同的,依次包括如下内容:估量机会,制定目标;确定计划工作的前提条件;拟定可供选择的方案;评价可供选择的方案;制定辅助计划;通过预算使计划数字化。有的教科书描述的计划工作过程:1、描述组织宗旨和使命2、评估当前状况3、制订计划目标4、估量现状和目标之间的...

1、当您付费下载文档后,您只拥有了使用权限,并不意味着购买了版权,文档只能用于自身使用,不得用于其他商业用途(如 [转卖]进行直接盈利或[编辑后售卖]进行间接盈利)。
2、本站所有内容均由合作方或网友上传,本站不对文档的完整性、权威性及其观点立场正确性做任何保证或承诺!文档内容仅供研究参考,付费前请自行鉴别。
3、如文档内容存在违规,或者侵犯商业秘密、侵犯著作权等,请点击“违规举报”。

碎片内容

第五章 计划职能

确认删除?
VIP
微信客服
  • 扫码咨询
会员Q群
  • 会员专属群点击这里加入QQ群
客服邮箱
回到顶部