电脑桌面
添加小米粒文库到电脑桌面
安装后可以在桌面快捷访问

东莞田氏化工厂有限公司入职及上岗培训通用方案(1)VIP免费

东莞田氏化工厂有限公司入职及上岗培训通用方案(1)_第1页
1/19
东莞田氏化工厂有限公司入职及上岗培训通用方案(1)_第2页
2/19
东莞田氏化工厂有限公司入职及上岗培训通用方案(1)_第3页
3/19
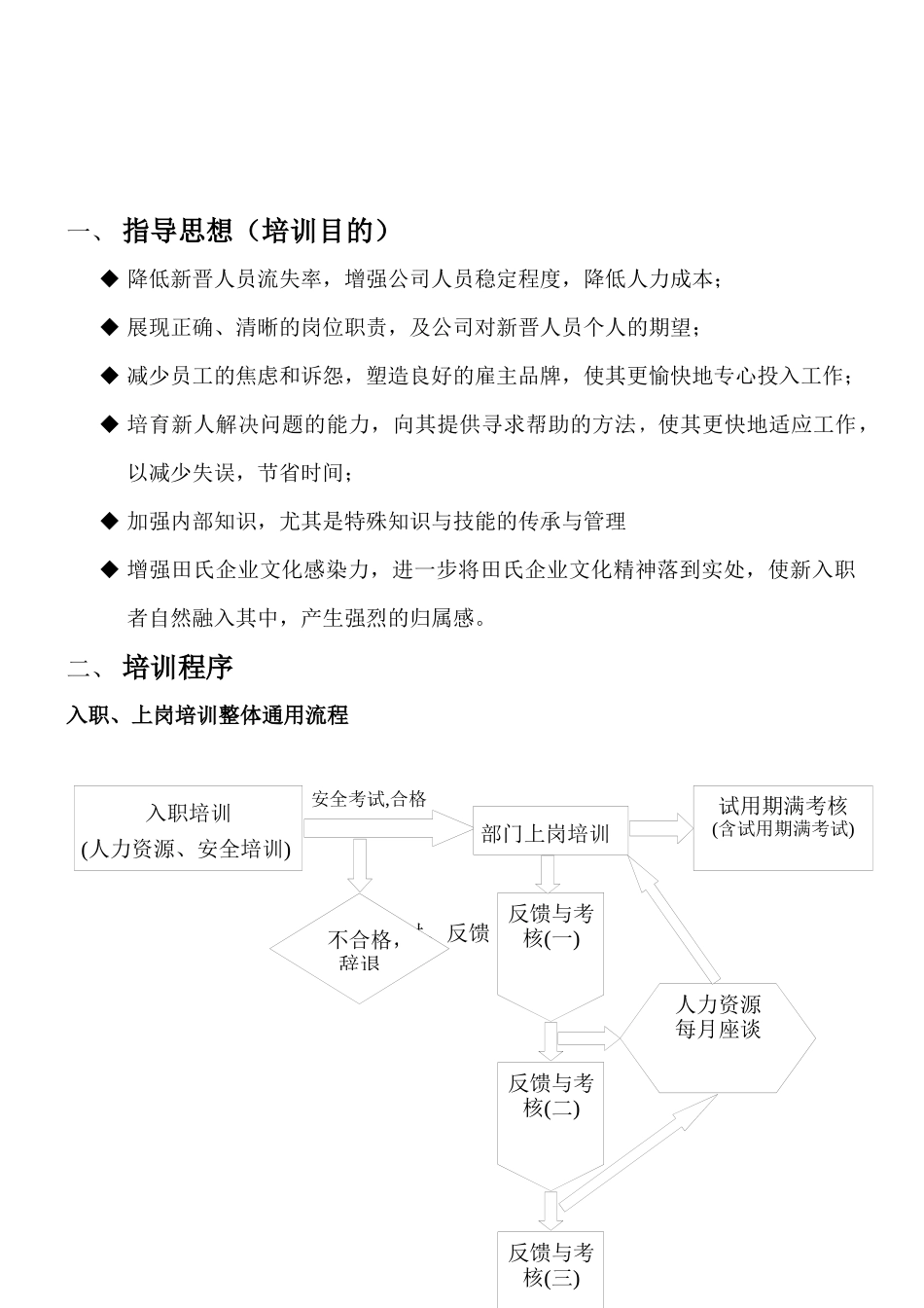
东莞田氏化工厂有限公司文件编号HR/S/002版本V.0拟制部门人力资源部生效日期2005/09/01文件类别标准页码共16页,第1页入职及上岗培训通用方案编制核签批准柯文伯汤滨田庆先東莞田氏化工廠有限公司DongguanTinsChemicalCorporationLtd.入职、上岗培训通用方案目录一、指导思想(培训目的)二、培训程序三、培训内容(课程表、内容清单、上岗培训具体流程)四、培训反馈与评估考核(入职培训质量评估表、新晋人员教育成果检测表(一、二、三))五、培训教材六、相关部门/人员的职责七、入职、上岗培训项目实施方案八、附表:《上岗培训跟进表》、《部门实习报告》一、指导思想(培训目的)◆降低新晋人员流失率,增强公司人员稳定程度,降低人力成本;◆展现正确、清晰的岗位职责,及公司对新晋人员个人的期望;◆减少员工的焦虑和诉怨,塑造良好的雇主品牌,使其更愉快地专心投入工作;◆培育新人解决问题的能力,向其提供寻求帮助的方法,使其更快地适应工作,以减少失误,节省时间;◆加强内部知识,尤其是特殊知识与技能的传承与管理◆增强田氏企业文化感染力,进一步将田氏企业文化精神落到实处,使新入职者自然融入其中,产生强烈的归属感。二、培训程序入职、上岗培训整体通用流程安全考试,合格检讨、反馈入职培训(人力资源、安全培训)不合格,辞退部门上岗培训反馈与考核(一)试用期满考核(含试用期满考试)反馈与考核(二)反馈与考核(三)人力资源每月座谈入职培训安排及其流程普通员工/职员入职培训课程安排表时间安排课程主题培训讲师备注第一天9:00~9:50入职培训教材·历史篇培训专员教材编制责任人:同左10:00~10:50国家安全法规要点,公司安全管理规定、环境政策安全主任11:00~11:5011:50~13:30用餐、午休负责人:安全主任13:30~14:20公司主要产品认知,主要机械、工艺流程简介(含现场参观)安全主任教材编制责任人:同左14:30~15:30公司常用危险化学品的认知与使用,劳动保护措施15:40~16:20灭火器材的识别与使用方法16:30~17:00公司内外环境介绍培训专员17:00~17:30安排宿舍、用餐晚19:00~20:00自习(复习)地点:招聘室第二天8:40~9:10入职培训教材·业务、职能篇培训专员9:15~10:00公司标志、商标及其内涵教材编制负责人:同左10:10~11:00入职培训教材·规章制度篇11:10~12:105S、ISO、TS管理体系基础知12:10~13:30用餐、午休自行负责13:30~14:30工业安全书面考试安全主任14:40~15:30公司目标、使命、精神理念培训专员教材编制:培训15:40~16:30公司目标、使命、精神理念16:30~17:30员工提问,领工衣、到部门报到(安排第二天上班时间)反馈与考核(三)注:1、关联资料:《新晋员工培训内容清单》、《新晋员工培训教育成果检测表》。2、培训后发放公司主要政策文件影印资料及安全基本知识等资料(条件成熟时,以《员工手册》代之),供其在15天内熟悉。3、在试用期满时,再开展“处事细节、职场礼仪”、职业生涯规划等HR课题。4、从本公司辞职后重新入职的员工按新晋员工对待,也必须参加入职培训。管理实习生入职培训课程表时间安排课程主题培训讲师备注第一天9:00~10:50安排宿舍、公司内部环境熟悉培训专员教材编制责任人:同左11:00~11:50成为企业人(认识职场、心态调适)HR经理11:50~13:30用餐、午休13:30~14:10入职培训教材·历史篇培训专员14:15~14:55入职培训教材·业务、职能篇15:00~16:50公司目标、使命、精神理念(一)16:00~17:00公司目标、使命、精神理念(二)17:00~17:30公司标志、商标及其内涵晚18:30~20:30熟悉公司外部环境第二天8:45~9:25公司主要产品认知,主要机械、工艺流程简介(含现场参观)安全主任9:30~10:10国家安全法规要点,公司安全管理规定、环境政策教材编制负责人:安全主任10:20~11:15公司常用危险化学品的认知与使用,劳动保护措施11:20~12:10灭火器材的识别与使用方法12:10~13:30用餐、午休自行安排13:30~14:305S、ISO、TS管理体系基础知识培训专员教材编制:培训专员14:40~15:30入职培训教材·规章制度篇15:40~16:30职场行为方式、基本办公礼仪17:00~17:30自由提问时间;领工衣晚18:30~20:00座谈会(准备部门轮训)主持:总经理/HR经理注:1、关联资料:...

1、当您付费下载文档后,您只拥有了使用权限,并不意味着购买了版权,文档只能用于自身使用,不得用于其他商业用途(如 [转卖]进行直接盈利或[编辑后售卖]进行间接盈利)。
2、本站所有内容均由合作方或网友上传,本站不对文档的完整性、权威性及其观点立场正确性做任何保证或承诺!文档内容仅供研究参考,付费前请自行鉴别。
3、如文档内容存在违规,或者侵犯商业秘密、侵犯著作权等,请点击“违规举报”。

碎片内容

东莞田氏化工厂有限公司入职及上岗培训通用方案(1)

您可能关注的文档

确认删除?
VIP
微信客服
  • 扫码咨询
会员Q群
  • 会员专属群点击这里加入QQ群
客服邮箱
回到顶部