电脑桌面
添加小米粒文库到电脑桌面
安装后可以在桌面快捷访问

岗位分析组织结构优化的作用概述VIP专享VIP免费

岗位分析组织结构优化的作用概述_第1页
1/93
岗位分析组织结构优化的作用概述_第2页
2/93
岗位分析组织结构优化的作用概述_第3页
3/93
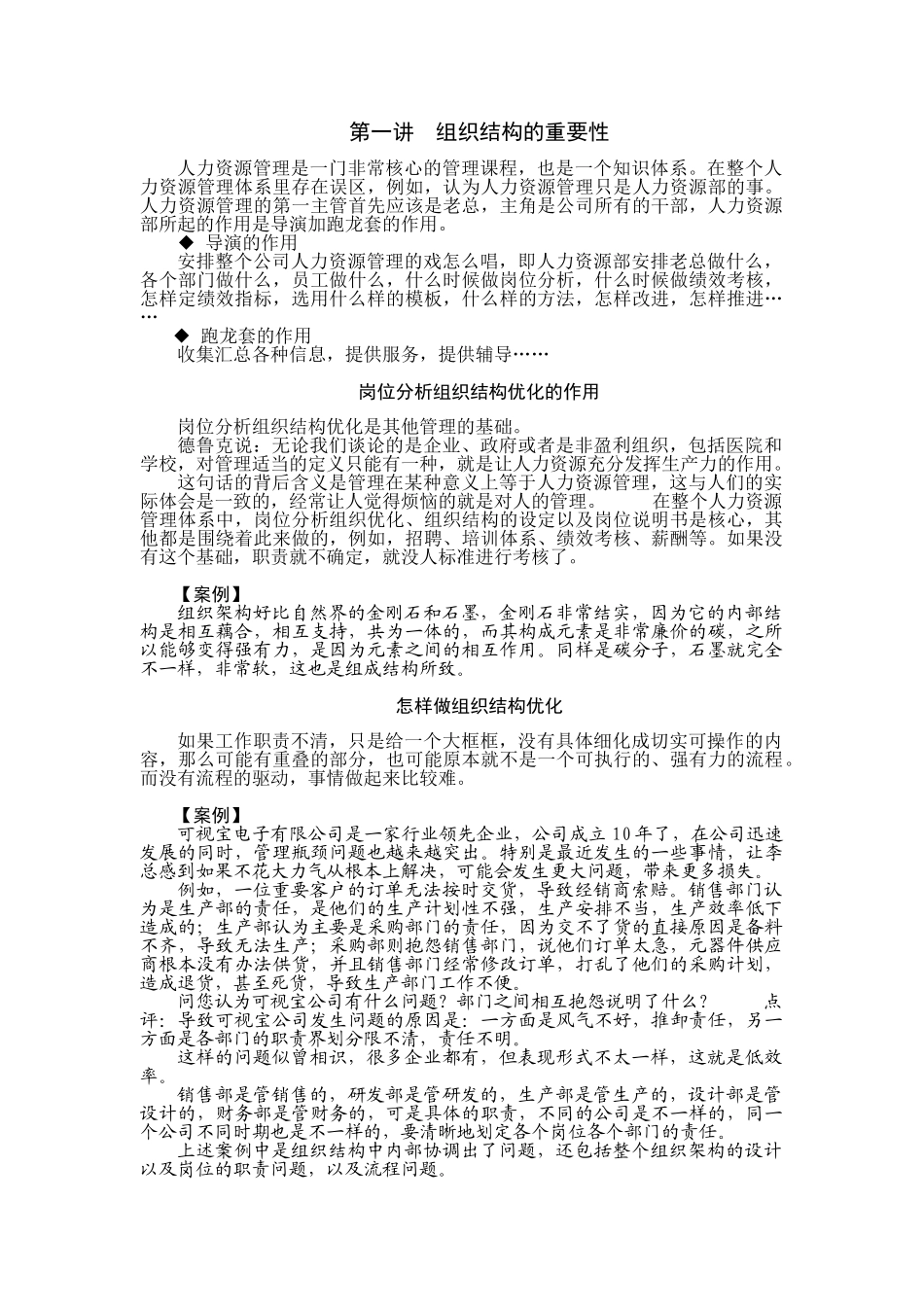
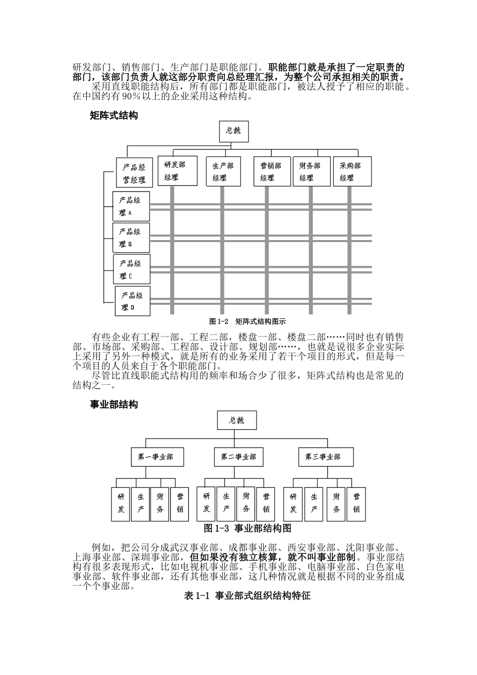
第一讲组织结构的重要性人力资源管理是一门非常核心的管理课程,也是一个知识体系。在整个人力资源管理体系里存在误区,例如,认为人力资源管理只是人力资源部的事。人力资源管理的第一主管首先应该是老总,主角是公司所有的干部,人力资源部所起的作用是导演加跑龙套的作用。◆导演的作用安排整个公司人力资源管理的戏怎么唱,即人力资源部安排老总做什么,各个部门做什么,员工做什么,什么时候做岗位分析,什么时候做绩效考核,怎样定绩效指标,选用什么样的模板,什么样的方法,怎样改进,怎样推进……◆跑龙套的作用收集汇总各种信息,提供服务,提供辅导……岗位分析组织结构优化的作用岗位分析组织结构优化是其他管理的基础。德鲁克说:无论我们谈论的是企业、政府或者是非盈利组织,包括医院和学校,对管理适当的定义只能有一种,就是让人力资源充分发挥生产力的作用。这句话的背后含义是管理在某种意义上等于人力资源管理,这与人们的实际体会是一致的,经常让人觉得烦恼的就是对人的管理。在整个人力资源管理体系中,岗位分析组织优化、组织结构的设定以及岗位说明书是核心,其他都是围绕着此来做的,例如,招聘、培训体系、绩效考核、薪酬等。如果没有这个基础,职责就不确定,就没人标准进行考核了。【案例】组织架构好比自然界的金刚石和石墨,金刚石非常结实,因为它的内部结构是相互藕合,相互支持,共为一体的,而其构成元素是非常廉价的碳,之所以能够变得强有力,是因为元素之间的相互作用。同样是碳分子,石墨就完全不一样,非常软,这也是组成结构所致。怎样做组织结构优化如果工作职责不清,只是给一个大框框,没有具体细化成切实可操作的内容,那么可能有重叠的部分,也可能原本就不是一个可执行的、强有力的流程。而没有流程的驱动,事情做起来比较难。【案例】可视宝电子有限公司是一家行业领先企业,公司成立10年了,在公司迅速发展的同时,管理瓶颈问题也越来越突出。特别是最近发生的一些事情,让李总感到如果不花大力气从根本上解决,可能会发生更大问题,带来更多损失。例如,一位重要客户的订单无法按时交货,导致经销商索赔。销售部门认为是生产部的责任,是他们的生产计划性不强,生产安排不当,生产效率低下造成的;生产部认为主要是采购部门的责任,因为交不了货的直接原因是备料不齐,导致无法生产;采购部则抱怨销售部门,说他们订单太急,元器件供应商根本没有办法供货,并且销售部门经常修改订单,打乱了他们的采购计划,造成退货,甚至死货,导致生产部门工作不便。问您认为可视宝公司有什么问题?部门之间相互抱怨说明了什么?点评:导致可视宝公司发生问题的原因是:一方面是风气不好,推卸责任,另一方面是各部门的职责界划分限不清,责任不明。这样的问题似曾相识,很多企业都有,但表现形式不太一样,这就是低效率。销售部是管销售的,研发部是管研发的,生产部是管生产的,设计部是管设计的,财务部是管财务的,可是具体的职责,不同的公司是不一样的,同一个公司不同时期也是不一样的,要清晰地划定各个岗位各个部门的责任。上述案例中是组织结构中内部协调出了问题,还包括整个组织架构的设计以及岗位的职责问题,以及流程问题。【案例】客户打过来一个询价电话,怎样来处理这个电话本身就有一个流程:如先给客户介绍情况,再询问客户的情况,然后把公司的情况、产品的情况介绍一下,接着把这些内容汇成一个单,传给下一个部门……这就是流程。流程是把每一个岗位的职责串起来的一条线。没有流程,流程不畅或混乱等问题都是企业应该解决的基础性工作。不愿意深入去做,找窍门、寻绝招、照抄知名企业,如果是这种浮躁的状态,永远都做不好管理。只有踏踏实实把基础的工作做好,组织架构优化好,流程造好,岗位职责明确好,人员的培训、筛选、淘汰、考核,才可以不断进步。作为上司,要把很多时间用在制定、优化流程和规范上,使其变得畅顺、有效。即不断地把意外事件变成常规事件,再变成流程。所以,流程是串起所有岗位和部门之间责任的一条线,没有这条线就没有管理。而制定、优化流程和规范上,需要做好以下工作:◆制度建设;◆...

1、当您付费下载文档后,您只拥有了使用权限,并不意味着购买了版权,文档只能用于自身使用,不得用于其他商业用途(如 [转卖]进行直接盈利或[编辑后售卖]进行间接盈利)。
2、本站所有内容均由合作方或网友上传,本站不对文档的完整性、权威性及其观点立场正确性做任何保证或承诺!文档内容仅供研究参考,付费前请自行鉴别。
3、如文档内容存在违规,或者侵犯商业秘密、侵犯著作权等,请点击“违规举报”。

碎片内容

岗位分析组织结构优化的作用概述

确认删除?
VIP
微信客服
  • 扫码咨询
会员Q群
  • 会员专属群点击这里加入QQ群
客服邮箱
回到顶部