电脑桌面
添加小米粒文库到电脑桌面
安装后可以在桌面快捷访问

漫谈总经理如何考核与激励部属VIP免费

漫谈总经理如何考核与激励部属_第1页
1/69
漫谈总经理如何考核与激励部属_第2页
2/69
漫谈总经理如何考核与激励部属_第3页
3/69
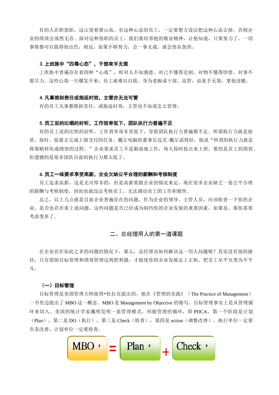
...../第01讲考核基本功:认识你的部属(上)在考核之前,首先要设定目标,不设定目标,就没办法进行考核。为什么要考核员工?这个问题大家都很明白,正如我们念书的时候,老师布置作业,如果他事后不检查,一部分同学就可能不做。IBM有一任总裁说得好:部属不会做你想要他做的,而会做你检查的,有检查他就做,不检查他就不做。那么,考核员工需要做哪些工作呢?一、认识你的部属现代企业管理普遍存在一些问题,比如:1.人员太多,人才太少多数公司都有一大堆人员,但是企业所需的人才并不多。那么,什么叫人才呢?王永庆对人才下的定义是:能做、肯做又可靠的人就是人才。有些人是能做不肯做,有些人是肯做不能做,有些人是能做肯做但不可靠,企业要的不是这些只具有一方面或者两方面的才能的人,要的是能做、肯做又可靠的人。很多企业人员一大堆,但是绩效很差。所以今天的企业不比人数的多寡,比的是绩效的高低。2.多数员工身陷“人生三大陷阱”,无法自拔多数员工身陷人生三大陷阱而无法自拔。员工经常失足于三个坑洞:①本位主义就是考虑自己,不考虑别人,缺乏团队精神。所以企业一定要想方设法用团队精神把员工的本位主义思想去掉,即不能让员工只考虑自己。一个企业有生产部门、营销部门、采购部门、人力资源管理部门、研究开发、财务运作等,不能孤立地看到底哪个部门大,哪个部门好,哪个部门重要,而应该想办法串联起来,这个办法叫KPI(关键绩效考核指标)。KPI的意义就是同于用一条线,把散落大地的珍珠串起来,否则员工的本位主义作祟的话,企业就会被瓦解。②老大主义有的人倚老卖老,认为自己最行、最棒,最厉害。对于这类人,企业的主管人员要敢于跟他挑战,要让他明白一个人成就不了大事业,只有大家共利互生,互生共利,才能打造一番事业的道理。所以,企业要想方设法把员工中存在的老大主义思想去掉,让他们学习、学习、再学习,拉动员工的学习精神,学然后知不足,慢慢的这种现象就会消失。③怨职主义有的人在职怨职,这山望着那山高。有这种心态的员工,一定要想方设法把这种心态去掉,否则企业的绩效会荡然无存。面对这种怨职的员工,我们要培养他的敬业精神,让他知道,只要努力了,一切事情都可以做得很出色,相反,如果不够努力,会一事无成,就会怨东怨西。3.上班族中“四毒心态”,干部束手无策上班族中普遍存在着四种“心毒”,即对人不知感恩、对己不懂得克制、对物不懂得珍惜、对事不愿尽力。这些心毒一旦爆发开来,员工就难以自拔。身为老板或干部、高管,也束手无策,拿他没辙。4.凡事推卸责任或拖延时效,主管亦无法可管有的员工凡事都推卸责任,或拖延时效,主管也不知道怎么管理。5.员工说的比唱的好听,工作效率低下,团队执行力普遍不足有的员工说的比唱的好听,工作效率却非常低下,导致团队执行力普遍都不足。所谓执行力就是按质、按时、按量去完成上级交付的任务。戴尔电脑的董事长迈克·戴尔说得好,他说“所谓的执行力就是将策略转化成绩效的过程。”企业要求员工不是勤奋地工作,每天按时按点来上班,要的是员工的绩效。但遗憾的是很多团队目前的执行力都太低了。6.员工一味要求享受高薪,企业欠缺公平合理的薪酬和考核制度员工追求高薪,这是无可厚非的,但是高薪要跟企业的情况来定。现在很多企业缺乏一套公平合理的薪酬与考核制度,因而也就没法考核员工,无法调动员工的工作积极性。总之,以上几点就是目前企业普遍存在的问题,作为企业的领导、主管人员,应该检查一下你的企业,是否也存在着上述问题,这些问题是否已经成为制约你的企业发展的重要因素,如果是,那你需要考虑变革了。二、总经理用人的第一道课题在企业存在如此之多的问题的情况下,那么,总经理该如何解决这一用人问题呢?其实没有别的捷径,只有借助目标管理和绩效管理这两把利器,才能使你的企业发展走上正轨,把员工从平凡变为不平凡。(一)目标管理目标管理是美国管理大师彼得•杜拉克提出的,他在《管理的实践》(ThePracticeofManagement)一书里边提出了MBO这一概念。MBO是ManagementbyObjective的缩写。目标管理事实上是从管理循环来切入。美国的统计...

1、当您付费下载文档后,您只拥有了使用权限,并不意味着购买了版权,文档只能用于自身使用,不得用于其他商业用途(如 [转卖]进行直接盈利或[编辑后售卖]进行间接盈利)。
2、本站所有内容均由合作方或网友上传,本站不对文档的完整性、权威性及其观点立场正确性做任何保证或承诺!文档内容仅供研究参考,付费前请自行鉴别。
3、如文档内容存在违规,或者侵犯商业秘密、侵犯著作权等,请点击“违规举报”。

碎片内容

漫谈总经理如何考核与激励部属

确认删除?
VIP
微信客服
  • 扫码咨询
会员Q群
  • 会员专属群点击这里加入QQ群
客服邮箱
回到顶部