电脑桌面
添加小米粒文库到电脑桌面
安装后可以在桌面快捷访问

冰箱的知识(培训)VIP免费

冰箱的知识(培训)_第1页
1/41
冰箱的知识(培训)_第2页
2/41
冰箱的知识(培训)_第3页
3/41
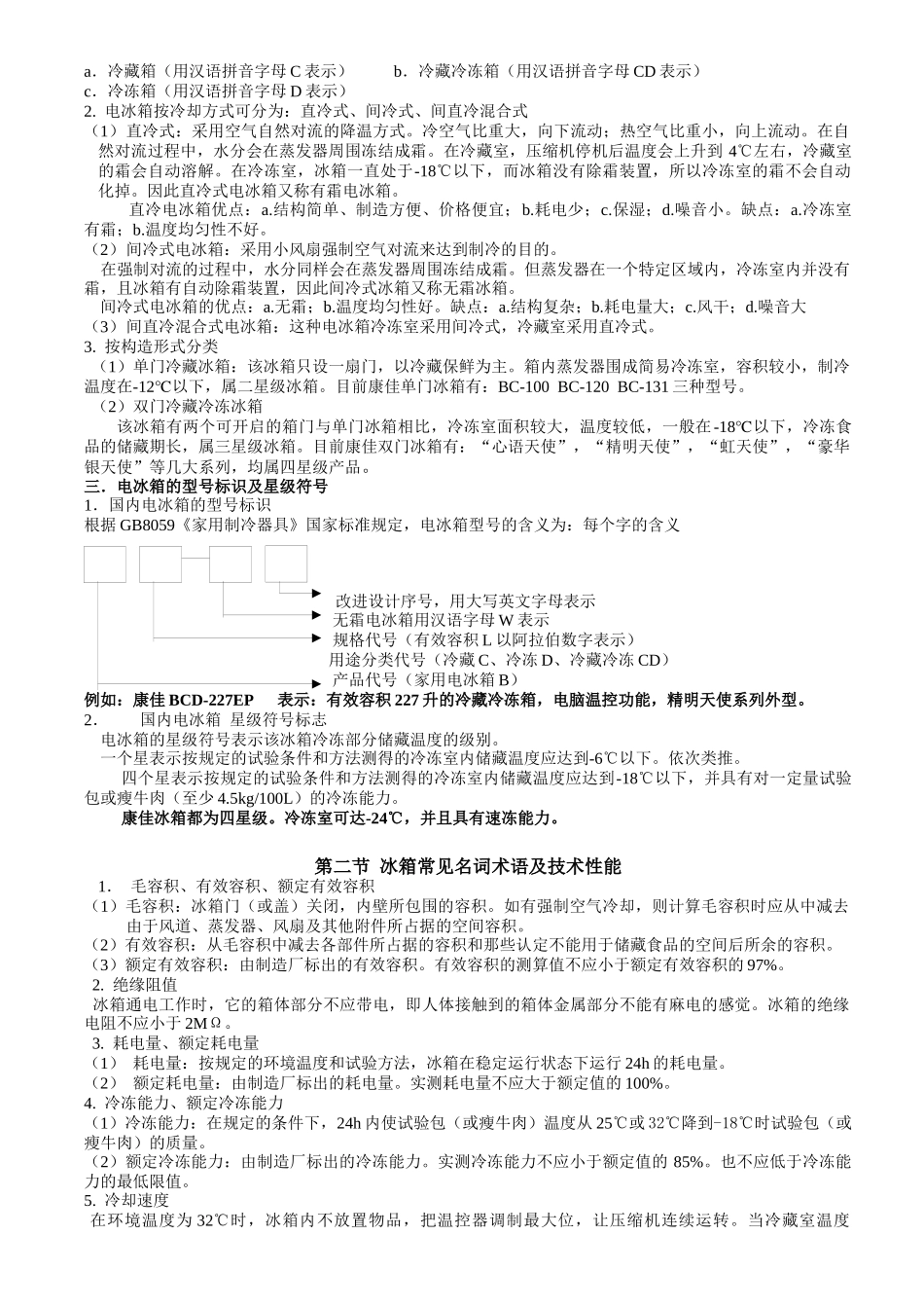
康佳集团电器公司冰箱维修培训教材康佳集团电器公司2005年6月20日目录第一章家用冰箱的基本知识第一节冰箱的基础知识第二节冰箱的常见名词术语及技术性能第三节冰箱的主要主成和功能第四节环保冰箱简介第五节电冰箱常见现象分析第二章电冰箱的制冷原理第一节直冷式单回路冰箱制冷原理第二节新型双回路电冰箱的制冷原理第三章电冰箱的检修基础第一节检修设备与器材第二节电冰箱的检修方法第三节电冰箱的检修步骤第四节电冰箱制冷系统检修技术第四章电冰箱的处理方法第一节电气系统第二节制冷系统第三节制冷剂R600A、R134a无氟电冰箱维修技术第四节其它故障及注意事项第五章康佳冰箱故障对照表及各项技术参数*制冷系统主要部件的温度特征故障原因及处理方法*冰箱抽空灌注制冷剂维修指导*康佳冰箱部分产品压机匹配一览表*康佳冰箱部分产品温控器匹配一览表*康佳冰箱制冷剂充注量及干噪过滤器对应表*康佳冰箱内控型号尾缀字母解析第六章国家相关法规、规定和有关条文释义第七章物料请购注意事项第八章压缩机返厂管理规定第九章冰箱售后服务管理规定第一节多媒体冰箱服务通知和服务承诺第二节冰箱问题机判定及处理办法第三节冰箱问题机处理流程第十章服务表格第一章家用电冰箱基本知识第一节冰箱的基础知识一.电冰箱的发展简介1918年美国的凯尔维内特推出第一台压缩式制冷的家用电冰箱,1927年美国通用电器公司(G.M)生产世界上第一台封闭式压缩机的家用电冰箱,1930年氟里昂制冷工质的出现和氟里昂制冷机的使用使冰箱技术开始有了突破性的进展。二次世界大战后,电冰箱工业随世界经济的发展而迅速发展起来,形成一批世界知名的电冰箱生产企业,如:美国的惠而浦、通用电器、瑞典的伊莱克斯、德国的西门子等。中国的冰箱工业起步较晚,50年代开始生产冰箱。70年代末,冰箱工业进入快速发展时机,经过优胜劣汰,海尔、容声、新飞等成为中国冰箱工业的领头羊。进入90年代末,随着一些强势家电企业如:康佳、TCL、荣事达等介入冰箱行业,冰箱行业将得到更快的发展。二.电冰箱的分类1.电冰箱按用途可分为:a.冷藏箱(用汉语拼音字母C表示)b.冷藏冷冻箱(用汉语拼音字母CD表示)c.冷冻箱(用汉语拼音字母D表示)2.电冰箱按冷却方式可分为:直冷式、间冷式、间直冷混合式(1)直冷式:采用空气自然对流的降温方式。冷空气比重大,向下流动;热空气比重小,向上流动。在自然对流过程中,水分会在蒸发器周围冻结成霜。在冷藏室,压缩机停机后温度会上升到4℃左右,冷藏室的霜会自动溶解。在冷冻室,冰箱一直处于-18℃以下,而冰箱没有除霜装置,所以冷冻室的霜不会自动化掉。因此直冷式电冰箱又称有霜电冰箱。直冷电冰箱优点:a.结构简单、制造方便、价格便宜;b.耗电少;c.保湿;d.噪音小。缺点:a.冷冻室有霜;b.温度均匀性不好。(2)间冷式电冰箱:采用小风扇强制空气对流来达到制冷的目的。在强制对流的过程中,水分同样会在蒸发器周围冻结成霜。但蒸发器在一个特定区域内,冷冻室内并没有霜,且冰箱有自动除霜装置,因此间冷式冰箱又称无霜冰箱。间冷式电冰箱的优点:a.无霜;b.温度均匀性好。缺点:a.结构复杂;b.耗电量大;c.风干;d.噪音大(3)间直冷混合式电冰箱:这种电冰箱冷冻室采用间冷式,冷藏室采用直冷式。3.按构造形式分类(1)单门冷藏冰箱:该冰箱只设一扇门,以冷藏保鲜为主。箱内蒸发器围成简易冷冻室,容积较小,制冷温度在-12℃以下,属二星级冰箱。目前康佳单门冰箱有:BC-100BC-120BC-131三种型号。(2)双门冷藏冷冻冰箱该冰箱有两个可开启的箱门与单门冰箱相比,冷冻室面积较大,温度较低,一般在-18℃以下,冷冻食品的储藏期长,属三星级冰箱。目前康佳双门冰箱有:“心语天使”,“精明天使”,“虹天使”,“豪华银天使”等几大系列,均属四星级产品。三.电冰箱的型号标识及星级符号1.国内电冰箱的型号标识根据GB8059《家用制冷器具》国家标准规定,电冰箱型号的含义为:每个字的含义改进设计序号,用大写英文字母表示无霜电冰箱用汉语字母W表示规格代号(有效容积L以阿拉伯数字表示)用途分类代号(冷藏C、冷冻D、冷藏冷冻CD)产品代号(家用电冰箱B...

1、当您付费下载文档后,您只拥有了使用权限,并不意味着购买了版权,文档只能用于自身使用,不得用于其他商业用途(如 [转卖]进行直接盈利或[编辑后售卖]进行间接盈利)。
2、本站所有内容均由合作方或网友上传,本站不对文档的完整性、权威性及其观点立场正确性做任何保证或承诺!文档内容仅供研究参考,付费前请自行鉴别。
3、如文档内容存在违规,或者侵犯商业秘密、侵犯著作权等,请点击“违规举报”。

碎片内容

冰箱的知识(培训)

确认删除?
VIP
微信客服
  • 扫码咨询
会员Q群
  • 会员专属群点击这里加入QQ群
客服邮箱
回到顶部