电脑桌面
添加小米粒文库到电脑桌面
安装后可以在桌面快捷访问

厨具培训资料VIP免费

厨具培训资料_第1页
1/6
厨具培训资料_第2页
2/6
厨具培训资料_第3页
3/6
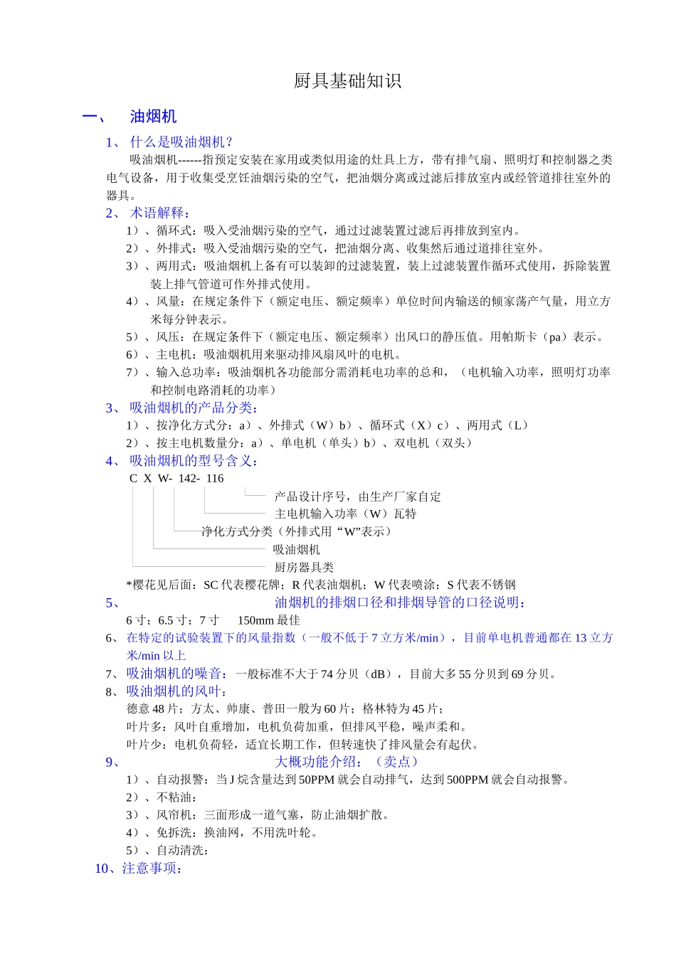
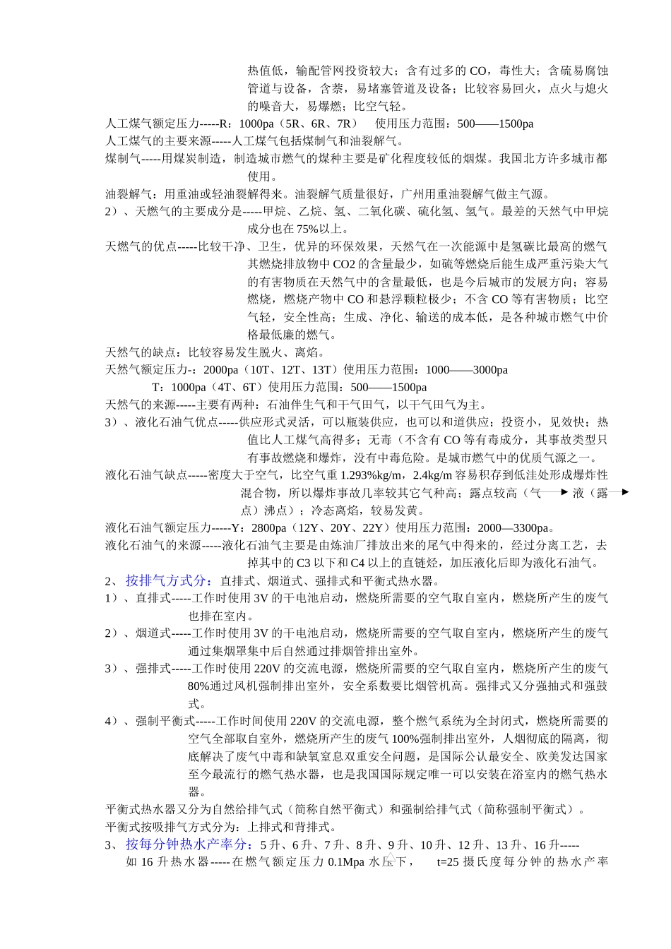
厨具基础知识一、油烟机1、什么是吸油烟机?吸油烟机------指预定安装在家用或类似用途的灶具上方,带有排气扇、照明灯和控制器之类电气设备,用于收集受烹饪油烟污染的空气,把油烟分离或过滤后排放室内或经管道排往室外的器具。2、术语解释:1)、循环式:吸入受油烟污染的空气,通过过滤装置过滤后再排放到室内。2)、外排式:吸入受油烟污染的空气,把油烟分离、收集然后通过道排往室外。3)、两用式:吸油烟机上备有可以装卸的过滤装置,装上过滤装置作循环式使用,拆除装置装上排气管道可作外排式使用。4)、风量:在规定条件下(额定电压、额定频率)单位时间内输送的倾家荡产气量,用立方米每分钟表示。5)、风压:在规定条件下(额定电压、额定频率)出风口的静压值。用帕斯卡(pa)表示。6)、主电机:吸油烟机用来驱动排风扇风叶的电机。7)、输入总功率:吸油烟机各功能部分需消耗电功率的总和,(电机输入功率,照明灯功率和控制电路消耗的功率)3、吸油烟机的产品分类:1)、按净化方式分:a)、外排式(W)b)、循环式(X)c)、两用式(L)2)、按主电机数量分:a)、单电机(单头)b)、双电机(双头)4、吸油烟机的型号含义:CXW-142-116产品设计序号,由生产厂家自定主电机输入功率(W)瓦特净化方式分类(外排式用“W”表示)吸油烟机厨房器具类*樱花见后面:SC代表樱花牌;R代表油烟机;W代表喷涂;S代表不锈钢5、油烟机的排烟口径和排烟导管的口径说明:6寸;6.5寸;7寸150mm最佳6、在特定的试验装置下的风量指数(一般不低于7立方米/min),目前单电机普通都在13立方米/min以上7、吸油烟机的噪音:一般标准不大于74分贝(dB),目前大多55分贝到69分贝。8、吸油烟机的风叶:德意48片;方太、帅康、普田一般为60片;格林特为45片;叶片多:风叶自重增加,电机负荷加重,但排风平稳,噪声柔和。叶片少:电机负荷轻,适宜长期工作,但转速快了排风量会有起伏。9、大概功能介绍:(卖点)1)、自动报警:当J烷含量达到50PPM就会自动排气,达到500PPM就会自动报警。2)、不粘油:3)、风帘机:三面形成一道气塞,防止油烟扩散。4)、免拆洗:换油网,不用洗叶轮。5)、自动清洗:10、注意事项:厨房炒菜要开门窗,封闭的厨房限制了空气流通,厨房空间形成或负压,烟机抽吸能力有限。二、消毒柜1、什么是食具消毒柜?有适当的容积和装备,用物理或化学方法来消毒食具的器具,它具有放置食具的一个或多个间室。2、术语解释:1)、电热食具消毒柜:由电热无件加热空气来消毒食具的消毒柜(一般125摄氏度至150摄氏度)(持续时间15分钟—30分钟)2)、臭氧食具消毒柜:通过臭氧发生器产生臭氧来消毒食具的消毒柜。3)、紫外线食具消毒柜:通过紫外光辅照来消毒食具的消毒柜。4)、组合型食具消毒柜:由两种消毒方式组合。5)、有效消毒空间:消毒室内距六个面30mm的空间范围。6)、消毒周期:A、电热消毒柜:电热元件开始工作起至中止工作后,柜内温度下降至70摄氏度所需要的时间。B、臭氧食具消毒柜:臭氧发生器开始工作起至中止工作后,柜内臭氧浓度下降至0.2mg/立方米时所需时间。C、紫外线食且消毒柜:紫外线灯管开始工作起至中止工作后,柜内紫外光辅照强度下降至30W/平方厘米。3、消毒柜的分类:1)、按消毒方式分:A、电热食具消毒柜(代号R);B、臭氧食具消毒柜(代号Y);组合食具消毒柜(代号E)。2)、按安放方式分:A、台地式(代号T);B壁挂式(代号G);C、台地壁挂两用式(L);D、嵌入式(代号Q)。3)、按控制方式分:A、普通型(机电控制,代号P);B、电脑型(程序控制,代号D)。4、消毒柜的型号及含义:EGD55-806厂家设计序号规格代号,用总容积的升数表示(55L)控制类型分类代号(电脑控制)安放方式分类代号(壁挂式)产品消毒方式分类代号(组合型)电脑壁挂式55L组合型食具消毒柜,其设计序号是806。*樱花:SC表示樱花牌Q:消毒柜5、好东西:PTC加热装置;BW3型控温器(温度60摄氏度以下);蓝波消毒灯管。三、燃气热水器1、按燃气种类分:人工煤气、天燃气、液化石油气。1)、人工煤气:包括煤制气和油裂解气。人工煤气的主要成分是---...

1、当您付费下载文档后,您只拥有了使用权限,并不意味着购买了版权,文档只能用于自身使用,不得用于其他商业用途(如 [转卖]进行直接盈利或[编辑后售卖]进行间接盈利)。
2、本站所有内容均由合作方或网友上传,本站不对文档的完整性、权威性及其观点立场正确性做任何保证或承诺!文档内容仅供研究参考,付费前请自行鉴别。
3、如文档内容存在违规,或者侵犯商业秘密、侵犯著作权等,请点击“违规举报”。

碎片内容

厨具培训资料

您可能关注的文档

确认删除?
VIP
微信客服
  • 扫码咨询
会员Q群
  • 会员专属群点击这里加入QQ群
客服邮箱
回到顶部