电脑桌面
添加小米粒文库到电脑桌面
安装后可以在桌面快捷访问

秘书国家职业标准VIP免费

秘书国家职业标准_第1页
1/10
秘书国家职业标准_第2页
2/10
秘书国家职业标准_第3页
3/10
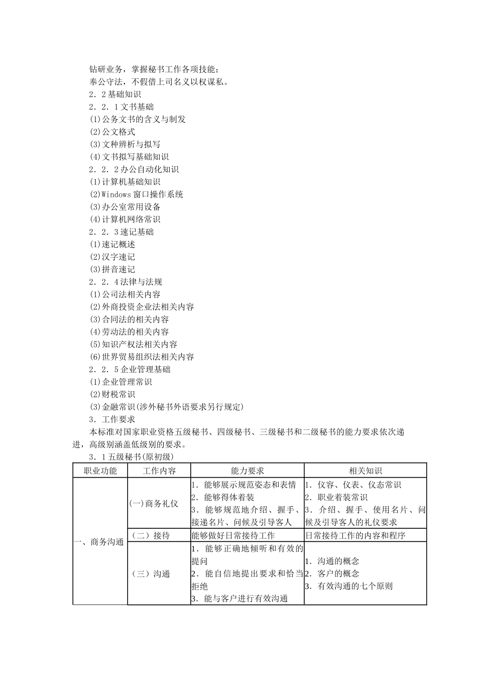
秘书国家职业标准1.职业概况1.1职业名称:秘书。1.2职业定义:从事办公室程序性工作、协助上司处理政务及日常事务并为决策及实施提供服务的人员。1.3职业等级:本职业共设四个等级,分别为:五级秘书(国家职业资格五级,原初级)、四级秘书(国家职业资格四级,原中级)、三级秘书(国家职业资格三级,原高级)、二级秘书(国家职业资格二级)。1.4职业环境:室内、常温。1.5职业能力特征:具备文字与语言沟通能力、综合协调与合作能力、逻辑思维与分析能力等。1.6基本文化程度:高中毕业(或同等学历)。1.7培训要求:1.7.1培训期限:全日制职业学校教育,根据其培养目标和教学计划确定。晋级培训期限:五级秘书不少于220标准学时;四级秘书不少于200标准学时;三级秘书不少于200标准学时;二级秘书不少于150学时。1.7.2培训教师:应具有本职业2年以上培训经验。培训五级秘书、四级秘书的教师应具有三级秘书及以上职业资格证书或相关专业中级及以上专业技术职务任职资格;培训三级秘书的教师应具有二级秘书职业资格证书或相关专业中级及以上专业技术职务任职资格;培训二级秘书的教师应具有二级秘书职业资格证书3年以上或相关专业高级专业技术职务任职资格。1.7.3培训场地:在标准教室内。1.7.4培训设备:电视机、VCD机、录音机、录像机、投影仪。1.8鉴定要求:1.8.1适用对象:从事或准备从事本职业的人员。1.8.2申报条件:——五级秘书(具备以下条件之一者):(1)经五级秘书正规培训达规定标准学时数,并取得结业证书。(2)在本职业连续见习工作2年以上。——四级秘书(具备以下条件之一者):(1)取得五级秘书职业资格证书,连续从事本职业工作2年以上,经四级秘书正规培训达规定标准学时数,并取得结业证书。(2)取得五级秘书职业资格证书,连续从事本职业工作3年以上。(3)连续从事本职业工作4年以上。(4)取得经劳动和社会保障行政部门审核认定、以四级秘书技能为培养目标的中等以上职业学校本职业(专业)毕业证书。——三级秘书(具备以下条件之一者):(1)取得四级秘书职业资格证书,连续从事本职业工作4年以上,经三级秘书正规培训达规定标准学时数,并取得结业证书。(2)取得四级秘书职业资格证书,连续从事本职业工作5年以上。(3)取得大学本科毕业证书,并连续从事本职业工作2年以上。——二级秘书(具备以下条件之一者):(1)取得三级秘书职业资格证书,连续从事本职业工作4年以上,经二级秘书正规培训达规定标准学时数,并取得结业证书。(2)取得三级秘书职业资格证书,连续从事本职业工作6年以上。(3)取得大学本科毕业证书,并连续从事本职业工作4年以上。1.8.3鉴定方式:项目时间考核内容题型与考核方式(1)8:30一9:00职业道德标准化试卷(2)9:00一9:40秘书专业标准化试卷lO:10—11:10情景录象笔答11:10一12:00工作实务笔答(3)2:00一3:30秘书英语(涉外)听力、选择、写作等1.8.4考评人员与考生配比:考评人员与考生配比为1:20,每个标准教室不少于2名考评人员。1.8.5鉴定时间:职业道德:标准化试卷:30分钟秘书专业:标准化试卷:40分钟情景录像:60分钟工作实务:50分钟秘书英语:笔答:90分钟1.8.6鉴定场所设备:考试在具备电视机、录音机、录像机、VCD机和投影仪等标准教室进行。2.基本要求2.1职业道德2.1.1职业道德基本知识(1)职业道德概述及其价值(2)职业道德规范文明礼貌爱岗敬业诚实守信办事公道勤劳节俭遵纪守法团结互助开拓创新(3)《公民道德建设实施纲要》2.1.2职业守则谦虚谨慎,文明礼貌;办事公道,热情服务;实事求是,讲究时效;兢兢业业,甘当无名英雄;忠于职守,自觉履行各项职责;钻研业务,掌握秘书工作各项技能;奉公守法,不假借上司名义以权谋私。2.2基础知识2.2.1文书基础(1)公务文书的含义与制发(2)公文格式(3)文种辨析与拟写(4)文书拟写基础知识2.2.2办公自动化知识(1)计算机基础知识(2)Windows窗口操作系统(3)办公室常用设备(4)计算机网络常识2.2.3速记基础(1)速记概述(2)汉字速记(3)拼音速记2.2.4法律与法规(1)公司法相关内容(2)外商投资企业法相关内容(3)合同法的相关内容(4)劳动法的相关内容(5)知识产...

1、当您付费下载文档后,您只拥有了使用权限,并不意味着购买了版权,文档只能用于自身使用,不得用于其他商业用途(如 [转卖]进行直接盈利或[编辑后售卖]进行间接盈利)。
2、本站所有内容均由合作方或网友上传,本站不对文档的完整性、权威性及其观点立场正确性做任何保证或承诺!文档内容仅供研究参考,付费前请自行鉴别。
3、如文档内容存在违规,或者侵犯商业秘密、侵犯著作权等,请点击“违规举报”。

碎片内容

秘书国家职业标准

您可能关注的文档

确认删除?
VIP
微信客服
  • 扫码咨询
会员Q群
  • 会员专属群点击这里加入QQ群
客服邮箱
回到顶部