电脑桌面
添加小米粒文库到电脑桌面
安装后可以在桌面快捷访问

第一章公开招标采购公告VIP免费

第一章公开招标采购公告_第1页
1/6
第一章公开招标采购公告_第2页
2/6
第一章公开招标采购公告_第3页
3/6
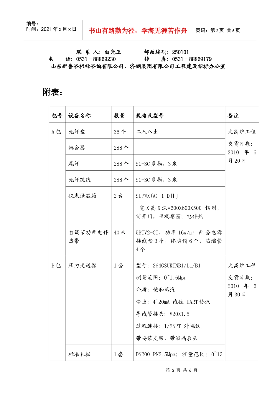
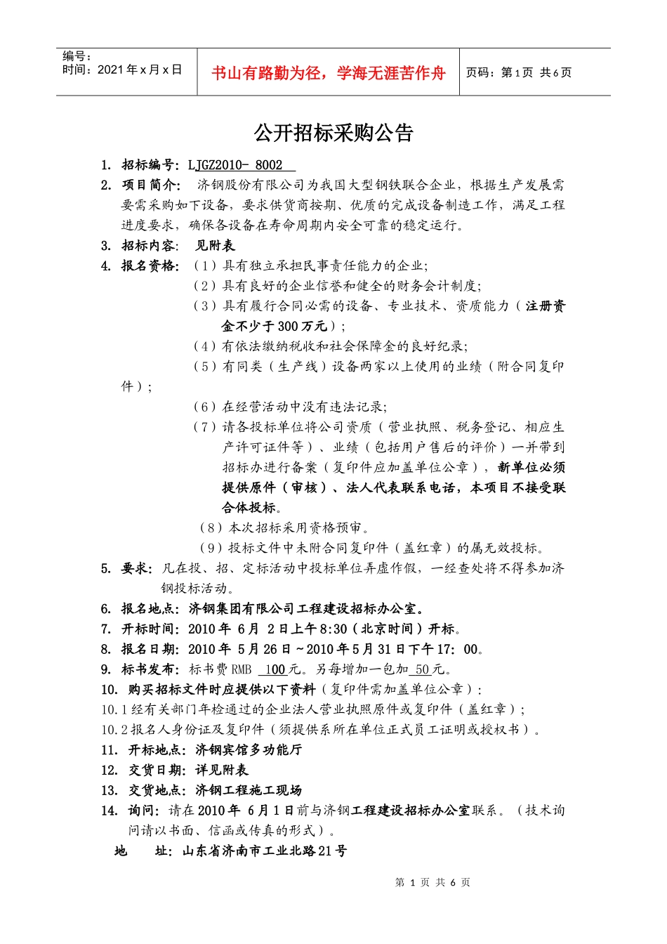
第1页共6页编号:时间:2021年x月x日书山有路勤为径,学海无涯苦作舟页码:第1页共6页公开招标采购公告1.招标编号:LJGZ2010-80022.项目简介:济钢股份有限公司为我国大型钢铁联合企业,根据生产发展需要需采购如下设备,要求供货商按期、优质的完成设备制造工作,满足工程进度要求,确保各设备在寿命周期内安全可靠的稳定运行。3.招标内容:见附表4.报名资格:(1)具有独立承担民事责任能力的企业;(2)具有良好的企业信誉和健全的财务会计制度;(3)具有履行合同必需的设备、专业技术、资质能力(注册资金不少于300万元);(4)有依法缴纳税收和社会保障金的良好纪录;(5)有同类(生产线)设备两家以上使用的业绩(附合同复印件);(6)在经营活动中没有违法记录;(7)请各投标单位将公司资质(营业执照、税务登记、相应生产许可证件等)、业绩(包括用户售后的评价)一并带到招标办进行备案(复印件应加盖单位公章),新单位必须提供原件(审核)、法人代表联系电话,本项目不接受联合体投标。(8)本次招标采用资格预审。(9)投标文件中未附合同复印件(盖红章)的属无效投标。5.要求:凡在投、招、定标活动中投标单位弄虚作假,一经查处将不得参加济钢投标活动。6.报名地点:济钢集团有限公司工程建设招标办公室。7.开标时间:2010年6月2日上午8:30(北京时间)开标。8.报名日期:2010年5月26日~2010年5月31日下午17:00。9.标书发布:标书费RMB100元。另每增加一包加50元。10.购买招标文件时应提供以下资料(复印件需加盖单位公章):10.1经有关部门年检通过的企业法人营业执照原件或复印件(盖红章);10.2报名人身份证及复印件(须提供系所在单位正式员工证明或授权书)。11.开标地点:济钢宾馆多功能厅12.交货日期:详见附表13.交货地点:济钢工程施工现场14.询问:请在2010年6月1日前与济钢工程建设招标办公室联系。(技术询问请以书面、信函或传真的形式)。地址:山东省济南市工业北路21号第2页共6页第1页共6页编号:时间:2021年x月x日书山有路勤为径,学海无涯苦作舟页码:第2页共6页联系人:白光卫邮政编码:250101电话:0531-88869230传真:0531-88869179山东新鲁咨招标咨询有限公司、济钢集团有限公司工程建设招标办公室附表:包号设备名称数量规格及型号备注A包光纤盒36个二入八出大高炉工程交货日期:2010年6月20日耦合器288个尾纤288个SC-SC多模,3米光纤跳线288个SC-SC多模,3米仪表保温箱2台SLPWX(A)-1-DⅡJ宽X高X深=600X600X500钢制,前开门,带观察窗;电伴热自调节功率电伴热带40米5BTV2-CT,功率16w/m;配套电源接线盒3个,终端帽6个,热缩管4个B包压力变送器1套型号:264GSUKTNB1/L1/B1测量范围:0~1.6Mpa介质:饱和蒸汽输出:4~20mA线性HART协议导线管接头:M20X1.5过程连接:1/2NPT外螺纹带安装支架,带液晶表头大高炉工程交货日期:2010年6月30日标准孔板1套DN200PN2.5Mpa;流量范围:0~13第3页共6页第2页共6页编号:时间:2021年x月x日书山有路勤为径,学海无涯苦作舟页码:第3页共6页t/h;测量介质:饱和蒸汽带针形阀、D-D/2取压部件带1对管道安装法兰、螺栓、螺母等附件附图:07A10502DK3804-4差压变送器1套型号:264DSGSB2B1/L1/B1测量范围:0~40Kpa(0~13t/h)输出:4~20mA线性HART协议导线管接头:M20X1.5过程连接:1/2NPT外螺纹带三阀组,带液晶表头液位变送器1台型号:264DS-FKB1B1V2EYD1L1B1量程:0~900mm,输出信号:4~20mA,膜片、过程连接材质:哈式合金,填充液:硅油,防水密封。过程接口:1/2NPT外螺纹,电气接口:1/2NPT;带数字显示;HART数字通讯。加热炉工程交货日期:2010年6月30日差压变送器1台型号:264DS-BKB1B1V2EYD1L1B1差压值0~2Kpa,配不锈钢三阀组,本安型,输出信号:4~20mA.DC,膜片材料:哈式合金;过程连接材质:不锈钢,填充液:硅油。过程接口:1/2NPT,电气接口:M20X1.5,防水密封;带数字显示;HART数字通讯。差压变送器1台型号:264DS-BKB1B1V2EYD1L1B1差压值0~2.5Kpa,配不锈钢三阀第4页共6页第3页共6页编号:时间:2021年x月x日书山有路勤为径,学海无涯苦作舟页码:第4页共6页组,...

1、当您付费下载文档后,您只拥有了使用权限,并不意味着购买了版权,文档只能用于自身使用,不得用于其他商业用途(如 [转卖]进行直接盈利或[编辑后售卖]进行间接盈利)。
2、本站所有内容均由合作方或网友上传,本站不对文档的完整性、权威性及其观点立场正确性做任何保证或承诺!文档内容仅供研究参考,付费前请自行鉴别。
3、如文档内容存在违规,或者侵犯商业秘密、侵犯著作权等,请点击“违规举报”。

碎片内容

第一章公开招标采购公告

中小学文库+ 关注
实名认证
内容提供者

精品资料应用尽有

确认删除?
VIP
微信客服
  • 扫码咨询
会员Q群
  • 会员专属群点击这里加入QQ群
客服邮箱
回到顶部