电脑桌面
添加小米粒文库到电脑桌面
安装后可以在桌面快捷访问

系统的评价与决策VIP免费

系统的评价与决策_第1页
1/16
系统的评价与决策_第2页
2/16
系统的评价与决策_第3页
3/16
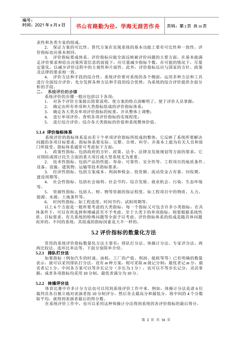
系统开发指标数量化量纲指标一元化归一化系统决策其它因素系统评价A*实施A1A2∶An方案F1F2∶∶Fn-1Fn指标图5-1系统评价与系统开发、系统决策之间的关系第五章系统的评价与决策系统评价是对系统开发提供的各种可行方案,从社会、政治、经济、技术的观点予以综合考察,全面权衡利弊得失,从而为系统决策选择最优方案提供科学的依据。因此,系统评价是系统工程工作中的一项重要的基础工作。5.1系统评价5.1.1系统评价的复杂性在系统的开发过程中,不仅要提出许多开发系统的可行方案,而且还要通过系统评价从众多的可行方案中找出所需要的最优方案。所谓系统评价,就是评定系统可行方案的价值。具体地说,就是根据预定的系统目的,利用系统模型和资料,根据技术、经济、环境等方面的客观要求,从系统整体出发,分析对比各种方案,全面权衡利弊得失,最后选出技术上先进、经济上合理的最优方案的过程。系统的价值是一个综合的概念,指的是系统的效果或目标能达到的程度。一般有如下两方面的特点:一是相对性。这是由于系统总是存在于一定的环境条件下,而评价主体(人或集体)在评价时的立场、观点、环境、目的等均有所不同,对价值的认识和估计也就会持一定的态度和观点,并且会随着时间的推移而发生变化。二是可分性。系统价值包括许多组成要素(或称价值要素),它们共同决定着系统的总价值。因此,在系统评价时,往往需要对系统的价值进行多个方面的衡量与评价,对系统的价值作出合理有效地划分。对于复杂的大系统,其评价往往更加复杂。例如城市交通系统,其评价不但要考虑交通工具的动力、推进等技术方面的问题,还要考虑交通线路的建设费用和日常经营费用等经济方面的问题,除此之外还要有交通工具的方便性、舒适性、安全性、美观性,以及环境保护、地方团体的利益、有关节能、能源政策等方面的考虑。一般情况下,指标和方案越多,评价问题就越复杂。另外,由于对系统的评价以及指标的选择都是由人来完成的,因此人的价值观在系统评价中具有重要的影响。由于评价主体有不同的观点、立场和标准,因此对同一个问题,不同的评价者可得出不同的结论。总的说来,系统评价工作主要存在以下两方面的困难:①有的指标难以量化,有时同使用人或评价人的主观感觉和经验有关,例如系统使用的方便性、舒适性就是这样的一类指标;②不同的方案可能各有所长,难以取舍,且指标越多,问题就越复杂,方案也就越难定夺。针对这两个困难,可能的解决方法是:①将各项指标数量化;②将所有指标归一化。将各项指标数量化之后,还必须使其量纲一元化,才能做到所有指标归一化。量纲一元化的重要方法是无量纲化。然后可以将各种方案在同一项指标下加以比较。5.1.2系统评价与系统决策系统评价与系统决策至少有两点区别:第一,系统评价是一项技术工作,是由分析者即系统工程人员承担的;而系统决策则是领导工作,是领导者在系统工程人员的辅助下完成的;第二,系统评价是系统决策的主要依据,但是重大问题的决策往往还有其它因素(如政治)在起作用,这些因素往往难以纳入系统工程人员的评价工作之中。系统评价与系统开发、系统决策之间的关系如图5-1所示。5.1.3系统评价应该遵循的原则一、系统评价的原则1.保证评价的客观性。评价是决策的前提,评价的质量影响着决策的正确性。因此,必须注意评价资料的全面性和可靠性,同时要防止评价人员的倾向性,注意评价人员的代第2页共16页编号:时间:2021年x月x日书山有路勤为径,学海无涯苦作舟页码:第2页共16页表性和各类专家的组成。2.保证方案的可比性。替代方案在实现系统的基本功能上要有可比性和一致性,评价指标也应基本相同。3.评价指标要成体系。评价指标应能全面反映被评价问题的主要方面,在基本能满足评价要求和给出决策所需信息的前提下,应尽量减少指标个数,在可能的情况下,尽量定量化,以减少评价过程中的主观性和片面性。此外,评价指标还应与国家的方针、政策及法律的要求相一致。4.评价方法和手段的综合性。系统评价要对系统的各个侧面,运用多种方法和工具进行全面综合评价,充分发挥各种方法和手段的综合优势,为系统的综合评价提供...

1、当您付费下载文档后,您只拥有了使用权限,并不意味着购买了版权,文档只能用于自身使用,不得用于其他商业用途(如 [转卖]进行直接盈利或[编辑后售卖]进行间接盈利)。
2、本站所有内容均由合作方或网友上传,本站不对文档的完整性、权威性及其观点立场正确性做任何保证或承诺!文档内容仅供研究参考,付费前请自行鉴别。
3、如文档内容存在违规,或者侵犯商业秘密、侵犯著作权等,请点击“违规举报”。

碎片内容

系统的评价与决策

您可能关注的文档

确认删除?
VIP
微信客服
  • 扫码咨询
会员Q群
  • 会员专属群点击这里加入QQ群
客服邮箱
回到顶部