电脑桌面
添加小米粒文库到电脑桌面
安装后可以在桌面快捷访问

管理学院团委学生会管理制度VIP免费

管理学院团委学生会管理制度_第1页
1/8
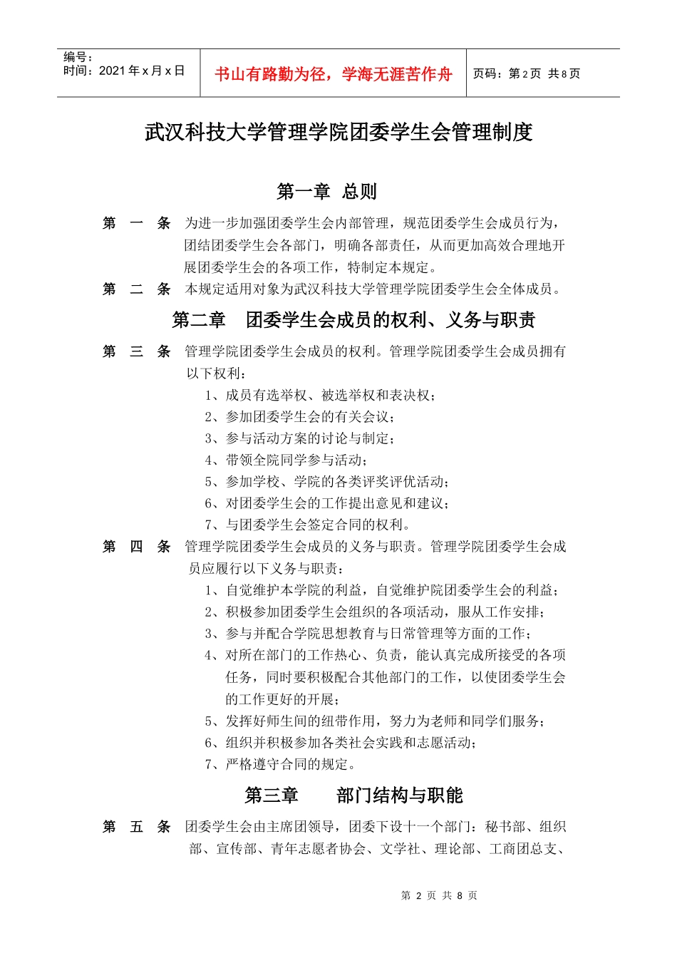
管理学院团委学生会管理制度_第2页
2/8
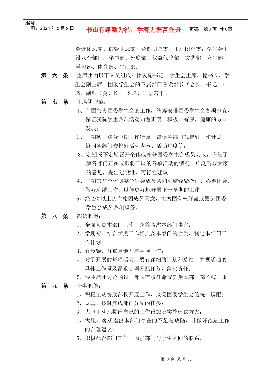
管理学院团委学生会管理制度_第3页
3/8
第1页共8页编号:时间:2021年x月x日书山有路勤为径,学海无涯苦作舟页码:第1页共8页管理学院团委学生会管理制度管理学院秘书部制定2010年09月第2页共8页第1页共8页编号:时间:2021年x月x日书山有路勤为径,学海无涯苦作舟页码:第2页共8页武汉科技大学管理学院团委学生会管理制度第一章总则第一条为进一步加强团委学生会内部管理,规范团委学生会成员行为,团结团委学生会各部门,明确各部责任,从而更加高效合理地开展团委学生会的各项工作,特制定本规定。第二条本规定适用对象为武汉科技大学管理学院团委学生会全体成员。第二章团委学生会成员的权利、义务与职责第三条管理学院团委学生会成员的权利。管理学院团委学生会成员拥有以下权利:1、成员有选举权、被选举权和表决权;2、参加团委学生会的有关会议;3、参与活动方案的讨论与制定;4、带领全院同学参与活动;5、参加学校、学院的各类评奖评优活动;6、对团委学生会的工作提出意见和建议;7、与团委学生会签定合同的权利。第四条管理学院团委学生会成员的义务与职责。管理学院团委学生会成员应履行以下义务与职责:1、自觉维护本学院的利益,自觉维护院团委学生会的利益;2、积极参加团委学生会组织的各项活动,服从工作安排;3、参与并配合学院思想教育与日常管理等方面的工作;4、对所在部门的工作热心、负责,能认真完成所接受的各项任务,同时要积极配合其他部门的工作,以使团委学生会的工作更好的开展;5、发挥好师生间的纽带作用,努力为老师和同学们服务;6、组织并积极参加各类社会实践和志愿活动;7、严格遵守合同的规定。第三章部门结构与职能第五条团委学生会由主席团领导,团委下设十一个部门:秘书部、组织部、宣传部、青年志愿者协会、文学社、理论部、工商团总支、第3页共8页第2页共8页编号:时间:2021年x月x日书山有路勤为径,学海无涯苦作舟页码:第3页共8页会计团总支、信管团总支、营销团总支、工程团总支;学生会下设八个部门:秘书部、外联部、权益保障部、文艺部、女生部、学习部、体育部、生活部。第六条主席团由以下人员组成:团委副书记,学生会主席、秘书长、学生会副主席。团委学生会的下属部门各设部长(会长、书记)1名、副部(会)长1—2名、干事若干。第七条主席团职能:1、全面负责团委学生会的工作,统筹安排团委学生会各项事宜,保证我院学生各项活动向着正确、积极、有序、健康的方向发展;2、学期初,结合学期工作特点,督促各部门拟定好工作计划,协调各部门安排好活动内容、活动进度等;3、定期或不定期召开全体或部分团委学生会成员会议,详细了解各部门正在或即将开展的各项活动的情况,广泛听取大家的意见,提出建设性、可行性建议;4、学期末与全体团委学生会成员共同总结经验教训、心得体会,做好总结工作,以便更好地开展下一学期的工作;5、经2/3以上的主席团成员同意,主席团有权任命或罢免团委学生会成员各项职务。第八条部长职能:1、全面负责本部门工作,统筹考虑本部门事宜;2、学期初,结合学期工作特点及本部门的性质,制定本部门工作计划;3、有步骤、有重点地开展各项工作;4、对于开展的每项活动,要有详细的计划和总结,并视活动的具体工作量及需求合理分配任务,落实责任;5、经主席团讨论通过,部长有权任命或罢免本部副部长或干事。第九条干事职能:1、积极主动协助部长开展工作,接受团委学生会的统一调配;2、认真、按时完成部门分配的任务;3、大胆主动地提出自己的工作设想及实施建议方案;4、大胆、客观指出本部门存在的不足与缺陷,并做好改进工作的合理建议;5、积极配合部门工作,加强部门与学生之间的联系。第4页共8页第3页共8页编号:时间:2021年x月x日书山有路勤为径,学海无涯苦作舟页码:第4页共8页第四章活动开展申报及工作程序制度第十条各部门在举办活动之前须提前一个月向主席团递交申请书。(申请书的内容应包括活动名称、时间、地点、参与对象、活动开展的过程、目的及意义,同时申请书还必须附有详细的预算)。第十一条如申请未被通过,主席团须讲明未通过的原因,使之改进;申请一旦通过,如果需要其他部门协助,协办部门不能推...

1、当您付费下载文档后,您只拥有了使用权限,并不意味着购买了版权,文档只能用于自身使用,不得用于其他商业用途(如 [转卖]进行直接盈利或[编辑后售卖]进行间接盈利)。
2、本站所有内容均由合作方或网友上传,本站不对文档的完整性、权威性及其观点立场正确性做任何保证或承诺!文档内容仅供研究参考,付费前请自行鉴别。
3、如文档内容存在违规,或者侵犯商业秘密、侵犯著作权等,请点击“违规举报”。

碎片内容

管理学院团委学生会管理制度

您可能关注的文档

确认删除?
VIP
微信客服
  • 扫码咨询
会员Q群
  • 会员专属群点击这里加入QQ群
客服邮箱
回到顶部